检修安全管理规定一检修组织与管理1 公司与检修单位要成立检修组织机构,分工明确,各负其责2 一切检修项目必须在检修前办理完检修任务书...
检测、修理工井下安全操作章程㈠ 适用范围 本规程适用于采掘机械检测、修理工。 ㈡ 上岗条件1. 采掘机械检测、修理工必须经过技术培训...
检修安全措施确认规定1 目的使安全措施全部落实到位,确保检修过程中人身和设备的安全2 适用范围所有检修3 定义确认:对检修安全措施确认...
*** ****有限责任公司检修工作票制度1。总则1.1.为了实现设备检修全过程的安全控制,遵循“安全第一, 预防为主”的方针,防止设备检修过...
检维修作业安全知识测试单位 姓名 工号一、单项选择题(每题 1.5 分,共 45 分)1. 高处作业许可证的有效期最长不得超过 天A、3 B...
检修安全管理二十条工作要求检修安全管理二十条工作要求江苏汉天各部室、车间和外协单位:凡遇大小检修项目必须严格根据此二十条检修安全管...
检测修理工作安全管理规定1 目的 为了进一步法律规范检测修理人员的安全施工行为,强化安全管理,防止发生检测修理工作过程当中发生安全...
检测、修理安全技术操作章程检测、修理作业的基本安全要求:1、检测、修理是指机械设备、设施、工艺设备、设施的维护保养和检查修理,即设...
蓬莱市临阁橡塑制品有限公司安 全 技 术 交 底工程名称安装车间电线桥架施工单位维修班组施工部位钢编车间施工内容桥架安装一般性交底...
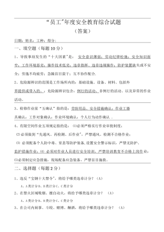
“员工"年度安全教育综合试题(答案)日期:姓名:工种:得分:一、填空题(每题 10 分)1、导致事故发生的“十大因素"是: 安全意识薄弱...
检修及电气车间考核管理规定为了促进车间各项工作安全 有序 良好 稳定的进展,使我厂设备维护和运行达到最大效益,本着多劳多得,按劳分...
检修分公司营销管理办法1、 目的为了法律规范公司定报价管理、营销管理、合同管理,应收帐款管理等行为,特制定本办法。2、适用范围本办法...
检修副总工程师安全责任制1 范围1.1 本标准规定了 XX 发电 xxxx 副总工程师检修)在安全工作中应负的责任与要求,检查与考核1.2 本标...
附件 2检修作业风险预控票(示例)1、 风险预控票信息工作任务空冷变频器运行中跳闸故障检查编号2025GBXX版本1、0状态已审核编写人XXX(专业...
线 路 年 检QA P B红 叶 电 厂 检 修 作 业 标 准 化 手 册CH 、 DG 、 01 第 1 页 共 2 8 页LFP- 9 0 ...
检测、修理分公司热工车间仪控班专责工工作标准1 范围本标准规定了检测、修理分公司热工车间仪控班专责工的岗位职责、岗位技能、工作目标...
检测、修理分公司热工车间自动班专责工工作标准1 范围本标准规定了检测、修理分公司热工车间自动班专责工的岗位职责、岗位技能、工作目标...
检修施工现场三防十要”反事故措施"三防”的具体措施1.防止触电损害1. 严格执行”两票三制”作业人员必须穿着全棉工作服进行工作2. 操作...
检测修理作业技术与安全防范1、发动机不能起动的原因有哪些?发动机不能起动,或有时起动但很快熄火,产生的原因:(1)汽油箱缺油或油管开...
检测、修理专业危险源有害因素辨识和预控对策措施一、危险有害因素辨识的作用和意义;危险辨识是风险分析与风险控制的基础,它是指对所面临...

