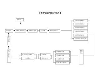
营销监管部经理工作流程图营销副总总经理营销管理部经理营销管理制度部门结构营销审计内容市场营销环境审计市场营销策略审计市场营销组织审...
蚂肅芄蚅薈肄蒇蒇羆肄膆螃袂肃艿薆螈肂莁螁蚄肁蒃薄羃膀膃莇衿腿芅薂螅腿莇莅蚁膈膇薁蚇膇艿蒃羅膆莂虿袁膅蒄蒂螇膄膄蚇蚃芃芆蒀羂芃莈蚆袈...
卖场工作流程第一节零售业的演变第一节零售业的演变(一)、百货商店:零售业的第一次革命。19世纪中叶,产业革命在西方国家的爆发,不仅改...
《幼儿园一日工作流程解读》幼儿园一日工作流程的概念幼儿园一日工作流程是指实施幼儿园保育教育各项环节之间的动态关系,是每日保教活动...
客房部工作流程和服务标准第一节客房部的地位及服务一、客房部主要负责酒店所有客房的清洁和保养工作,配备各种设备,提供各种生活用品,并...
网吧工作流程与服务规范工作安排工作流程顾客上机工作顺序礼貌用语注意事项备注上班时间白08:30|20:30晚20:30|08:30·提前30分钟到岗·...
酒店粤菜厅服务员日常工作流程主要职责:以愉悦心情去完成标准化的服务工作,并执行上级所分配的日常工作。职位:粤菜厅服务员级别:G工作时间...
文件名SUBJECT楼层早班服务员工作流程及标准编号REFCODERD-HK-005执行职位POSITION楼层早班服务员使用工具TOOLS工作车、吸尘器、百洁布、抹...
金色假日酒店服务经理工作流程金色假日酒店是由金三元新世纪投资有限公司开发,周边环境优美,空气清新,室内设备设施先进完善,是理想的旅...
患者到达相应科室、部门导诊患者来院分诊挂号1.0目的对门急诊服务工作进行控制,确保门急诊病人能够得到及时、有效的诊治,特制订本管理规...
猎头服务工作流程流程概览:客户意向在确定客户意向后,猎头与客户进行沟通,初步了解招聘需求,并向客户介绍猎头服务流程、价格等。客户考...
门店主管日工作标准文件编号:生效日期:受控编号:密级:秘密版次:Ver0.0修改状态:总页数正文附录编制:孙晟审核:批准:吉林省中东福万...
客房部工作流程和服务标准第一节客房部的地位及服务一、客房部主要负责酒店所有客房的清洁和保养工作,配备各种设备,提供各种生活用品,并...
商场办公室主任职位规定一、岗位概述岗位名称:商场办公室/店长办主任直属部门:商场办公室/店长办直属上级:商场总经理/店长或商场行政副总经...
服务主管运营总监(服务经理)总厨安保礼宾主管服务部第一节部门概述一、职能概述1.为客人提供及时、热情、周到、细致的餐饮服务;2.准确...
第1页共6页订货单处理生产计划调度与安排单证工作室接单订单处理安排出货常规排产加单订单业务员我司业务人员签名及购货单位公章①订单价格...
第1页共28页编号:时间:2021年x月x日书山有路勤为径,学海无涯苦作舟页码:第1页共28页附1拟订资本预算一个资本预算项目的必要报酬率就是...
第1页共20页编号:时间:2021年x月x日书山有路勤为径,学海无涯苦作舟页码:第1页共20页001财务部组织架构图财务部经理会计统计公司出纳售...
岗位工作流程店长日工作流程时间工作内容9:30—10:001、抽查昨日收市情况,批阅值班记录。2、督导、检查、验收原材料。10:00—10:10早...
第1页共29页编号:时间:2021年x月x日书山有路勤为径,学海无涯苦作舟页码:第1页共29页运维部组织架构、岗位说明及工作流程附件一:运维部...

