精品文档---下载后可任意编辑钢板移动剪切机伺服控制系统设计的开题报告一、选题背景和意义钢板移动剪切机是一种用于剪裁钢板的机器,主要...
精品文档---下载后可任意编辑气动旋转位置伺服控制技术的讨论的开题报告一、选题背景气动旋转位置伺服控制技术是一种重要的控制技术,在工...
精品文档---下载后可任意编辑现象伺服报错:40.0 无法打开抱闸解决办法连接电池后,进行绝对式编码器清零。点击以往错误历史记录:里面显...
精品文档---下载后可任意编辑§5—1 概 述数控机床伺服驱动系统是指以机床移动部件(如工作台、动力头等,本书仅以工作台为例)的位置和速...
精品文档---下载后可任意编辑全液压多线切割机床伺服系统讨论的开题报告一、选题背景全液压多线切割机床作为一种高效节能的加工设备,在工...
精品文档---下载后可任意编辑光电跟踪全数字伺服随动控制器设计的开题报告一、选题背景和意义光电跟踪是一种常见的技术,广泛应用于机器视...
精品文档---下载后可任意编辑光电稳定平台伺服控制系统讨论的开题报告一、讨论背景和意义随着科技的不断进展,光学领域中使用的光电稳定平...
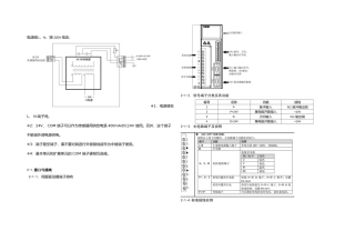
电源线 L、N,接 220V 电压;※1:电源接在 L, N 端子间。※2:24V、 COM 端子可以作为传感器用供给电源 400mA/DC24V 使用。另...
精品文档---下载后可任意编辑伺服转塔刀架传动系统设计及疲劳寿命分析开题报告摘要伺服转塔刀架传动系统在数控加工中起着关键作用,其设计...
精品文档---下载后可任意编辑伺服压力机数控软件开发的开题报告开题报告一、课题背景伺服压力机是一种用于金属加工、冲压、卷压等工业领域...
精品文档---下载后可任意编辑伺服刀架模态试验与优化设计的开题报告一、选题背景伺服刀架是在机床上用于刀具切削加工的关键部件,伺服刀架...
精品文档---下载后可任意编辑我们的制造业进展到今日,随着生产企业对绩效的要求不断提高,生产线的自动化水平不断提升,越来越多人从大量...
精品文档---下载后可任意编辑打开 DriveTop 软件之后出现下图画面选择“Online RS232 IndraDrive”串口以及波特率选择如下图参数设定首...
精品文档---下载后可任意编辑步进电机最早是在 1920 年代由英国人所开发。1950 年代后期晶体管的发明也逐渐应用在步进电机上,对于数字...
精品文档---下载后可任意编辑伺服直驱泵控液压系统及其节能机理讨论的开题报告一、选题背景随着工业自动化水平的不断提高,伺服直驱泵控液...
精品文档---下载后可任意编辑故障:过热。原因: 1、负载过大; 2、缺项; 3、风道堵塞; 4、低速运行时间过长; 5、电源偕波过大。解...
精品文档---下载后可任意编辑伺服泵高速灌装的流体分析与讨论的开题报告开题报告一、选题的背景随着现代工业的不断进展,如何提高生产效率...
精品文档---下载后可任意编辑伺服控制在一类包装机械控制系统中的应用讨论的开题报告一、选题背景和意义随着现代工业的快速进展,包装机械...
精品文档---下载后可任意编辑范宋兵 长治清华机械厂 罗四红 山西惠丰机电有限公司现代数控机床伺服系统常采纳全闭环或半闭环控制系统,...
精品文档---下载后可任意编辑伺服产品数字化设计制造系统的分析和设计的开题报告一、选题背景和意义伺服产品是一种高精度的机电产品,在各...

