电脑桌面
添加小米粒文库到电脑桌面
安装后可以在桌面快捷访问

新旧审查逮捕质量标准对照表_1319783209968VIP免费

新旧审查逮捕质量标准对照表_1319783209968_第1页
1/15
新旧审查逮捕质量标准对照表_1319783209968_第2页
2/15
新旧审查逮捕质量标准对照表_1319783209968_第3页
3/15
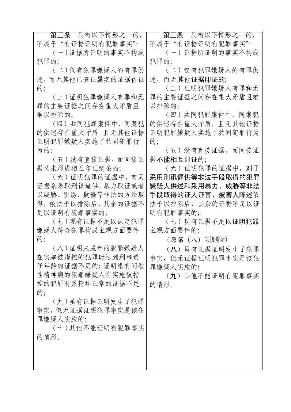
人民检察院审查逮捕质量标准修订对照表 (注:修改后的内容使用黑体字) 原稿条文 修订稿条文 为进一步规范人民检察院审查逮捕工作,提高办案质量,根据《中华人民共和国刑事诉讼法》和《人民检察院刑事诉讼规则》及其他有关规定,结合审查逮捕工作实际,制定本标准。 为了进一步规范人民检察院审查逮捕工作,提高办案质量,根据《中华人民共和国刑事诉讼法》和《人民检察院刑事诉讼规则》及其他有关规定,结合审查逮捕工作实际,制定本标准。 第一章 逮捕的条件 第一章 逮捕的条件 第一条 办理审查逮捕案件,应当依照刑法有关规定和刑事诉讼法第六十条规定的逮捕条件,就案件的事实和证据进行审查,作出批准或者不批准逮捕的决定。 对于同时具备以下三个条件的犯罪嫌疑人,应当依法批准逮捕: (一)有证据证明有犯罪事实; (二)可能判处徒刑以上刑罚; (三)采取取保候审、监视居住等方法,尚不足以防止发生社会危险性,而有逮捕必要。 第一条 办理审查逮捕案件,应当依照刑法有关规定和刑事诉讼法第六十条规定的逮捕条件,对案件的事实和证据进行审查,作出批准或者不批准逮捕的决定。 对于同时具备以下三个条件的犯罪嫌疑人,应当依法批准逮捕: (一)有证据证明有犯罪事实; (二)可能判处徒刑以上刑罚; (三)采取取保候审、监视居住等方法,尚不足以防止发生社会危险性,而有逮捕必要。 第二条 “有证据证明有犯罪事实”,是指同时具备以下情形: (一)有证据证明发生了犯罪事实,该犯罪事实可以是单一犯罪行为 的事实,也可以是数个犯罪行为中任何一个犯罪行为的事实; (二)有证据证明犯罪事实是犯罪嫌疑人实施的; (三)证明犯罪嫌疑人实施犯罪行为的证据已有查证属实的。 第二条 “有证据证明有犯罪事实”,是指同时具备以下情形: (一)有证据证明发生了犯罪事实,该犯罪事实可以是单一犯罪行为 的事实,也可以是数个犯罪行为中任何一个犯罪行为的事实; (二)有证据证明犯罪事实是犯罪嫌疑人实施的; (三)证明犯罪嫌疑人实施犯罪行为的证据已有查证属实的。 第三条 具有以下情形之一的,不属于“有证据证明有犯罪事实”: (一)证据所证明的事实不构成犯罪的; (二)仅有犯罪嫌疑人的有罪供述,而无其他已查证属实的证据佐证的; (三)证明犯罪嫌疑人有罪和无罪的主要证据之间存在重大矛盾且难以排除的; (四)共同犯罪案件中,同案犯的供述存在重大矛盾,且无其他证据证明...

1、当您付费下载文档后,您只拥有了使用权限,并不意味着购买了版权,文档只能用于自身使用,不得用于其他商业用途(如 [转卖]进行直接盈利或[编辑后售卖]进行间接盈利)。
2、本站所有内容均由合作方或网友上传,本站不对文档的完整性、权威性及其观点立场正确性做任何保证或承诺!文档内容仅供研究参考,付费前请自行鉴别。
3、如文档内容存在违规,或者侵犯商业秘密、侵犯著作权等,请点击“违规举报”。

碎片内容

新旧审查逮捕质量标准对照表_1319783209968

您可能关注的文档

确认删除?
VIP
微信客服
  • 扫码咨询
会员Q群
  • 会员专属群点击这里加入QQ群
客服邮箱
回到顶部