电脑桌面
添加小米粒文库到电脑桌面
安装后可以在桌面快捷访问

2024年餐厅服务技能大赛VIP免费

2024年餐厅服务技能大赛_第1页
1/44
2024年餐厅服务技能大赛_第2页
2/44
2024年餐厅服务技能大赛_第3页
3/44
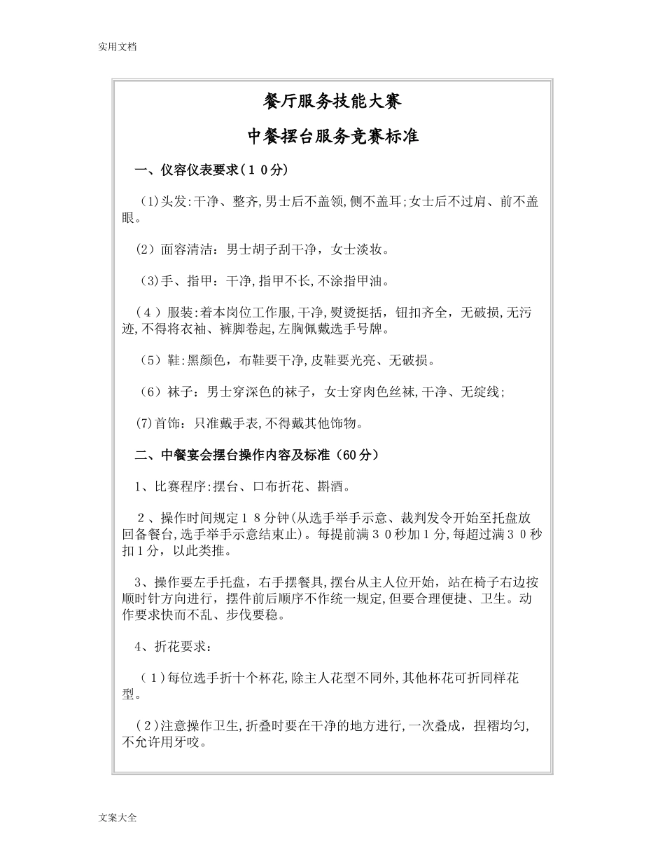
实用文档餐厅服务技能大赛中餐摆台服务竞赛标准一、仪容仪表要求(10分)(1)头发:干净、整齐,男士后不盖领,侧不盖耳;女士后不过肩、前不盖眼。(2)面容清洁:男士胡子刮干净,女士淡妆。(3)手、指甲:干净,指甲不长,不涂指甲油。(4)服装:着本岗位工作服,干净,熨烫挺括,钮扣齐全,无破损,无污迹,不得将衣袖、裤脚卷起,左胸佩戴选手号牌。(5)鞋:黑颜色,布鞋要干净,皮鞋要光亮、无破损。(6)袜子:男士穿深色的袜子,女士穿肉色丝袜,干净、无绽线;(7)首饰:只准戴手表,不得戴其他饰物。二、中餐宴会摆台操作内容及标准(60分)1、比赛程序:摆台、口布折花、斟酒。2、操作时间规定18分钟(从选手举手示意、裁判发令开始至托盘放回备餐台,选手举手示意结束止)。每提前满30秒加1分,每超过满30秒扣1分,以此类推。3、操作要左手托盘,右手摆餐具,摆台从主人位开始,站在椅子右边按顺时针方向进行,摆件前后顺序不作统一规定,但要合理便捷、卫生。动作要求快而不乱、步伐要稳。4、折花要求:(1)每位选手折十个杯花,除主人花型不同外,其他杯花可折同样花型。(2)注意操作卫生,折叠时要在干净的地方进行,一次叠成,捏褶均匀,不允许用牙咬。文案大全实用文档(3)口布花摆放整齐,突出主人的位置,有头的动物造型一般要求头朝右。5、摆台具体要求:(1)台布中心居中,下垂部分四周均匀等,台布盖住台脚。(2)花瓶居中。(3)餐具不倒下、不落地。各类用品从离开备餐台(即落台)直到摆台结束,均不能发生倒下现象。若发生倒下或落地现象,需更换用品后继续比赛。(4)杯子:水杯拿下半部,白酒杯、葡萄酒杯拿细柄部分。(5)碗盘拿边:骨盘和口汤碗均需拿边,逐个放置。(6)汤匙拿柄:所有汤匙均需拿柄。(7)轻声放置:要求所有物品在托盘内和放置时均轻声放置。(8)骨盘均匀:八个骨盘的间隔距离相等。(9)相对的两个骨盘与台中的花瓶基本成一线。(10)骨盘一指:指八个骨盘均离桌边一指宽(约1.5厘米)。(11)筷架位置,筷子一指:筷架位于骨盘右上方约45°(见图2),筷架上近骨盘一侧放长柄汤匙,外侧放筷子,筷子在筷架位置约2/5处。筷尾距桌边一指(1.5厘米),以筷袋为准。(12)汤匙方向一致:汤匙均放入汤碗中,匙柄向左,十个汤匙放置后于基本呈圆型。(13)汤碗位置:汤碗位于骨盘的左上方,碗的外沿与骨盘外沿成一直线(见图2)。(14)骨盘标记:骨盘表面的标记在正上方。(15)公筷、匙位置:公筷、匙每桌两副,按正、副主位呈“一”字型横向放置(见图2)。文案大全实用文档(16)三杯位置:(见图2)三杯位于骨盘的上方,葡萄酒杯对准骨盘杯徽(正中),葡萄酒杯杯底距骨盘1厘米,白、葡萄酒杯杯肚间距为1厘米,葡萄酒杯与水杯杯肚间距为1厘米,三杯中心成一直线。(17)调味品、烟缸位置:摆4人烟缸成“十”字型,摆在正副主位左右上方,胡椒、盐瓶放置在主人席右方约90°处,左方约90°处放置酱油、醋瓶。调味品两两对称成一直线,字朝客人。火柴放置在烟缸右上方,火柴正面朝客人(见图2)。(18)商标正面朝客人:用品中凡有中、英文说明的一律面朝客人,若两者兼有则中文面对客人。(19)牙签统一放在筷子与长柄汤匙中间,与筷子和长柄汤匙距离相等。牙签底部与汤匙柄底部平行。(20)菜单:共二份,竖放在主人、副主人面前餐具与公筷中间。(21)座椅位置:拉椅顺序从主宾开始按顺时针方向进行,椅子与台布边平行、垂直、正中对准骨盘。(22)整体布置:要求合理、整齐、美观。6、斟酒要求:(1)每位选手托盘斟十个座位的白酒(用茅台酒瓶),八成满。斟酒顺序从主宾开始按顺时针方向进行。斟酒时托盘中放一瓶白酒、二瓶葡萄酒(长颈瓶)。(2)斟红葡萄酒的服务程序:A、葡萄酒要有折好的口布包着酒瓶,露出商标展示给客人(裁判员)。B、开酒瓶顺序▲左手持酒瓶,右手持酒刀把铝盖割走。▲用清洁的餐巾擦抹瓶口。(目的,擦去污迹)。文案大全实用文档▲把开塞的酒钻垂直地钻入瓶塞中,直至其弯曲部分可将瓶塞拔出为止。注意不能将瓶塞钻透,避免木楂掉入酒中。▲把开酒刀的顶端部分顶着瓶口,用左手扶稳(目的:固定)。▲把右手持着酒刀把手往上提,用杠杆原理把瓶塞拔出。▲用清洁的口布擦抹瓶口...

1、当您付费下载文档后,您只拥有了使用权限,并不意味着购买了版权,文档只能用于自身使用,不得用于其他商业用途(如 [转卖]进行直接盈利或[编辑后售卖]进行间接盈利)。
2、本站所有内容均由合作方或网友上传,本站不对文档的完整性、权威性及其观点立场正确性做任何保证或承诺!文档内容仅供研究参考,付费前请自行鉴别。
3、如文档内容存在违规,或者侵犯商业秘密、侵犯著作权等,请点击“违规举报”。

碎片内容

2024年餐厅服务技能大赛

确认删除?
VIP
微信客服
  • 扫码咨询
会员Q群
  • 会员专属群点击这里加入QQ群
客服邮箱
回到顶部