电脑桌面
添加小米粒文库到电脑桌面
安装后可以在桌面快捷访问

管道基础知识VIP免费

管道基础知识_第1页
1/20
管道基础知识_第2页
2/20
管道基础知识_第3页
3/20
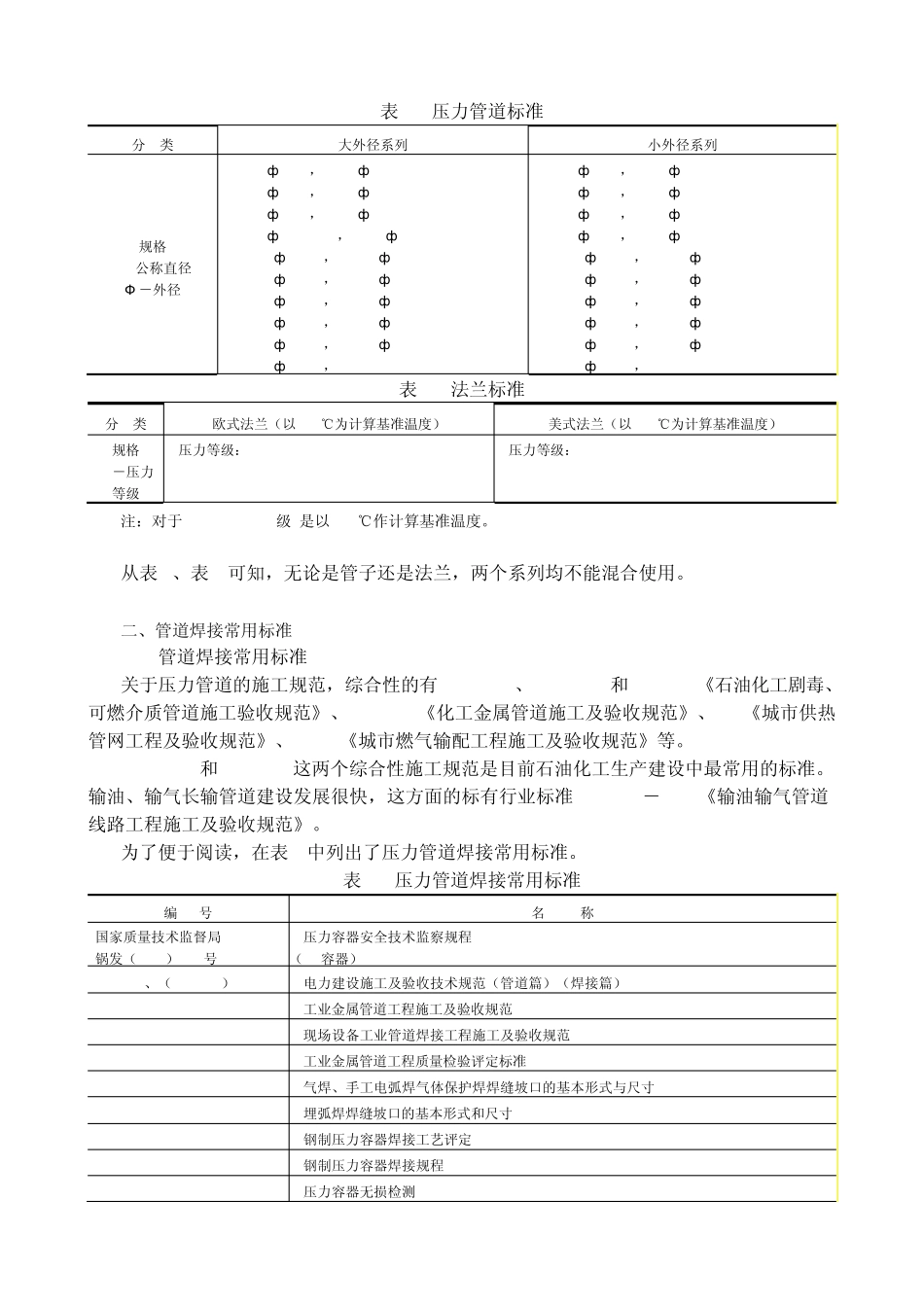
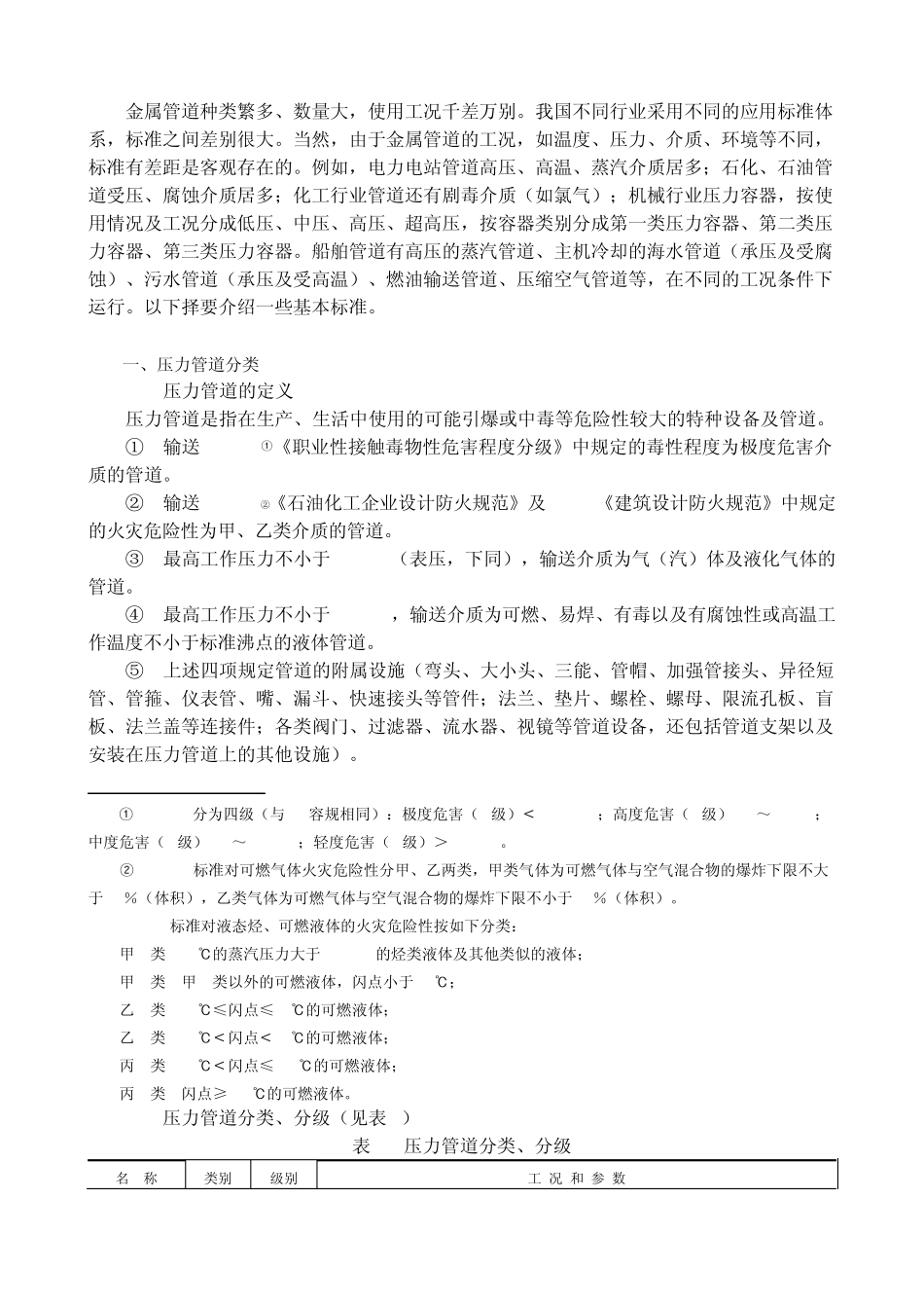
金属管道种类繁多、数量大,使用工况千差万别。我国不同行业采用不同的应用标准体系,标准之间差别很大。当然,由于金属管道的工况,如温度、压力、介质、环境等不同,标准有差距是客观存在的。例如,电力电站管道高压、高温、蒸汽介质居多;石化、石油管道受压、腐蚀介质居多;化工行业管道还有剧毒介质(如氯气);机械行业压力容器,按使用情况及工况分成低压、中压、高压、超高压,按容器类别分成第一类压力容器、第二类压力容器、第三类压力容器。船舶管道有高压的蒸汽管道、主机冷却的海水管道(承压及受腐蚀)、污水管道(承压及受高温)、燃油输送管道、压缩空气管道等,在不同的工况条件下运行。以下择要介绍一些基本标准。 一、压力管道分类 1. 压力管道的定义 压力管道是指在生产、生活中使用的可能引爆或中毒等危险性较大的特种设备及管道。 ① 输送 GB5044①《职业性接触毒物性危害程度分级》中规定的毒性程度为极度危害介质的管道。 ② 输送 GB5016②《石油化工企业设计防火规范》及 GBJ16《建筑设计防火规范》中规定的火灾危险性为甲、乙类介质的管道。 ③ 最高工作压力不小于 0.1MPa(表压,下同),输送介质为气(汽)体及液化气体的管道。 ④ 最高工作压力不小于 0.1MPa,输送介质为可燃、易焊、有毒以及有腐蚀性或高温工作温度不小于标准沸点的液体管道。 ⑤ 上述四项规定管道的附属设施(弯头、大小头、三能、管帽、加强管接头、异径短管、管箍、仪表管、嘴、漏斗、快速接头等管件;法兰、垫片、螺栓、螺母、限流孔板、盲板、法兰盖等连接件;各类阀门、过滤器、流水器、视镜等管道设备,还包括管道支架以及安装在压力管道上的其他设施)。 ① GB5044分为四级(与99容规相同):极度危害(1级)<0.1mg/m3;高度危害(2级)0.1~1mg/m3;中度危害(3级)1.0~10mg/m3;轻度危害(4级)>10mg/m3。 ② GB5016标准对可燃气体火灾危险性分甲、乙两类,甲类气体为可燃气体与空气混合物的爆炸下限不大于 10%(体积),乙类气体为可燃气体与空气混合物的爆炸下限不小于 10%(体积)。 GB5016标准对液态烃、可燃液体的火灾危险性按如下分类: 甲A类 15℃的蒸汽压力大于 0.1MPa的烃类液体及其他类似的液体; 甲B类 甲A类以外的可燃液体,闪点小于 28℃; 乙A类 28℃≤闪点≤45℃的可燃液体; 乙B类 45℃<闪点<60℃的可燃液体; 丙 A类 60℃<闪点≤120℃的可燃液体; 丙 B类 闪点≥120...

1、当您付费下载文档后,您只拥有了使用权限,并不意味着购买了版权,文档只能用于自身使用,不得用于其他商业用途(如 [转卖]进行直接盈利或[编辑后售卖]进行间接盈利)。
2、本站所有内容均由合作方或网友上传,本站不对文档的完整性、权威性及其观点立场正确性做任何保证或承诺!文档内容仅供研究参考,付费前请自行鉴别。
3、如文档内容存在违规,或者侵犯商业秘密、侵犯著作权等,请点击“违规举报”。

碎片内容

管道基础知识

小辰3+ 关注
实名认证
内容提供者

出售各种资料和文档

确认删除?
VIP
微信客服
  • 扫码咨询
会员Q群
  • 会员专属群点击这里加入QQ群
客服邮箱
回到顶部