电脑桌面
添加小米粒文库到电脑桌面
安装后可以在桌面快捷访问

2011年湖南高考语文试题及答案VIP免费

2011年湖南高考语文试题及答案_第1页
1/9
2011年湖南高考语文试题及答案_第2页
2/9
2011年湖南高考语文试题及答案_第3页
3/9
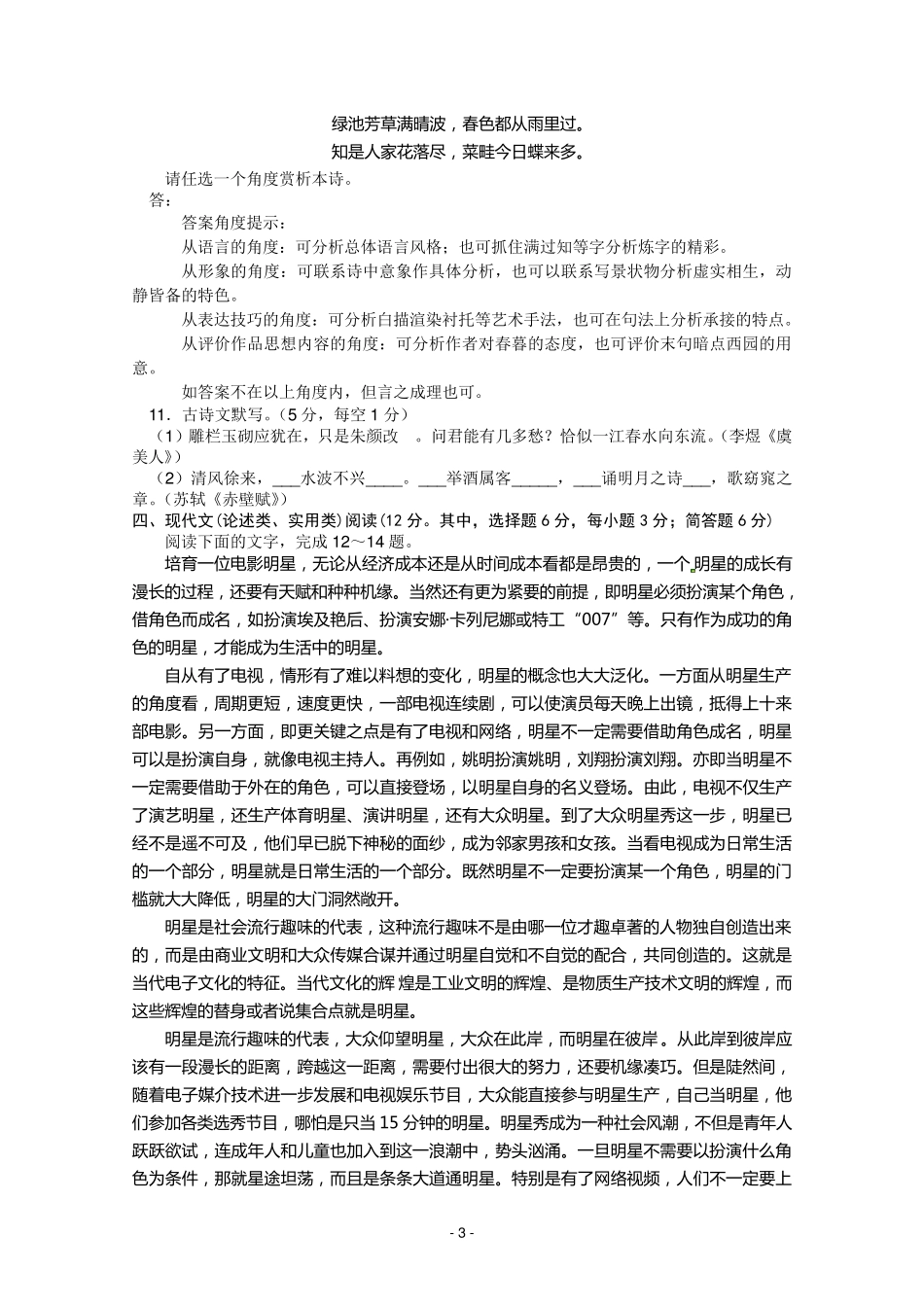
- 1 - 2011 年高考语文湖南卷精校版答案解析版 1.下列词语中加点的字,读音全都正确的一组是 A A.揖.让yī 山岚.lán 彤.云tóng 满腹珠玑.jīB.阆.苑làng 盛馔.zhuàn 敛衽.rèn 未雨绸缪.miùC.遒.劲qiú 毗.连bí盥.洗guàn 鸢.飞鱼跃yuān D.翰.墨hàn 睿.智ruì奶酪.luò撑天拄.地zhǔ 解 析 : B 项 未雨绸缪.móu C 项 毗.连pí D 项 奶酪.lào 2.下列各 句 中,加点的成 语使 用 不.恰 当 的一句 是 D A.山浪 慢 转 ,曲 径 轻 摇 ,柳 色 乍 染 ,黄 莺 初 啼 ,几 间 茅 屋 在 白 云深 处 若 隐 若 现 ,这 一切 令人 耳 目 一新....。 B.故 乡 的槐 树 ,成 簇 成 片 ,遍 布 四 野 ,似乎散漫凌乱,却又井然有序;似乎千篇一律....,却又各 具情致。 C.满耳 的阵阵蛙鼓,激昂亢奋地噪闹着,将静夜和旷野 喧嚣得如同这 季候一般,热情洋溢,生机勃勃....。 D.野 花肆意开放,花丛间 常可见一队队小面伶俐的麻褐色 野 兔,在 那里追逐嬉戏,天真烂漫,活灵活现....。 解 析 : A 项 耳 目 一新 : 听到的、看到的跟以前完全不 同,使 人 感到新 鲜。 B 项 千篇一律: 一千篇文章都一个样。 指文章、题材、写法公式化。 泛指事物形式陈旧呆板。 C 项 生机勃勃: 形容自然界充满生命力,或社会生活活跃。 D 项 活灵活现 : 形容神情逼真,使 人 感到好象亲眼看到一般。 与语境不 符。 3.下列各 句 中,有语病的一句 是 C A.“感动中国”将镜头对准生动的现 实生活,聚焦于推动当 代中国发展进步的主体力量,解 读了平凡中的伟大。 B.微博一经推出,就以其强大的即时通信功能,受到了广大网民的追捧,它正有力地介入我们的社会生活。 C.新 生代农民工除了关注工资待遇外,对工作环境和社会保障条件也越发重视,那些环境恶劣、保障缺失的企业,他们将说“不 ”。 D.全面建设小康社会,建设社会主义现 代化国家,实现 中华民族伟大复兴,为我国广大有志青年提供了创造精彩人 生的广阔舞台。 解 析 : 成 分残缺,在 “那些环境……” “那些”前加上“对”。 因为此句 主语为新 生代农民工,“那些环境……”缺少介词,导致主语不 一致。 4.下面是某校校庆前夕,四 位校友发给联络办老师的短信,其中语言表达...

1、当您付费下载文档后,您只拥有了使用权限,并不意味着购买了版权,文档只能用于自身使用,不得用于其他商业用途(如 [转卖]进行直接盈利或[编辑后售卖]进行间接盈利)。
2、本站所有内容均由合作方或网友上传,本站不对文档的完整性、权威性及其观点立场正确性做任何保证或承诺!文档内容仅供研究参考,付费前请自行鉴别。
3、如文档内容存在违规,或者侵犯商业秘密、侵犯著作权等,请点击“违规举报”。

碎片内容

2011年湖南高考语文试题及答案

您可能关注的文档

小辰4+ 关注
实名认证
内容提供者

出售各种资料和文档

确认删除?
VIP
微信客服
  • 扫码咨询
会员Q群
  • 会员专属群点击这里加入QQ群
客服邮箱
回到顶部