电脑桌面
添加小米粒文库到电脑桌面
安装后可以在桌面快捷访问

接地电阻测试方法VIP免费

接地电阻测试方法_第1页
1/7
接地电阻测试方法_第2页
2/7
接地电阻测试方法_第3页
3/7
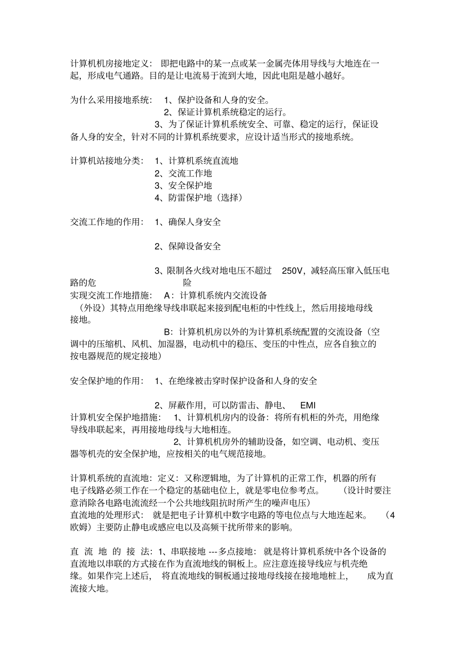
接地电阻测试方法(图解)一、接地电阻测试要求:a. 交流工作接地,接地电阻不应大于4Ω ;b. 安全工作接地,接地电阻不应大于4Ω ;c. 直流工作接地,接地电阻应按计算机系统具体要求确定;d. 防雷保护地的接地电阻不应大于10Ω ;e. 对于屏蔽系统如果采用联合接地时,接地电阻不应大于1Ω 。二、接地电阻测试仪ZC-8 型接地电阻测试仪适用于测量各种电力系统,电气设备,避雷针等接地装置的电阻值。亦可测量低电阻导体的电阻值和土壤电阻率。三、本仪表工作由手摇发电机、电流互感器、滑线电阻及检流计等组成,全部机构装在塑料壳内,外有皮壳便于携带。附件有辅助探棒导线等,装于附件袋内。其工作原理采用基准电压比较式。四、使用前检查测试仪是否完整,测试仪包括如下器件。1、ZC-8 型接地电阻测试仪一台2、辅助接地棒二根3、导线 5m、20m、40m 各一根五、使用与操作1、测量接地电阻值时接线方式的规定仪表上的 E 端钮接 5m 导线, P 端钮接 20m 线,C 端钮接 40m 线,导线的另一端分别接被测物接地极Eˊ,电位探棒 Pˊ和电流探棒 Cˊ,且 Eˊ、Pˊ、Cˊ应保持直线,其间距为20m 1.1 测量大于等于 1Ω 接地电阻时接线图见图1 将仪表上 2 个 E 端钮连结在一起。1.2 测量小于 1Ω 接地电阻时接线图见图2 将仪表上 2 个 E 端钮导线分别连接到被测接地体上,以消除测量时连接导线电阻对测量结果引入的附加误差。2、操作步骤2.1、 仪表端所有接线应正确无误。2.2、 仪表连线与接地极 Eˊ、电位探棒 Pˊ和电流探棒 Cˊ应牢固接触。2.3、 仪表放置水平后,调整检流计的机械零位,归零。2.4、 将“ 倍率开关”置于最大倍率,逐渐加快摇柄转速,使其达到150r/min。当检流计指针向某一方向偏转时,旋动刻度盘,使检流计指针恢复到“0”点。此时刻度盘上读数乘上倍率档即为被测电阻值。2.5、 如果刻度盘读数小于1 时,检流计指针仍未取得平衡,可将倍率开关置于小一档的倍率,直至调节到完全平衡为止。2.6、 如果发现仪表检流计指针有抖动现象,可变化摇柄转速, 以消除抖动现象。六、注意事项1、禁止在有雷电或被测物带电时进行测量。2、仪表携带、使用时须小心轻放,避免剧烈震动。计算机机房接地定义: 即把电路中的某一点或某一金属壳体用导线与大地连在一起,形成电气通路。目的是让电流易于流到大地,因此电阻是越小越好。为什么采用接地系统: 1、保护设备和人身的安全。2、保证计算机...

1、当您付费下载文档后,您只拥有了使用权限,并不意味着购买了版权,文档只能用于自身使用,不得用于其他商业用途(如 [转卖]进行直接盈利或[编辑后售卖]进行间接盈利)。
2、本站所有内容均由合作方或网友上传,本站不对文档的完整性、权威性及其观点立场正确性做任何保证或承诺!文档内容仅供研究参考,付费前请自行鉴别。
3、如文档内容存在违规,或者侵犯商业秘密、侵犯著作权等,请点击“违规举报”。

碎片内容

接地电阻测试方法

文库响当当+ 关注
实名认证
内容提供者

该用户很懒,什么也没介绍

相关文档

确认删除?
VIP
微信客服
  • 扫码咨询
会员Q群
  • 会员专属群点击这里加入QQ群
客服邮箱
回到顶部