电脑桌面
添加小米粒文库到电脑桌面
安装后可以在桌面快捷访问

初中数学知识点及结构图(修改版)VIP免费

初中数学知识点及结构图(修改版)_第1页
1/31
初中数学知识点及结构图(修改版)_第2页
2/31
初中数学知识点及结构图(修改版)_第3页
3/31
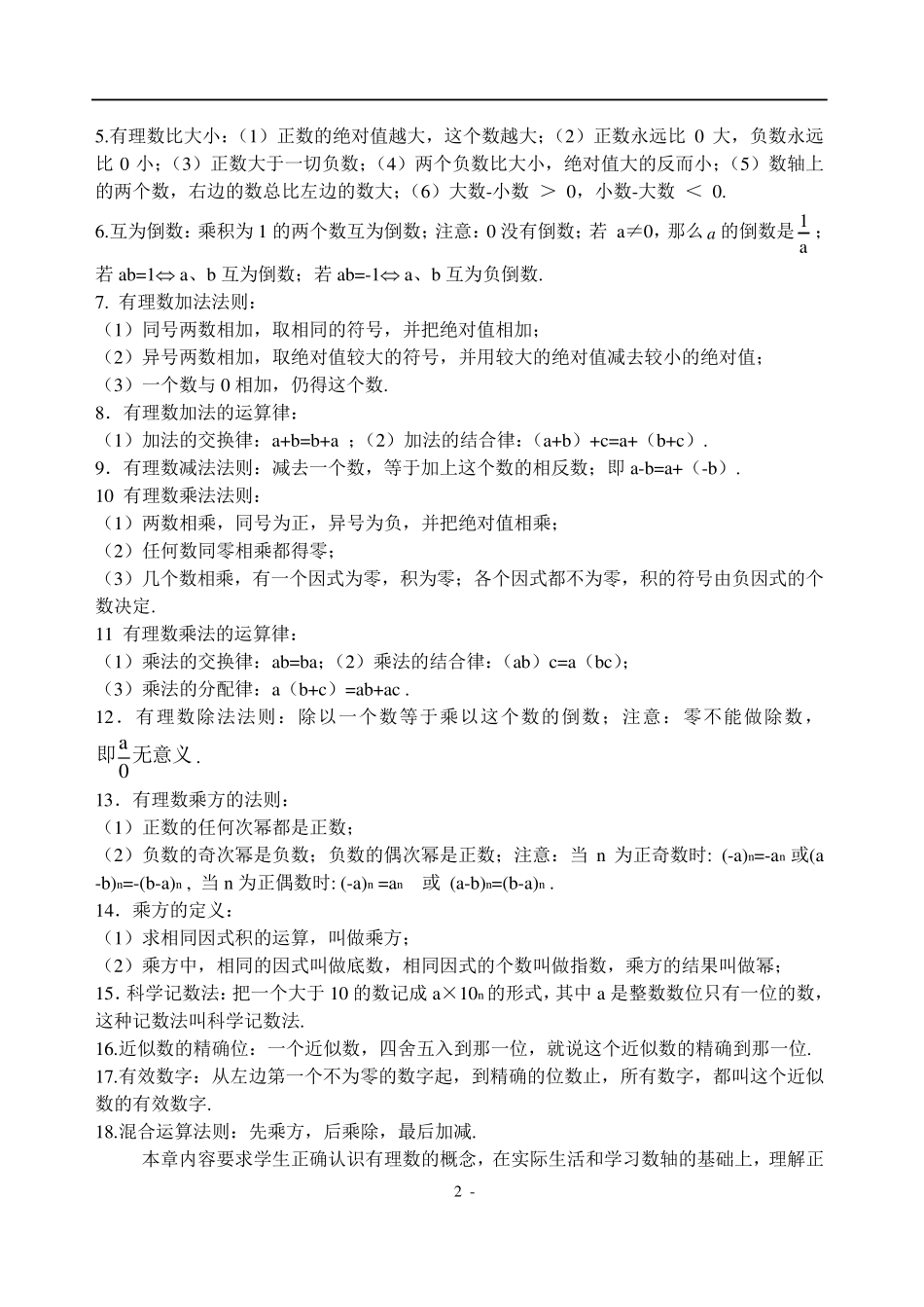
1 - 七年级数学(上)知识点 人教版七年级数学上册主要包含了有理数、整式的加减、一元一次方程、图形的认识初步四个章节的内容. 第一章 有理数 一. 知识框架 二.知识概念 1.有理数: (1)凡能写成)0pq,p(pq为整数且形式的数,都是有理数.正整数、0、负整数统称整数;正分数、负分数统称分数;整数和分数统称有理数.注意:0 即不是正数,也不是负数;-a 不一定是负数,+a 也不一定是正数;不是有理数; (2)有理数的分类: ① 负分数负整数负有理数零正分数正整数正有理数有理数 ② 负分数正分数分数负整数零正整数整数有理数 2.数轴:数轴是规定了原点、正方向、单位长度的一条直线. 3.相反数: (1)只有符号不同的两个数,我们说其中一个是另一个的相反数;0 的相反数还是0; (2)相反数的和为0  a+b=0  a、b 互为相反数. 4.绝对值: (1)正数的绝对值是其本身,0 的绝对值是0,负数的绝对值是它的相反数;注意:绝对值的意义是数轴上表示某数的点离开原点的距离; (2) 绝对值可表示为:)0a(a)0a(0)0a(aa或)0a(a)0a(aa ;绝对值的问题经常分类讨论; 2 - 5.有理数比大小:(1)正数的绝对值越大,这个数越大;(2)正数永远比0 大,负数永远比0 小;(3)正数大于一切负数;(4)两个负数比大小,绝对值大的反而小;(5)数轴上的两个数,右边的数总比左边的数大;(6)大数-小数 > 0,小数-大数 < 0. 6.互为倒数:乘积为1 的两个数互为倒数;注意:0 没有倒数;若 a≠0,那么a 的倒数是a1 ;若ab=1 a、b 互为倒数;若ab=-1 a、b 互为负倒数. 7. 有理数加法法则: (1)同号两数相加,取相同的符号,并把绝对值相加; (2)异号两数相加,取绝对值较大的符号,并用较大的绝对值减去较小的绝对值; (3)一个数与0 相加,仍得这个数. 8.有理数加法的运算律: (1)加法的交换律:a+b=b+a ;(2)加法的结合律:(a+b)+c=a+(b+c). 9.有理数减法法则:减去一个数,等于加上这个数的相反数;即a-b=a+(-b). 10 有理数乘法法则: (1)两数相乘,同号为正,异号为负,并把绝对值相乘; (2)任何数同零相乘都得零; (3)几个数相乘,有一个因式为零,积为零;各个因式都不为零,积的符号由负因式的个数决定. 11 有理数乘法的运算律: (1)乘法的交换律:ab=...

1、当您付费下载文档后,您只拥有了使用权限,并不意味着购买了版权,文档只能用于自身使用,不得用于其他商业用途(如 [转卖]进行直接盈利或[编辑后售卖]进行间接盈利)。
2、本站所有内容均由合作方或网友上传,本站不对文档的完整性、权威性及其观点立场正确性做任何保证或承诺!文档内容仅供研究参考,付费前请自行鉴别。
3、如文档内容存在违规,或者侵犯商业秘密、侵犯著作权等,请点击“违规举报”。

碎片内容

初中数学知识点及结构图(修改版)

您可能关注的文档

小辰2+ 关注
实名认证
内容提供者

出售各种资料和文档

确认删除?
VIP
微信客服
  • 扫码咨询
会员Q群
  • 会员专属群点击这里加入QQ群
客服邮箱
回到顶部