电脑桌面
添加小米粒文库到电脑桌面
安装后可以在桌面快捷访问

大连昌临旺客隆连锁有限公司物流成本控制研究VIP免费

大连昌临旺客隆连锁有限公司物流成本控制研究_第1页
1/4
大连昌临旺客隆连锁有限公司物流成本控制研究_第2页
2/4
大连昌临旺客隆连锁有限公司物流成本控制研究_第3页
3/4
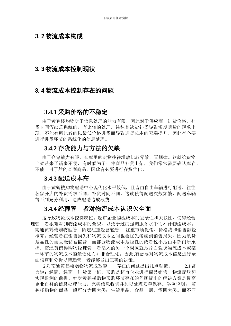
下载后可任意编辑大连昌临旺客隆连锁有限公司物流成本控制讨论3 大连旺客隆物流成本控制现状及问题3.1 公司简介 大连昌临旺客隆连锁有限公司是一家独立法人的、专业的、自成体系的集连锁超市及物流配送等多领域、多业态的大型民营企业,隶属于“大连开发区安盛商业集团”。 昌临旺客隆 1997 年 6 月踏入连锁行业大门,建立了大连市的第一家仓储式超市,十多年来以“农村包围城市”的进展战略走红大连宽阔乡镇及周边地区。目前,公司已基本完成了对大连金州区、开发区及北三市网络覆盖并以“立足社区,心系百姓”的经营方针不断夯实基础。2024 年公司为了支持连锁超市快速、健康进展,自筹资金 4000 多万元兴建了 2 万多平方米的、容纳一万余种商品、信息网络自动化经营的大型物流配送中心,成为在大连地区内唯一一家自有独立配送的民营超市公司,有效的提升了区域配货层次,确保了商品质量安全,成为连锁超市进展的坚强后盾。展望未来,进展前景宽阔,公司决心以“北固南进”的区域性连锁进展战略,突出“三区一市”的进展重点,力争 3-5 年内开创社区超市新局面,走出一条符合市场实际和自身实际的路子,使昌临旺客隆能够在市场瞬息万变、商家波澜起伏的激烈竞争中始终保持平稳势头、长效进展。图 3-1 旺客隆公司组织结构采购总监总经理财务管理心行政管理中心营运中心配送中心采购中心直营店加盟店店 商品部 企划部网络信息中心物业管理中心下载后可任意编辑3.2 物流成本构成 3.3 物流成本控制现状3.4 物流成本控制存在的问题3.4.1 采购价格的不稳定由于黄鹤楼购物对于信息处理的能力有限,因此对于供应商,进货价格,补货时间等缺乏系统的,有比较的处理。往往是缺货补货导致短期断货的现象出现,不能有所比较的以最低价格进货而导致进货成本的无端提升。因此有必要进行进货环节的系统化的信息处理。 3.4.2 存货能力与方法的欠缺由于仓储能力有限,仓库里的货物往往堆放比较零散,无规律。这就给货物上架带来了诸多不便,有时候为了一件商品补货上架,我们常常需要确认库存,不能一目了然的查到商品。因此有必要进行存货优化。 3.4.3 配送成本高由于黄鹤楼购物配送中心现代化水平较低,且皆由自由车辆进行配送。往往各家分店的补货需求不同,补货时间不同。这就使得配送次数频繁,配送车辆得不到充分利用,造成配送造成浪费3.4.4 经营管理者对物流成本认识欠全面这导致物流成本控制缺位。超市企业物流成本的复杂性...

1、当您付费下载文档后,您只拥有了使用权限,并不意味着购买了版权,文档只能用于自身使用,不得用于其他商业用途(如 [转卖]进行直接盈利或[编辑后售卖]进行间接盈利)。
2、本站所有内容均由合作方或网友上传,本站不对文档的完整性、权威性及其观点立场正确性做任何保证或承诺!文档内容仅供研究参考,付费前请自行鉴别。
3、如文档内容存在违规,或者侵犯商业秘密、侵犯著作权等,请点击“违规举报”。

碎片内容

大连昌临旺客隆连锁有限公司物流成本控制研究

确认删除?
VIP
微信客服
  • 扫码咨询
会员Q群
  • 会员专属群点击这里加入QQ群
客服邮箱
回到顶部