电脑桌面
添加小米粒文库到电脑桌面
安装后可以在桌面快捷访问

威宁新世界工程主体劳务分包合同最终VIP免费

威宁新世界工程主体劳务分包合同最终_第1页
1/9
威宁新世界工程主体劳务分包合同最终_第2页
2/9
威宁新世界工程主体劳务分包合同最终_第3页
3/9
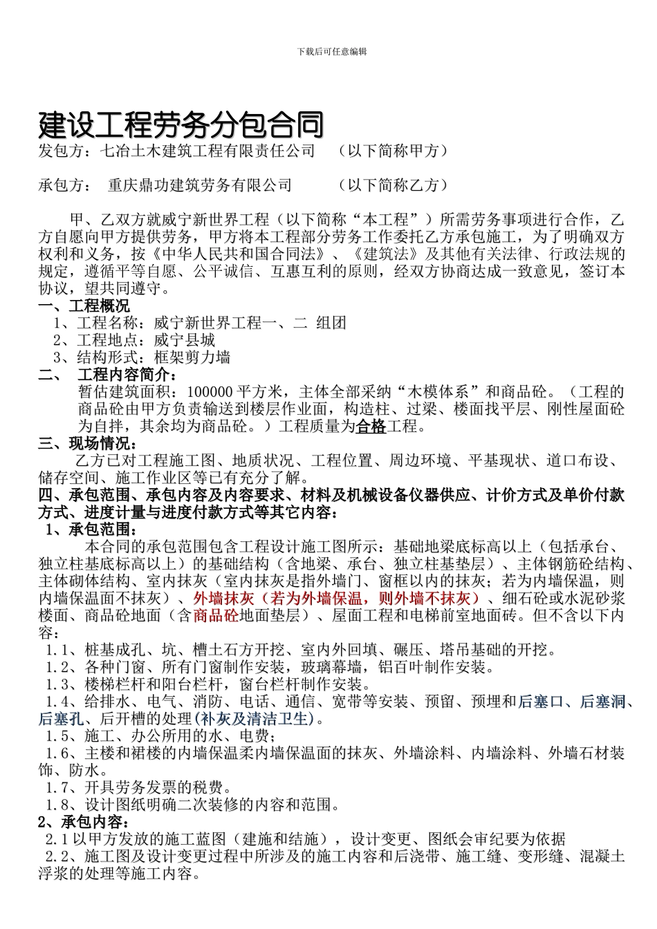
下载后可任意编辑下载后可任意编辑建设工程劳务分包合同建设工程劳务分包合同发包方:七冶土木建筑工程有限责任公司 (以下简称甲方)发包方:七冶土木建筑工程有限责任公司 (以下简称甲方)承包方: 重庆鼎功建筑劳务有限公司 (以下简称乙方)承包方: 重庆鼎功建筑劳务有限公司 (以下简称乙方) 甲、乙双方就威宁新世界工程(以下简称“本工程”)所需劳务事项进行合作,乙甲、乙双方就威宁新世界工程(以下简称“本工程”)所需劳务事项进行合作,乙方自愿向甲方提供劳务,甲方将本工程部分劳务工作委托乙方承包施工,为了明确双方方自愿向甲方提供劳务,甲方将本工程部分劳务工作委托乙方承包施工,为了明确双方权利和义务,按《中华人民共和国合同法》、权利和义务,按《中华人民共和国合同法》、《建筑法》及其他有关法律、行政法规的的规定规定,遵循平等自愿、公平诚信、互惠互利互惠互利的原则,经双方协商达成一致意见,签订本,经双方协商达成一致意见,签订本协议,望共同遵守。协议,望共同遵守。一、工程概况一、工程概况 1 1、工程名称:威宁新世界工程一、二 组团、工程名称:威宁新世界工程一、二 组团 2 2、工程地点:威宁县城、工程地点:威宁县城 3 3、结构形式:框架剪力墙、结构形式:框架剪力墙二、二、 工程内容简介:工程内容简介:暂估建筑面积:暂估建筑面积:100000100000 平方米,主体全部采纳“木模体系”和商品砼。(工程的平方米,主体全部采纳“木模体系”和商品砼。(工程的商品砼由甲方负责输送到楼层作业面,构造柱、过梁、楼面找平层、刚性屋面砼商品砼由甲方负责输送到楼层作业面,构造柱、过梁、楼面找平层、刚性屋面砼为自拌,其余均为商品砼。)工程质量为为自拌,其余均为商品砼。)工程质量为合格合格工程。工程。三、现场情况:三、现场情况:乙方已对乙方已对工程施工图工程施工图、地质状况、工程位置、周边环境、平基现状、道口布设、、地质状况、工程位置、周边环境、平基现状、道口布设、储存空间、施工作业区等已有充分了解。储存空间、施工作业区等已有充分了解。四、承包范围、承包内容及内容要求、材料及机械设备仪器供应、计价方式及单价付款四、承包范围、承包内容及内容要求、材料及机械设备仪器供应、计价方式及单价付款 方式、进度计量与进度付款方式方式、进度计量与进度付款方式等其它内容等其它内容:: 1 1、承包范围:、承包范围: 本合同的承包范围包含...

1、当您付费下载文档后,您只拥有了使用权限,并不意味着购买了版权,文档只能用于自身使用,不得用于其他商业用途(如 [转卖]进行直接盈利或[编辑后售卖]进行间接盈利)。
2、本站所有内容均由合作方或网友上传,本站不对文档的完整性、权威性及其观点立场正确性做任何保证或承诺!文档内容仅供研究参考,付费前请自行鉴别。
3、如文档内容存在违规,或者侵犯商业秘密、侵犯著作权等,请点击“违规举报”。

碎片内容

威宁新世界工程主体劳务分包合同最终

您可能关注的文档

办公文档专营+ 关注
实名认证
内容提供者

大量办公文档,欢迎选择

确认删除?
VIP
微信客服
  • 扫码咨询
会员Q群
  • 会员专属群点击这里加入QQ群
客服邮箱
回到顶部