电脑桌面
添加小米粒文库到电脑桌面
安装后可以在桌面快捷访问

政排水管道工程施工组织设计VIP免费

政排水管道工程施工组织设计_第1页
1/34
政排水管道工程施工组织设计_第2页
2/34
政排水管道工程施工组织设计_第3页
3/34
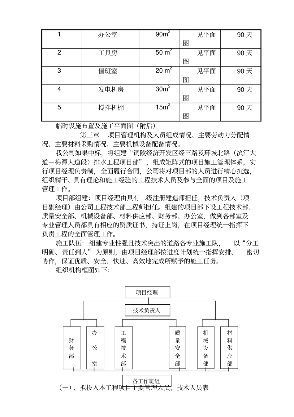
第一章工程概况、编制依据及编制原则一、工程概述1、工程名称:铜陵经济技术开发区经三路及环城北路(滨江大道—梅潭大道段)排水整治工程2、工程位置:铜陵经济开发区内3、建设单位:铜陵市循环工业试验圆建设投资有限公司4、工期: 90 日历天5、质量标准:合格二、工程概况1、经三路 HDPE 高密度聚氯乙烯双壁波纹管铺设DN400 管道长 840 米及井径 1000 砖砌圆形污水检查井26 座。PE管道铺设 DN600 管道长 99 米,采用牵引施工。预埋DN200*8 钢管 262.5 米。2、环城北路排水整治工程: 混凝土管道铺设DN300 管道长 860米,混凝土管道铺设 DN600 管道长 480米,混凝土管道铺设 DN800 管道长 880 米,混凝土管道铺设DN1000 管道长 700 米,雨水检查井 68 座及联合式雨水口136 座,砼道路及垫层拆除恢复,绿化移植用恢复。燃气管道人工挖孔探管。余土弃置后平整。三、、编制依据1、由铜陵市循环工业试验园建设投资有限责任公司提供的《铜陵经济技术开发区经三路及环城北路 (滨江大道—梅潭大道段) 排水整治工程》施工招标文件、图纸和有关资料。2、自行组织施工现场踏勘和当场人文、社会调查情况,材料来源和单价调查情况。3、(招标及合同文件) 提供的工程量清单和施工工期安排,满足总工期的要求。4、国家颁布的法律、法规和行业部门颁布的技术、规范、规程、标准。5、建设部颁发的现行设计规范、施工规范、验收标准及有关文件6、本公司积累的成熟技术、科技成果、施工方法以及多年来从事同类工程的工法和施工经验。7、本公司可供调用到该工程的各类资源。四、编制原则1、安全第一的原则在施工组织设计的编制中始终按照技术可靠、措施得力、确保安全的原则。在安全措施落实到位,确保万无一失的前提下组织施工。2、优质高效的原则加强领导, 强化管理, 优质高效。 根据我们在施工组织设计中明确承诺的质量目标,贯彻执行ISO9001 质量体系标准,积极推广和使用“四新”技术,确保创优规划和质量目标的实现。施工中强化标准管理,加强内部核算管理,降低工程成本,提高经济效益。3、方案优化的原则科学组织, 合理安排, 优化施工方案是工程施工管理的行动指南,在施工方案的编制中, 进行多种施工方案设计以及综合比选,管道铺设等关键工序进行严格控制,在技术可行的情况下,选择最佳方案。4、工期的原则根据合同要求, 编制科学的合理的周密的施工方案,合理安排工程进度,实行网络控制,搞好工...

1、当您付费下载文档后,您只拥有了使用权限,并不意味着购买了版权,文档只能用于自身使用,不得用于其他商业用途(如 [转卖]进行直接盈利或[编辑后售卖]进行间接盈利)。
2、本站所有内容均由合作方或网友上传,本站不对文档的完整性、权威性及其观点立场正确性做任何保证或承诺!文档内容仅供研究参考,付费前请自行鉴别。
3、如文档内容存在违规,或者侵犯商业秘密、侵犯著作权等,请点击“违规举报”。

碎片内容

政排水管道工程施工组织设计

确认删除?
VIP
微信客服
  • 扫码咨询
会员Q群
  • 会员专属群点击这里加入QQ群
客服邮箱
回到顶部