电脑桌面
添加小米粒文库到电脑桌面
安装后可以在桌面快捷访问

教师专业技术岗位实施细则VIP免费

教师专业技术岗位实施细则_第1页
1/5
教师专业技术岗位实施细则_第2页
2/5
教师专业技术岗位实施细则_第3页
3/5
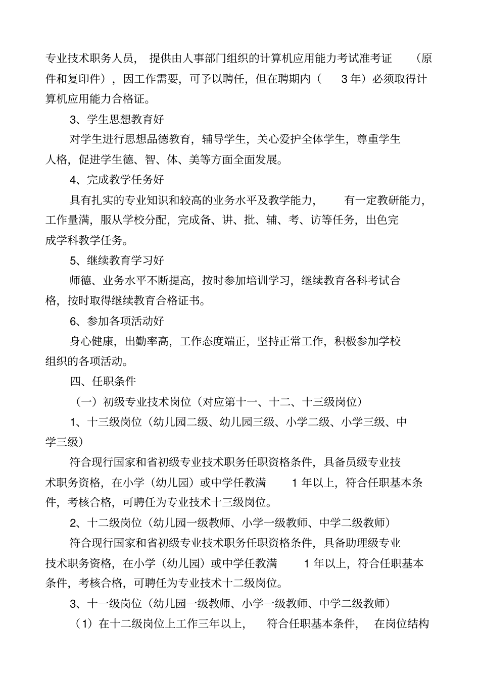
赤水市白云学校专业技术岗位聘用实施细则为组织实施好专业技术岗位的设置与聘用工作,根据遵府办发[2008]94 号、遵市人通〔2008〕54 号、遵市人通 [2008]74 、赤教发 [2009]50号和赤科教人 [2010]55 号等文件及现行专业技术职务评聘有关规定文件精神,结合专业技术岗位任职条件及聘任管理的具体要求,特制定本实施细则。一、实施范围本单位从事专业技术工作的在编在册人员。二、专业技术岗位设置情况(一)专业技术岗位分为主系列专业技术岗位和辅系列专业技术岗位两个类别,主系列为教师系列,辅系列为工勤。(二)专业技术岗位包括副高级岗位、中级岗位和初级岗位,共分三个等级,具体如下:副高级七级0 个;中级八级 0 个,九级 6 个,十级 14 个;初级十一级19 个,十二级 16 个,十三级 2 个。三、基本条件1、师德师风好拥护中国共产党的领导,热爱祖国,遵守宪法和相关法律法规,热爱科教事业,遵守职业道德,具有良好的师德。遵纪守法,教书育人,为人师表,品德言行堪为师生表率,师德考核和年度考核合格以上。2、具备相应证书教师系列的专业技术人员具备相应学校层次的教师资格证、专业技术职务任职资格证、普通话水平等级证和计算机应用能力合格证;其他系列的专业技术人员应具有相应的资格或证书。并符合《关于开展专业技术职务资格证书审核工作的通知》 (黔人通 [2002]50号)的规定,三年一度聘期任职资格审核合格。其中普通话水平等级证标准暂按黔教语发[2001]182号文件执行;对在 1976 年底以前入学的大中专毕业生或每年9 月 30 日以前年满 50 周岁的专业技术职务人员, 提供由人事部门组织的计算机应用能力考试准考证(原件和复印件),因工作需要,可予以聘任,但在聘期内(3 年)必须取得计算机应用能力合格证。3、学生思想教育好对学生进行思想品德教育,辅导学生,关心爱护全体学生,尊重学生人格,促进学生德、智、体、美等方面全面发展。4、完成教学任务好具有扎实的专业知识和较高的业务水平及教学能力,有一定教研能力,工作量满,服从学校分配,完成备、讲、批、辅、考、访等任务,出色完成学科教学任务。5、继续教育学习好师德、业务水平不断提高,按时参加培训学习,继续教育各科考试合格,按时取得继续教育合格证书。6、参加各项活动好身心健康,出勤率高,工作态度端正,坚持正常工作,积极参加学校组织的各项活动。四、任职条件(一)初级专业技术岗位(对应第十一、十二、十三级岗位...

1、当您付费下载文档后,您只拥有了使用权限,并不意味着购买了版权,文档只能用于自身使用,不得用于其他商业用途(如 [转卖]进行直接盈利或[编辑后售卖]进行间接盈利)。
2、本站所有内容均由合作方或网友上传,本站不对文档的完整性、权威性及其观点立场正确性做任何保证或承诺!文档内容仅供研究参考,付费前请自行鉴别。
3、如文档内容存在违规,或者侵犯商业秘密、侵犯著作权等,请点击“违规举报”。

碎片内容

教师专业技术岗位实施细则

确认删除?
VIP
微信客服
  • 扫码咨询
会员Q群
  • 会员专属群点击这里加入QQ群
客服邮箱
回到顶部