电脑桌面
添加小米粒文库到电脑桌面
安装后可以在桌面快捷访问

安全消防保卫协议书VIP免费

安全消防保卫协议书_第1页
1/6
安全消防保卫协议书_第2页
2/6
安全消防保卫协议书_第3页
3/6
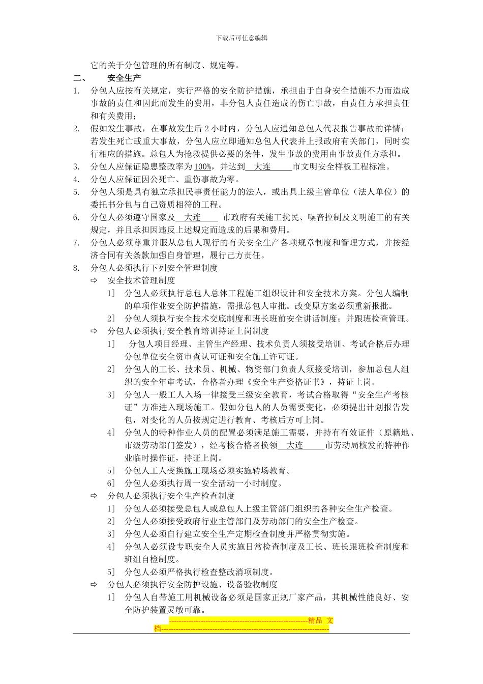
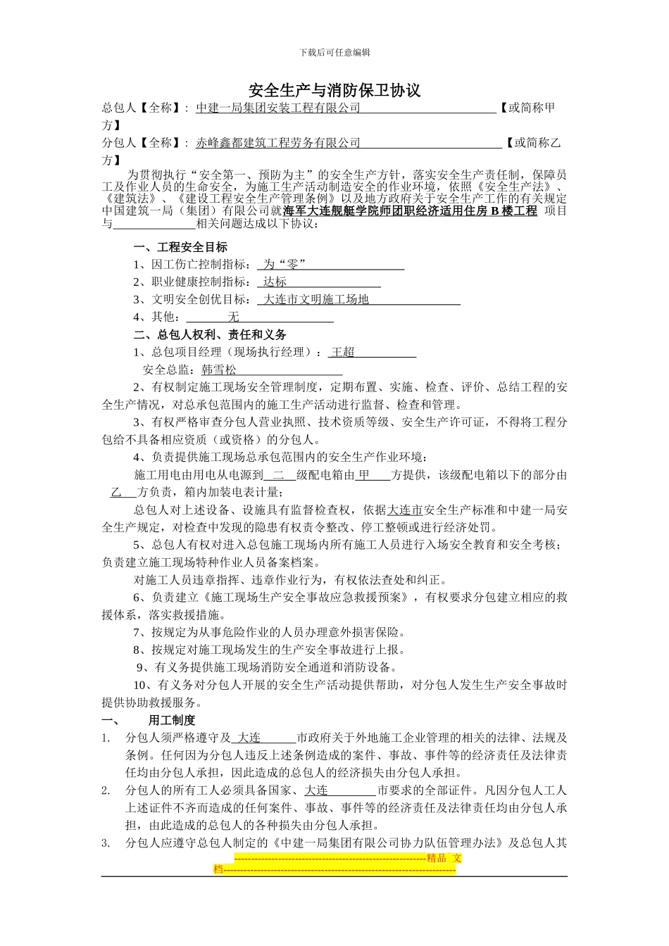
下载后可任意编辑海军大连舰艇学院师团职经济适用住房B 楼工程 赤峰鑫都建筑工程劳务有限公司 分包安全消防保卫协议书---------------------------------------------------------精品 文档---------------------------------------------------------------------海军大连舰艇学院师团职经济适用住房 B 楼工程项目部下载后可任意编辑安全生产与消防保卫协议总包人【全称】: 中建一局集团安装工程有限公司 【或简称甲方】分包人【全称】: 赤峰鑫都建筑工程劳务有限公司 【或简称乙方】 为贯彻执行“安全第一、预防为主”的安全生产方针,落实安全生产责任制,保障员工及作业人员的生命安全,为施工生产活动制造安全的作业环境,依照《安全生产法》、《建筑法》、《建设工程安全生产管理条例》以及地方政府关于安全生产工作的有关规定中国建筑一局(集团)有限公司就海军大连舰艇学院师团职经济适用住房 B 楼工程 项目与 相关问题达成以下协议:一、工程安全目标1、因工伤亡控制指标: 为“零” 2、职业健康控制指标: 达标 3、文明安全创优目标: 大连市文明施工场地 4、其他: 无 二、总包人权利、责任和义务1、总包项目经理(现场执行经理): 王超 安全总监:韩雪松 2、有权制定施工现场安全管理制度,定期布置、实施、检查、评价、总结工程的安全生产情况,对总承包范围内的施工生产活动进行监督、检查和管理。3、有权严格审查分包人营业执照、技术资质等级、安全生产许可证,不得将工程分包给不具备相应资质(或资格)的分包人。4、负责提供施工现场总承包范围内的安全生产作业环境:施工用电由用电从电源到 二 级配电箱由 甲 方提供,该级配电箱以下的部分由 乙 方负责,箱内加装电表计量;总包人对上述设备、设施具有监督检查权,依据大连市安全生产标准和中建一局安全生产规定,对检查中发现的隐患有权责令整改、停工整顿或进行经济处罚。5、总包人有权对进入总包施工现场内所有施工人员进行入场安全教育和安全考核;负责建立施工现场特种作业人员备案档案。对施工人员违章指挥、违章作业行为,有权依法查处和纠正。6、负责建立《施工现场生产安全事故应急救援预案》,有权要求分包建立相应的救援体系,落实救援措施。7、按规定为从事危险作业的人员办理意外损害保险。8、按规定对施工现场发生的生产安全事故进行上报。9、有义务提供施工现场消防安全通道和消防设备。10、有义务对分包人开展的安全生产活...

1、当您付费下载文档后,您只拥有了使用权限,并不意味着购买了版权,文档只能用于自身使用,不得用于其他商业用途(如 [转卖]进行直接盈利或[编辑后售卖]进行间接盈利)。
2、本站所有内容均由合作方或网友上传,本站不对文档的完整性、权威性及其观点立场正确性做任何保证或承诺!文档内容仅供研究参考,付费前请自行鉴别。
3、如文档内容存在违规,或者侵犯商业秘密、侵犯著作权等,请点击“违规举报”。

碎片内容

安全消防保卫协议书

确认删除?
VIP
微信客服
  • 扫码咨询
会员Q群
  • 会员专属群点击这里加入QQ群
客服邮箱
回到顶部