电脑桌面
添加小米粒文库到电脑桌面
安装后可以在桌面快捷访问

安全生产管理指南.VIP免费

安全生产管理指南._第1页
1/4
安全生产管理指南._第2页
2/4
安全生产管理指南._第3页
3/4
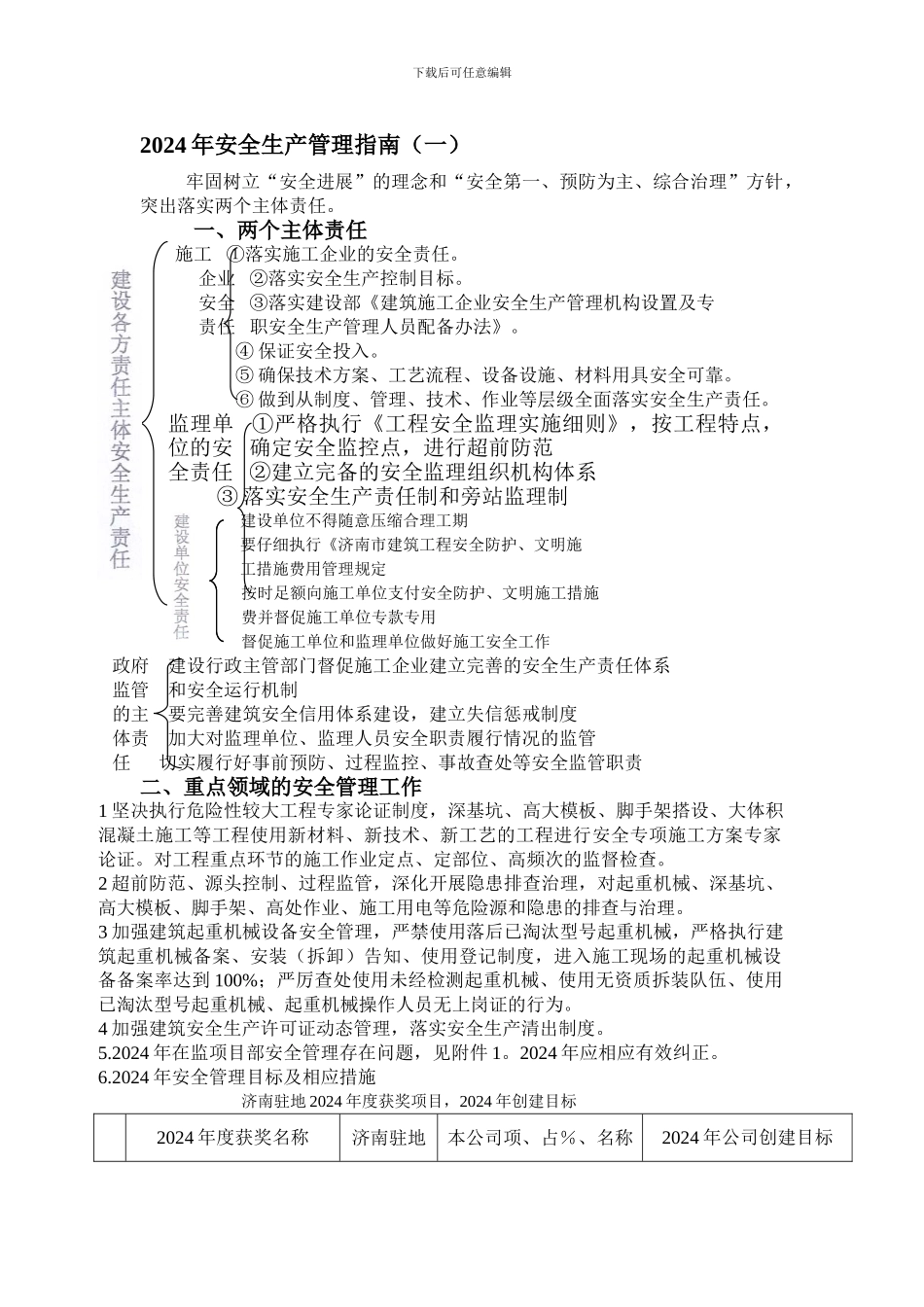
下载后可任意编辑2024 年安全生产管理指南(一)牢固树立“安全进展”的理念和“安全第一、预防为主、综合治理”方针,突出落实两个主体责任。一、两个主体责任施工 ①落实施工企业的安全责任。 企业 ②落实安全生产控制目标。 安全 ③落实建设部《建筑施工企业安全生产管理机构设置及专 责任 职安全生产管理人员配备办法》。 ④ 保证安全投入。 ⑤ 确保技术方案、工艺流程、设备设施、材料用具安全可靠。 ⑥ 做到从制度、管理、技术、作业等层级全面落实安全生产责任。监理单 ①严格执行《工程安全监理实施细则》,按工程特点,位的安 确定安全监控点,进行超前防范全责任 ②建立完备的安全监理组织机构体系 ③ 落实安全生产责任制和旁站监理制建设单位不得随意压缩合理工期要仔细执行《济南市建筑工程安全防护、文明施工措施费用管理规定按时足额向施工单位支付安全防护、文明施工措施费并督促施工单位专款专用督促施工单位和监理单位做好施工安全工作政府 建设行政主管部门督促施工企业建立完善的安全生产责任体系监管 和安全运行机制的主 要完善建筑安全信用体系建设,建立失信惩戒制度体责 加大对监理单位、监理人员安全职责履行情况的监管任 切实履行好事前预防、过程监控、事故查处等安全监管职责二、重点领域的安全管理工作1 坚决执行危险性较大工程专家论证制度,深基坑、高大模板、脚手架搭设、大体积混凝土施工等工程使用新材料、新技术、新工艺的工程进行安全专项施工方案专家论证。对工程重点环节的施工作业定点、定部位、高频次的监督检查。2 超前防范、源头控制、过程监管,深化开展隐患排查治理,对起重机械、深基坑、高大模板、脚手架、高处作业、施工用电等危险源和隐患的排查与治理。3 加强建筑起重机械设备安全管理,严禁使用落后已淘汰型号起重机械,严格执行建筑起重机械备案、安装(拆卸)告知、使用登记制度,进入施工现场的起重机械设备备案率达到 100%;严厉查处使用未经检测起重机械、使用无资质拆装队伍、使用已淘汰型号起重机械、起重机械操作人员无上岗证的行为。4 加强建筑安全生产许可证动态管理,落实安全生产清出制度。5.2024 年在监项目部安全管理存在问题,见附件 1。2024 年应相应有效纠正。6.2024 年安全管理目标及相应措施济南驻地 2024 年度获奖项目,2024 年创建目标2024 年度获奖名称济南驻地本公司项、占%、名称2024 年公司创建目标下载后可任意编辑1济南施工...

1、当您付费下载文档后,您只拥有了使用权限,并不意味着购买了版权,文档只能用于自身使用,不得用于其他商业用途(如 [转卖]进行直接盈利或[编辑后售卖]进行间接盈利)。
2、本站所有内容均由合作方或网友上传,本站不对文档的完整性、权威性及其观点立场正确性做任何保证或承诺!文档内容仅供研究参考,付费前请自行鉴别。
3、如文档内容存在违规,或者侵犯商业秘密、侵犯著作权等,请点击“违规举报”。

碎片内容

安全生产管理指南.

您可能关注的文档

确认删除?
VIP
微信客服
  • 扫码咨询
会员Q群
  • 会员专属群点击这里加入QQ群
客服邮箱
回到顶部