电脑桌面
添加小米粒文库到电脑桌面
安装后可以在桌面快捷访问

工会持股详解VIP免费

工会持股详解_第1页
1/8
工会持股详解_第2页
2/8
工会持股详解_第3页
3/8
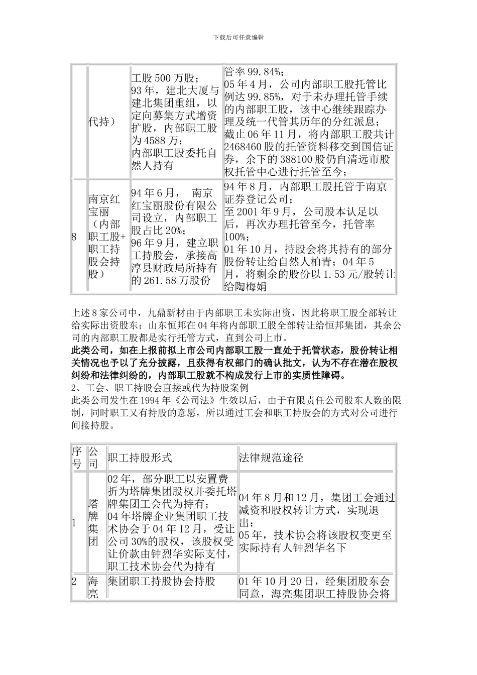
下载后可任意编辑《公司法》第七十九条规定,“设立股份有限公司,应当有 2 人以上 200 人以下为发起人,其中须有半数以上的发起人在中国境内有住所”。2000 年中国证监会法律部 24 号文规定“中国证监会暂不受理工会作为股东或发起人的公司公开发行股股票的申请”。2024 年法协 115 号文规定,“对拟上市公司而言受理其发行申请时,应要求发行人的股东不属于职工持股会及工会持股”。《首次公开发行股票并上市管理办法》第十三条规定,“发行人的股权清楚、控股股东和受控股股东、实际控制人支配的股东持有的发行人股份不存在重大权属纠纷”。根据这些规定,拟上市公司中如存在职工持股会和工会持股,股份代持以及发行前实际股东人数超 200 人的情况,都将构成公司发行上市的实质性障碍,如何妥善、彻底地解决这些问题,是拟上市公司和我们投行人员在项目操作过程中的重要课题。本文通过对 2024 年 4 月至 2024 年 7 月证监会网站预披露的公司招股说明书申报稿进行搜索,整理出存在此类问题公司的解决方案,并加以总结,供各位同事在实际工作中参考和借鉴。一、存在的主要持股形式经整理,2024 年 4 月至今,上报材料的公司中有 23 家存在职工持股、工会持股、持股会持股、以及通过委托持股或信托持股、实际股东人数超 200 人等情况的案例。根据持股形式的不同,可以分为以下四类:1、1994 年 7 月《公司法》生效前成立的定向募集公司,内部职工直接持股;2、工会、职工持股会直接或代为持股;3、委托个人持股;4、信托持股;二、不同持股形式的法律规范途径案例1、定向募集公司案例所谓的定向募集公司是在我国进行股份制试点初期,出现的一批不向社会公开发行股票,只对法人和内部职工募集股份的股份有限公司。这个时期改制设立的公司几乎都存在内部职工股。这类公司大多在 94 年《公司法》出台以后,依据当时的相关法律法规,通过托管的方式进行了法律规范。序号公司名称职工持股形式法律规范途径1全聚德93 年,定向募集设立,内部职工股占公司股本总额的2.5%94 年 4 月,与北京证券登记公司签订了《内部股权登记管理协议》;01 年 6 月,又与北京证券登记公司签署了托管协议,对公司的全部股份进行集中托管2济宁如意93 年,定向募集设立,内部职工股 80万股,同时超范围发行,社会个人股形成内部职工股685.11 万股97 年 4 月将准备上柜交易的全部社会个人股和内部职工股在山东企业产权交易所进行...

1、当您付费下载文档后,您只拥有了使用权限,并不意味着购买了版权,文档只能用于自身使用,不得用于其他商业用途(如 [转卖]进行直接盈利或[编辑后售卖]进行间接盈利)。
2、本站所有内容均由合作方或网友上传,本站不对文档的完整性、权威性及其观点立场正确性做任何保证或承诺!文档内容仅供研究参考,付费前请自行鉴别。
3、如文档内容存在违规,或者侵犯商业秘密、侵犯著作权等,请点击“违规举报”。

碎片内容

工会持股详解

您可能关注的文档

确认删除?
VIP
微信客服
  • 扫码咨询
会员Q群
  • 会员专属群点击这里加入QQ群
客服邮箱
回到顶部