电脑桌面
添加小米粒文库到电脑桌面
安装后可以在桌面快捷访问

江西汇仁2024年区域独家经销合同VIP免费

江西汇仁2024年区域独家经销合同_第1页
1/10
江西汇仁2024年区域独家经销合同_第2页
2/10
江西汇仁2024年区域独家经销合同_第3页
3/10
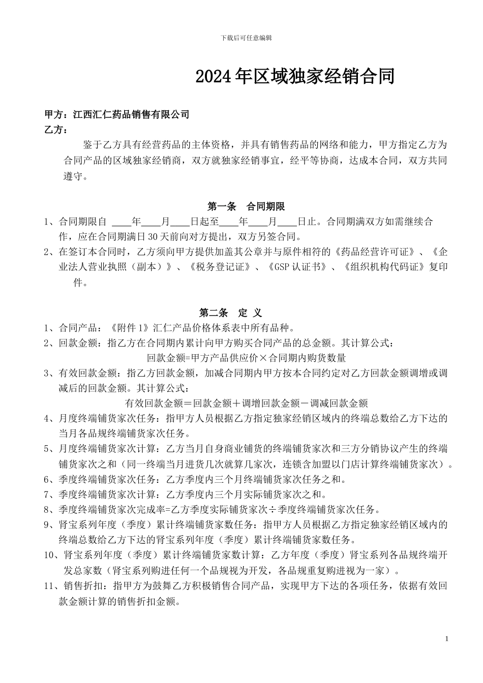
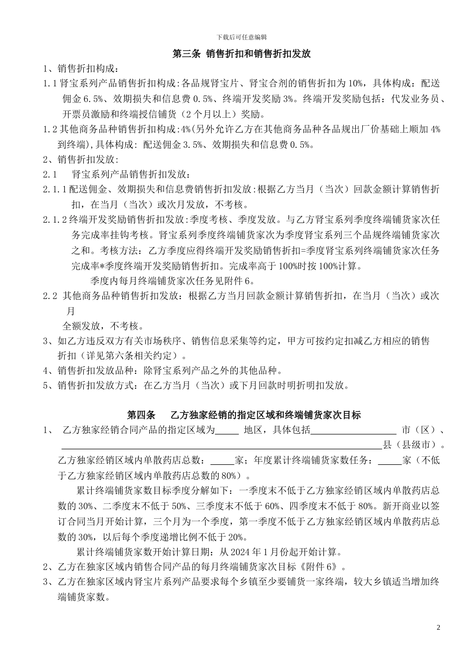
下载后可任意编辑 2024 年区域独家经销合同甲方:江西汇仁药品销售有限公司乙方:鉴于乙方具有经营药品的主体资格,并具有销售药品的网络和能力,甲方指定乙方为合同产品的区域独家经销商,双方就独家经销事宜,经平等协商,达成本合同,双方共同遵守。第一条 合同期限1、合同期限自 年 月 日起至 年 月 日止。合同期满双方如需继续合作,应在合同期满日 30 天前向对方提出,双方另签合同。2、在签订本合同时,乙方须向甲方提供加盖其公章并与原件相符的《药品经营许可证》、《企业法人营业执照(副本)》、《税务登记证》、《GSP 认证书》、《组织机构代码证》复印件。第二条 定 义1、合同产品:《附件 1》汇仁产品价格体系表中所有品种。2、回款金额:指乙方在合同期内累计向甲方购买合同产品的总金额。其计算公式:回款金额=甲方产品供应价×合同期内购货数量3、有效回款金额:指乙方回款金额,加减合同期内甲方按本合同约定对乙方回款金额调增或调减后的回款金额。其计算公式:有效回款金额=回款金额+调增回款金额-调减回款金额4、月度终端铺货家次任务:指甲方人员根据乙方指定独家经销区域内的终端总数给乙方下达的当月各品规终端铺货家次任务。5、月度终端铺货家次计算:乙方当月自身商业铺货的终端铺货家次和三方分销协议产生的终端铺货家次之和(同一终端当月进货几次就算几家次,连锁含加盟以门店计算终端铺货家次)。6、季度终端铺货家次任务:乙方季度内三个月终端铺货家次任务之和。7、季度终端铺货家次计算:乙方季度内三个月实际铺货家次之和。8、季度终端铺货家次完成率=乙方季度实际铺货家次÷季度终端铺货家次任务。9、肾宝系列年度(季度)累计终端铺货家数任务:指甲方人员根据乙方指定独家经销区域内的终端总数给乙方下达的肾宝系列年度(季度)累计终端铺货家数任务。10、肾宝系列年度(季度)累计终端铺货家数计算:乙方年度(季度)肾宝系列各品规终端开发总家数(肾宝系列购进任何一个品规视为开发,各品规重复购进视为一家)。11、销售折扣:指甲方为鼓舞乙方积极销售合同产品,实现甲方下达的各项任务,依据有效回款金额计算的销售折扣金额。1下载后可任意编辑第三条 销售折扣和销售折扣发放1、销售折扣构成:1.1 肾宝系列产品销售折扣构成:各品规肾宝片、肾宝合剂的销售折扣为 10%,具体构成:配送佣金 6.5%、效期损失和信息费 0.5%、终端开发奖励 3%。终端开发奖励包括:代发业务员、开票员...

1、当您付费下载文档后,您只拥有了使用权限,并不意味着购买了版权,文档只能用于自身使用,不得用于其他商业用途(如 [转卖]进行直接盈利或[编辑后售卖]进行间接盈利)。
2、本站所有内容均由合作方或网友上传,本站不对文档的完整性、权威性及其观点立场正确性做任何保证或承诺!文档内容仅供研究参考,付费前请自行鉴别。
3、如文档内容存在违规,或者侵犯商业秘密、侵犯著作权等,请点击“违规举报”。

碎片内容

江西汇仁2024年区域独家经销合同

一帆文传+ 关注
实名认证
内容提供者

欢迎光临店铺,各类公文供您挑选。

确认删除?
VIP
微信客服
  • 扫码咨询
会员Q群
  • 会员专属群点击这里加入QQ群
客服邮箱
回到顶部