电脑桌面
添加小米粒文库到电脑桌面
安装后可以在桌面快捷访问

新增股东合作协议书VIP免费

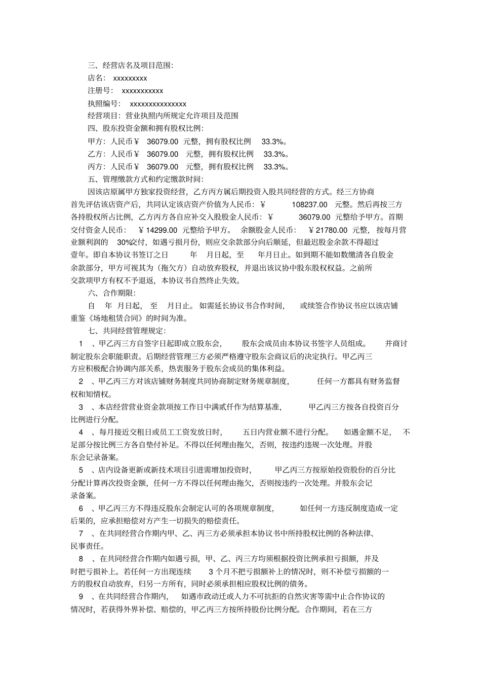
新增股东合作协议书_第1页
1/10
新增股东合作协议书_第2页
2/10
新增股东合作协议书_第3页
3/10
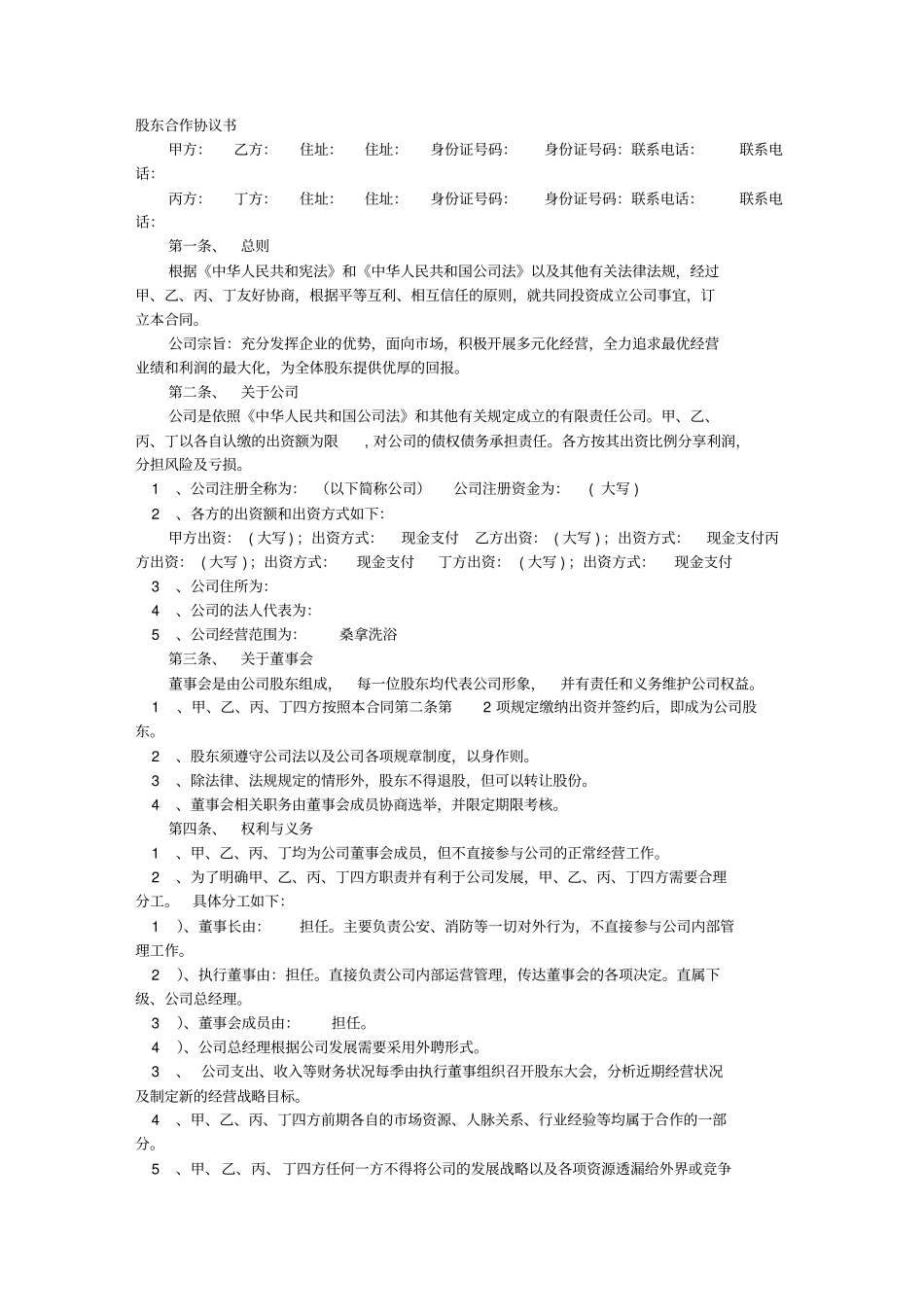
股东合作协议书甲方:乙方:住址:住址:身份证号码:身份证号码:联系电话:联系电话:丙方:丁方:住址:住址:身份证号码:身份证号码:联系电话:联系电话:第一条、总则根据《中华人民共和宪法》和《中华人民共和国公司法》以及其他有关法律法规,经过甲、乙、丙、丁友好协商,根据平等互利、相互信任的原则,就共同投资成立公司事宜,订立本合同。公司宗旨:充分发挥企业的优势,面向市场,积极开展多元化经营,全力追求最优经营业绩和利润的最大化,为全体股东提供优厚的回报。第二条、关于公司公司是依照《中华人民共和国公司法》和其他有关规定成立的有限责任公司。甲、乙、丙、丁以各自认缴的出资额为限, 对公司的债权债务承担责任。各方按其出资比例分享利润,分担风险及亏损。 1、公司注册全称为: (以下简称公司)公司注册资金为: ( 大写 ) 2、各方的出资额和出资方式如下:甲方出资: ( 大写 ) ;出资方式:现金支付乙方出资: ( 大写 ) ;出资方式:现金支付丙方出资: ( 大写 );出资方式:现金支付丁方出资: ( 大写 ) ;出资方式:现金支付 3、公司住所为: 4、公司的法人代表为: 5、公司经营范围为:桑拿洗浴第三条、关于董事会董事会是由公司股东组成,每一位股东均代表公司形象,并有责任和义务维护公司权益。 1、甲、乙、丙、丁四方按照本合同第二条第2 项规定缴纳出资并签约后,即成为公司股东。 2、股东须遵守公司法以及公司各项规章制度,以身作则。 3、除法律、法规规定的情形外,股东不得退股,但可以转让股份。 4、董事会相关职务由董事会成员协商选举,并限定期限考核。第四条、权利与义务 1、甲、乙、丙、丁均为公司董事会成员,但不直接参与公司的正常经营工作。 2、为了明确甲、乙、丙、丁四方职责并有利于公司发展,甲、乙、丙、丁四方需要合理分工。具体分工如下: 1)、董事长由:担任。主要负责公安、消防等一切对外行为,不直接参与公司内部管理工作。 2)、执行董事由:担任。直接负责公司内部运营管理,传达董事会的各项决定。直属下级、公司总经理。 3)、董事会成员由:担任。 4)、公司总经理根据公司发展需要采用外聘形式。 3、 公司支出、收入等财务状况每季由执行董事组织召开股东大会,分析近期经营状况及制定新的经营战略目标。 4、甲、乙、丙、丁四方前期各自的市场资源、人脉关系、行业经验等均属于合作的一部分。 5、甲、乙、丙、丁四方任何一方不...

1、当您付费下载文档后,您只拥有了使用权限,并不意味着购买了版权,文档只能用于自身使用,不得用于其他商业用途(如 [转卖]进行直接盈利或[编辑后售卖]进行间接盈利)。
2、本站所有内容均由合作方或网友上传,本站不对文档的完整性、权威性及其观点立场正确性做任何保证或承诺!文档内容仅供研究参考,付费前请自行鉴别。
3、如文档内容存在违规,或者侵犯商业秘密、侵犯著作权等,请点击“违规举报”。

碎片内容

新增股东合作协议书

确认删除?
VIP
微信客服
  • 扫码咨询
会员Q群
  • 会员专属群点击这里加入QQ群
客服邮箱
回到顶部