电脑桌面
添加小米粒文库到电脑桌面
安装后可以在桌面快捷访问

新安全生产法前后对照表VIP免费

新安全生产法前后对照表_第1页
1/35
新安全生产法前后对照表_第2页
2/35
新安全生产法前后对照表_第3页
3/35
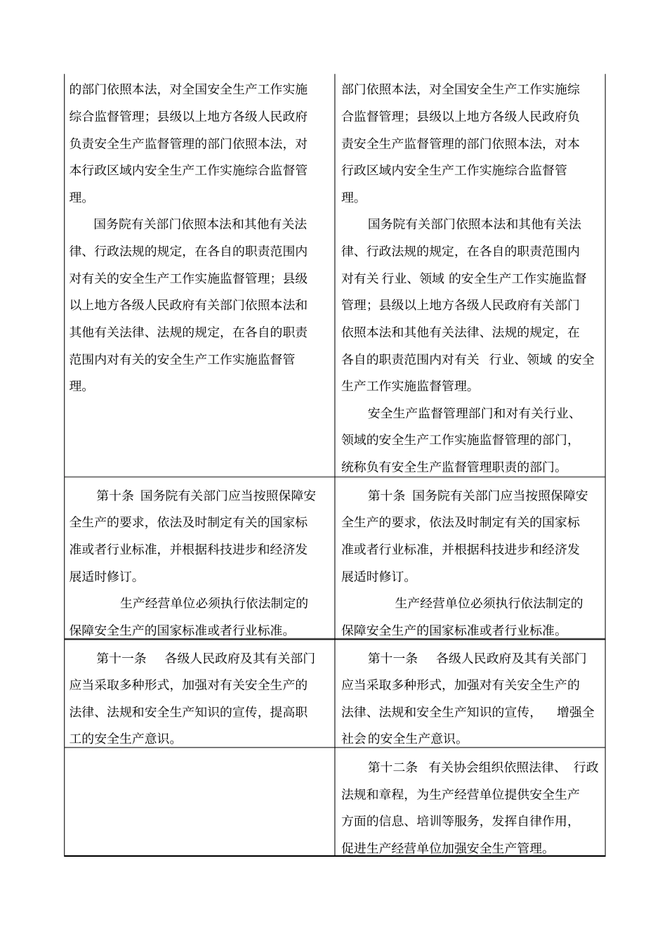
中华人民共和国安全生产法修正前后对照表《中华人民共和国安全生产法》修 正 前 后 对 照 表(条文中红色黑体字部分是对原法条文所作的修改或者补充内容)修正前修正后第一章 总 则第一章 总 则第一条 为了加强安全生产监督管理,防止和减少生产安全事故,保障人民群众生命和财产安全,促进经济发展,制定本法。第一条 为了加强安全生产 工作 ,防止和减少生产安全事故,保障人民群众生命和财产安全,促进经济 社会持续健康 发展,制定本法。第二条 在中华人民共和国领域内从事生产经营活动的单位 (以下统称生产经营单位)的安全生产,适用本法;有关法律、行政法规对消防安全和道路交通安全、铁路交通安全、水上交通安全、民用航空安全另有规定的,适用其规定。第二条 在中华人民共和国领域内从事生产经营活动的单位 (以下统称生产经营单位)的安全生产,适用本法;有关法律、行政法规对消防安全和道路交通安全、铁路交通安全、水上交通安全、民用航空安全以及核与辐射安全、特种设备安全 另有规定的,适用其规定。第三条 安全生产管理,坚持安全第一、预防为主的方针。第三条 安全生产 工作应当以人为本 ,坚持安全发展 ,坚持安全第一、预防为主、综合治理 的方针, 强化和落实生产经营单位的主体责任 ,建立生产经营单位负责、职工参与、政府监管、行业自律和社会监督的机制。第四条 生产经营单位必须遵守本法和其他有关安全生产的法律、法规,加强安全生产管理,建立、健全安全生产责任制度,完善安全生产条件,确保安全生产。第四条 生产经营单位必须遵守本法和其他有关安全生产的法律、法规,加强安全生产管理,建立、健全安全生产责任制和安全生产规章制度,改 善安全生产条件, 推进安全生产标准化建设,提高安全生产水平,确保安全生产。第五条 生产经营单位的主要负责人对本单位的安全生产工作全面负责。第五条 生产经营单位的主要负责人对本单位的安全生产工作全面负责。第六条 生产经营单位的从业人员有依法获得安全生产保障的权利,并应当依法履行安全生产方面的义务。第六条 生产经营单位的从业人员有依法获得安全生产保障的权利,并应当依法履行安全生产方面的义务。第七条 工会依法组织职工参加本单位安全生产工作的民主管理和民主监督,维护职工在安全生产方面的合法权益。第七条 工会依法 对安全生产工作 进行 监督。生产经营单位的工会依法组织职工参加本单位安全生产工作的民主...

1、当您付费下载文档后,您只拥有了使用权限,并不意味着购买了版权,文档只能用于自身使用,不得用于其他商业用途(如 [转卖]进行直接盈利或[编辑后售卖]进行间接盈利)。
2、本站所有内容均由合作方或网友上传,本站不对文档的完整性、权威性及其观点立场正确性做任何保证或承诺!文档内容仅供研究参考,付费前请自行鉴别。
3、如文档内容存在违规,或者侵犯商业秘密、侵犯著作权等,请点击“违规举报”。

碎片内容

新安全生产法前后对照表

您可能关注的文档

确认删除?
VIP
微信客服
  • 扫码咨询
会员Q群
  • 会员专属群点击这里加入QQ群
客服邮箱
回到顶部