电脑桌面
添加小米粒文库到电脑桌面
安装后可以在桌面快捷访问

施工界限划分VIP专享VIP免费

施工界限划分_第1页
1/7
施工界限划分_第2页
2/7
施工界限划分_第3页
3/7
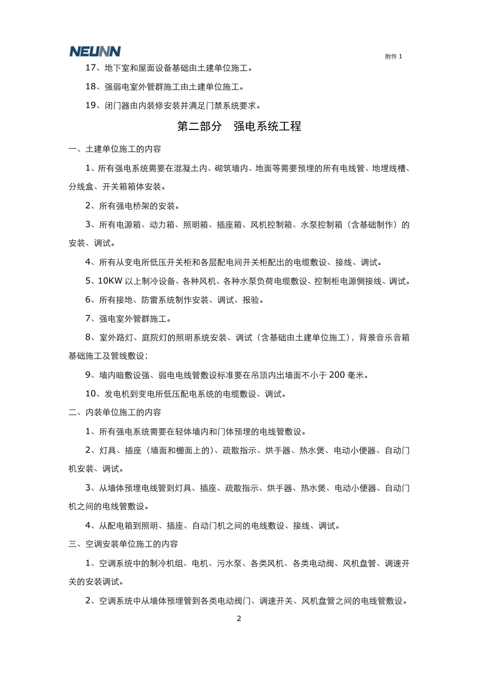
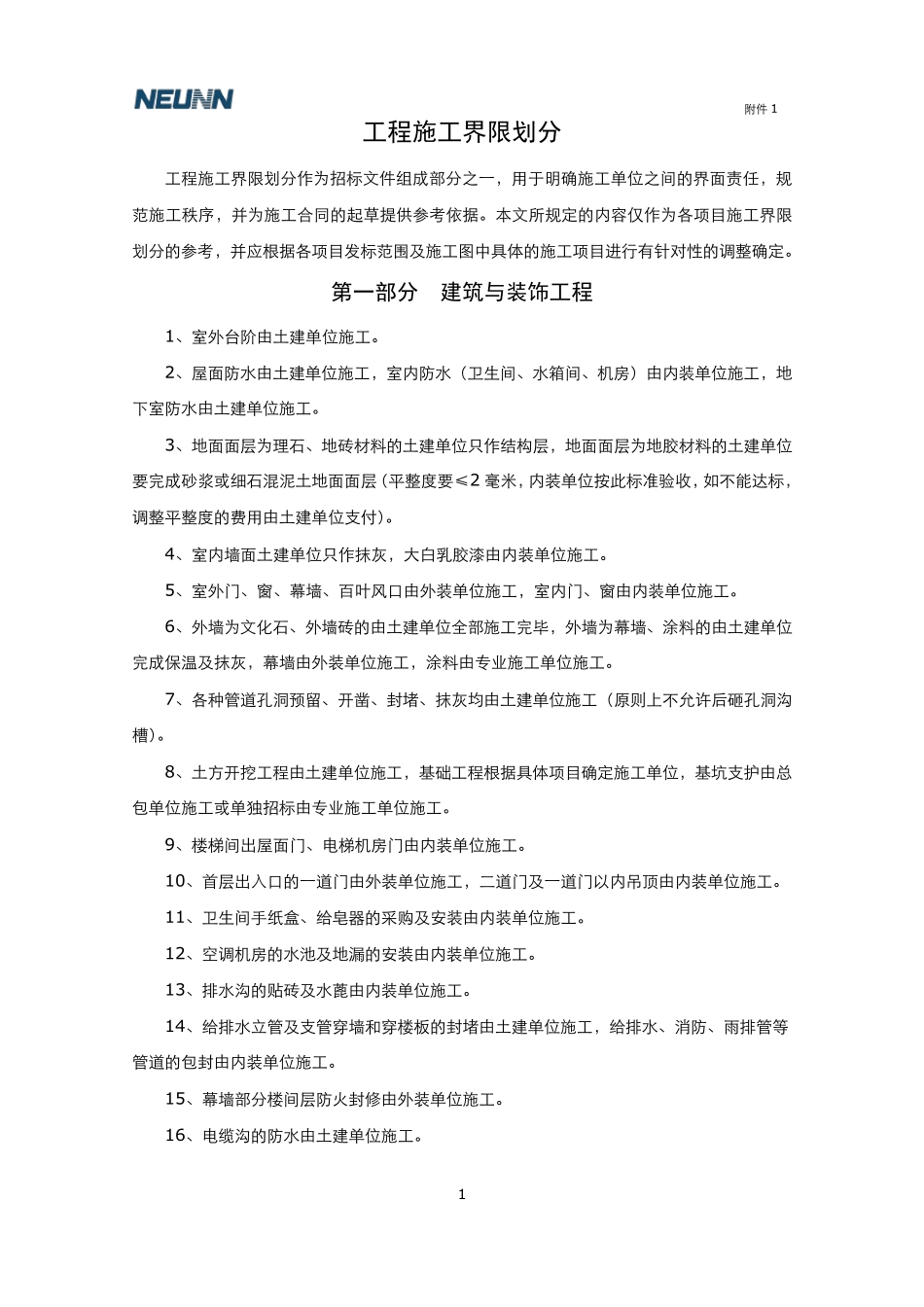
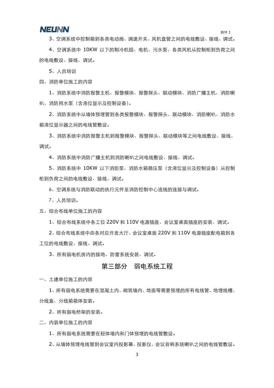
附件 1 1 工程施工界限划分 工程施工界限划分作为招标文件组成部分之一,用于明确施工单位之间的界面责任,规范施工秩序,并为施工合同的起草提供参考依据。本文所规定的内容仅作为各项目施工界限划分的参考,并应根据各项目发标范围及施工图中具体的施工项目进行有针对性的调整确定。 第一部分 建筑与装饰工程 1、室外台阶由土建单位施工。 2、屋面防水由土建单位施工,室内防水(卫生间、水箱间、机房)由内装单位施工,地下室防水由土建单位施工。 3、地面面层为理石、地砖材料的土建单位只作结构层,地面面层为地胶材料的土建单位要完成砂浆或细石混泥土地面面层(平整度要≤2 毫米,内装单位按此标准验收,如不能达标,调整平整度的费用由土建单位支付)。 4、室内墙面土建单位只作抹灰,大白乳胶漆由内装单位施工。 5、室外门、窗、幕墙、百叶风口由外装单位施工,室内门、窗由内装单位施工。 6、外墙为文化石、外墙砖的由土建单位全部施工完毕,外墙为幕墙、涂料的由土建单位完成保温及抹灰,幕墙由外装单位施工,涂料由专业施工单位施工。 7、各种管道孔洞预留、开凿、封堵、抹灰均由土建单位施工(原则上不允许后砸孔洞沟槽)。 8、土方开挖工程由土建单位施工,基础工程根据具体项目确定施工单位,基坑支护由总包单位施工或单独招标由专业施工单位施工。 9、楼梯间出屋面门、电梯机房门由内装单位施工。 10、首层出入口的一道门由外装单位施工,二道门及一道门以内吊顶由内装单位施工。 11、卫生间手纸盒、给皂器的采购及安装由内装单位施工。 12、空调机房的水池及地漏的安装由内装单位施工。 13、排水沟的贴砖及水蓖由内装单位施工。 14、给排水立管及支管穿墙和穿楼板的封堵由土建单位施工,给排水、消防、雨排管等管道的包封由内装单位施工。 15、幕墙部分楼间层防火封修由外装单位施工。 16、电缆沟的防水由土建单位施工。 附件 1 2 17、地下室和屋面设备基础由土建单位施工。 18、强弱电室外管群施工由土建单位施工。 19、闭门器由内装修安装并满足门禁系统要求。 第二部分 强电系统工程 一、土建单位施工的内容 1、所有强电系统需要在混凝土内、砌筑墙内、地面等需要预埋的所有电线管、地埋线槽、分线盒、开关箱箱体安装。 2、所有强电桥架的安装。 3、所有电源箱、动力箱、照明箱、插座箱、风机控制箱、水泵控制箱(含基础制作)的安装、调试。 4、所有从变电所低压开关柜和各层配电间开关...

1、当您付费下载文档后,您只拥有了使用权限,并不意味着购买了版权,文档只能用于自身使用,不得用于其他商业用途(如 [转卖]进行直接盈利或[编辑后售卖]进行间接盈利)。
2、本站所有内容均由合作方或网友上传,本站不对文档的完整性、权威性及其观点立场正确性做任何保证或承诺!文档内容仅供研究参考,付费前请自行鉴别。
3、如文档内容存在违规,或者侵犯商业秘密、侵犯著作权等,请点击“违规举报”。

碎片内容

施工界限划分

确认删除?
VIP
微信客服
  • 扫码咨询
会员Q群
  • 会员专属群点击这里加入QQ群
客服邮箱
回到顶部