电脑桌面
添加小米粒文库到电脑桌面
安装后可以在桌面快捷访问

湿式球磨机运行说明VIP专享VIP免费

湿式球磨机运行说明_第1页
1/32
湿式球磨机运行说明_第2页
2/32
湿式球磨机运行说明_第3页
3/32
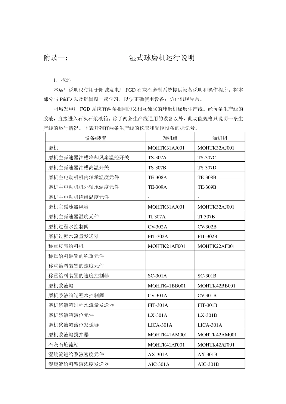
附录一: 湿式球磨机运行说明 1.概述 本运行说明仅使用于阳城发电厂FGD 石灰石磨制系统提供设备说明和操作程序。将本部分与 P&ID 以及逻辑图一起学习,以便正确使用设备;防止出现异常。 阳城发电厂FGD 系统有两条相同的又相互独立的球磨机碾磨生产线。经每条生产线的浆液,直接进入石灰石浆液箱。除了两条生产线通用的设备以外,此功能规格只说明一条生产线的运行情况。下表开列有两条生产线的仪表和受控设备的标记号。 设备/装置 7#机组 8#机组 磨机 MOHTK31AJ001 MOHTK32AJ001 磨机主减速器油槽冷却风扇温控开关 TS-307A TS-307C 磨机主减速器油槽高温开关 TS-307B TS-307D 磨机主电动机机内轴承温度元件 TE-308A TE-308B 磨机主电动机机外轴承温度元件 TE-309A TE-309B 磨机主电动机绕组温度元件 - - 磨机主减速器风扇 MOHTK31AJ001 MOHTK32AJ001 磨机主减速器温度元件 TI-307A TI-307B 磨机过程水控制阀 CV-302A CV-302B 磨机过程水流量发送器 FIT-302A FIT-302B 称重皮带给料机 MOHTK21AF001 MOHTK22AF001 称重给料装置的称重元件 称重给料装置的速度元件 称重给料装置的速度控制器 SC-301A SC-301B 磨机浆液箱 MOHTK41BB001 MOHTK42BB001 磨机浆液箱过程水控制阀 CV-301A CV-301B 磨机浆液箱过程水流量发送器 FIT-301A FIT-301B 磨机浆液箱液位元件 LX-301A LX-301B 磨机浆液箱液位发送器 LICA-301A LICA-301A 磨机浆液箱搅拌器 MOHTK41AM001 MOHTK42AM001 石灰石旋流站 MOHTK41AT001 MOHTK42AT001 湿旋流进给浆液密度元件 AX-301A AX-301B 湿旋流给料浆液浓度发送器 AIC-301A AIC-301B 设备/装置 7#机组 8#机组 磨机浆液泵A MOHTK41AP001 MOTHK42AP001 磨机浆液泵A 吸入阀 OV-301A OV-301C 磨机浆液泵A 吸入阀开启限位开关 OV-301A-ZO OV-301C-ZO 磨机浆液泵A 吸入阀关闭限位开关 OV-301A-ZC OV-301C-ZC 磨机浆液泵A 排放阀 OV-302A OV-302C 磨机浆液泵A 排放阀开启限位开关 OV-302A-ZO OV-302C-ZO 磨机浆液泵A 排放阀关闭限位开关 OV-302A-ZC OV-302C-ZC 磨机浆液泵A 冲洗阀 OV-309A OV-309C 磨机浆液泵A 冲洗阀开启限位开关 OV-309A-ZO OV-309C-ZO 磨机浆液泵A 冲洗阀关闭限位开关 OV-309A-ZC OV-309C-ZC 磨机浆液泵A 排水阀 OV-308A OV-308C 磨机浆液泵A 排水阀开启限位开关 OV-308A-ZO OV-308C-ZO ...

1、当您付费下载文档后,您只拥有了使用权限,并不意味着购买了版权,文档只能用于自身使用,不得用于其他商业用途(如 [转卖]进行直接盈利或[编辑后售卖]进行间接盈利)。
2、本站所有内容均由合作方或网友上传,本站不对文档的完整性、权威性及其观点立场正确性做任何保证或承诺!文档内容仅供研究参考,付费前请自行鉴别。
3、如文档内容存在违规,或者侵犯商业秘密、侵犯著作权等,请点击“违规举报”。

碎片内容

湿式球磨机运行说明

确认删除?
VIP
微信客服
  • 扫码咨询
会员Q群
  • 会员专属群点击这里加入QQ群
客服邮箱
回到顶部