电脑桌面
添加小米粒文库到电脑桌面
安装后可以在桌面快捷访问

部门职能(原始)VIP免费

部门职能(原始)_第1页
1/7
部门职能(原始)_第2页
2/7
部门职能(原始)_第3页
3/7
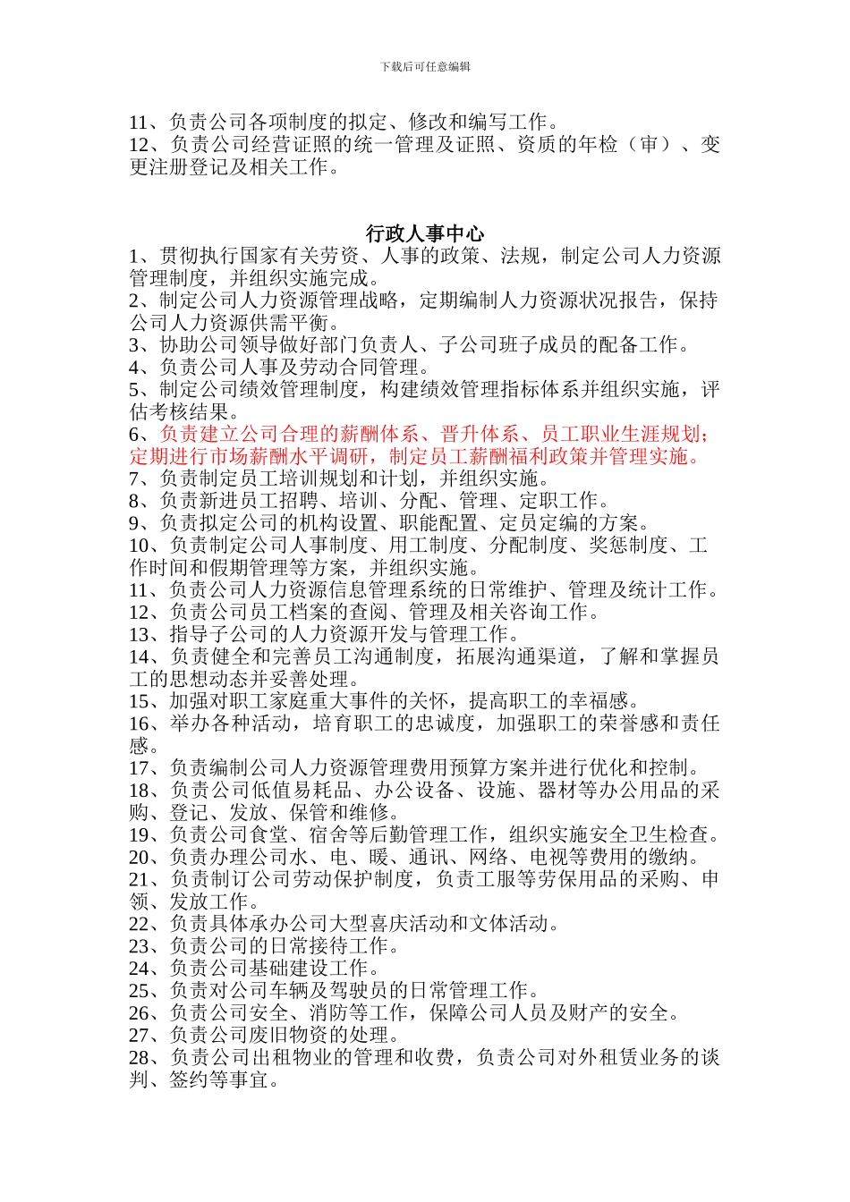
下载后可任意编辑财务管理中心1、负责制定公司财务管理制度及预决算管理制度、并监督实施与考核。2、根据公司下达的任务和指标,编制公司资金及费用预算计划,并定期对执行情况进行检查分析。3、负责编制公司财务决算方案、预算执行情况分析报告并上报,为编制后续年度财务预算提供基本依据。4、定期评估与考核各子公司的经营业绩。5、定期提供公司财务分析报告,为公司成本费用的控制提供有效真实的理论依据和决策参考资料。6、负责公司各项资产的取得、使用、调拨、处置的记录与会计核算,定期组织各项资产的盘点,保障公司资产的完整,做到账证相符、账账相符、账表相符、账实相符。7、负责公司日常会计核算及税务申报。8、负责公司财务人员的技能培训、管理和指导。9、负责公司财务管控软件的使用、维护和管理,培训、指导财务人员熟练使用。10、负责公司内部银行的信贷、结算、监督、调控及信息反馈。11、负责公司资产负债表、利润表、现金流量表、所有者权益变动表等报表的合并,确保合并报表真实、完整、准确。12、参加公司的投资、融资、资产评估、年报审计、税务稽查等工作。13、参加公司对外重大经济合同的签订工作。14、参加公司的商品采购结算管理、参加制定产品销售价格。总经理办公室1、负责总公司及上级政府部门文件精神的上传下达,贯彻执行和部署事项的督办、落实和检查呈报工作。2、负责公司所有来往文电的收发和传递,公司文书档案管理及机要文电资料的管理工作。3、负责安排公司领导成员的日程事务。4、负责公司总结、报告、简报等重大文字材料的组织和编写工作。5、负责对公司印鉴的管理、使用把关和用印工作。6、负责公司公共关系和对外宣传工作的策划、组织与协调,公司各类重要活动、外事活动的组织安排和协调工作。7、负责重要来客的礼宾事务工作。8、负责协助公司总经理召集总经理办公会,负责公司领导成员召开的各项专题会议,列席会议撰写会议纪要,并负责会议决定事项的通知、督办、落实和检查工作。9、负责协助公司领导具体处理公司党、团、工会工作。10、负责公司企业文化建设,内部宣传及报刊编辑管理工作。下载后可任意编辑11、负责公司各项制度的拟定、修改和编写工作。12、负责公司经营证照的统一管理及证照、资质的年检(审)、变更注册登记及相关工作。行政人事中心1、贯彻执行国家有关劳资、人事的政策、法规,制定公司人力资源管理制度,并组织实施完成。2、制定公司人力资源管理战略,定期编制人力资源状...

1、当您付费下载文档后,您只拥有了使用权限,并不意味着购买了版权,文档只能用于自身使用,不得用于其他商业用途(如 [转卖]进行直接盈利或[编辑后售卖]进行间接盈利)。
2、本站所有内容均由合作方或网友上传,本站不对文档的完整性、权威性及其观点立场正确性做任何保证或承诺!文档内容仅供研究参考,付费前请自行鉴别。
3、如文档内容存在违规,或者侵犯商业秘密、侵犯著作权等,请点击“违规举报”。

碎片内容

部门职能(原始)

确认删除?
VIP
微信客服
  • 扫码咨询
会员Q群
  • 会员专属群点击这里加入QQ群
客服邮箱
回到顶部