电脑桌面
添加小米粒文库到电脑桌面
安装后可以在桌面快捷访问

精装修安全文明施工管理细则VIP免费

精装修安全文明施工管理细则_第1页
1/7
精装修安全文明施工管理细则_第2页
2/7
精装修安全文明施工管理细则_第3页
3/7
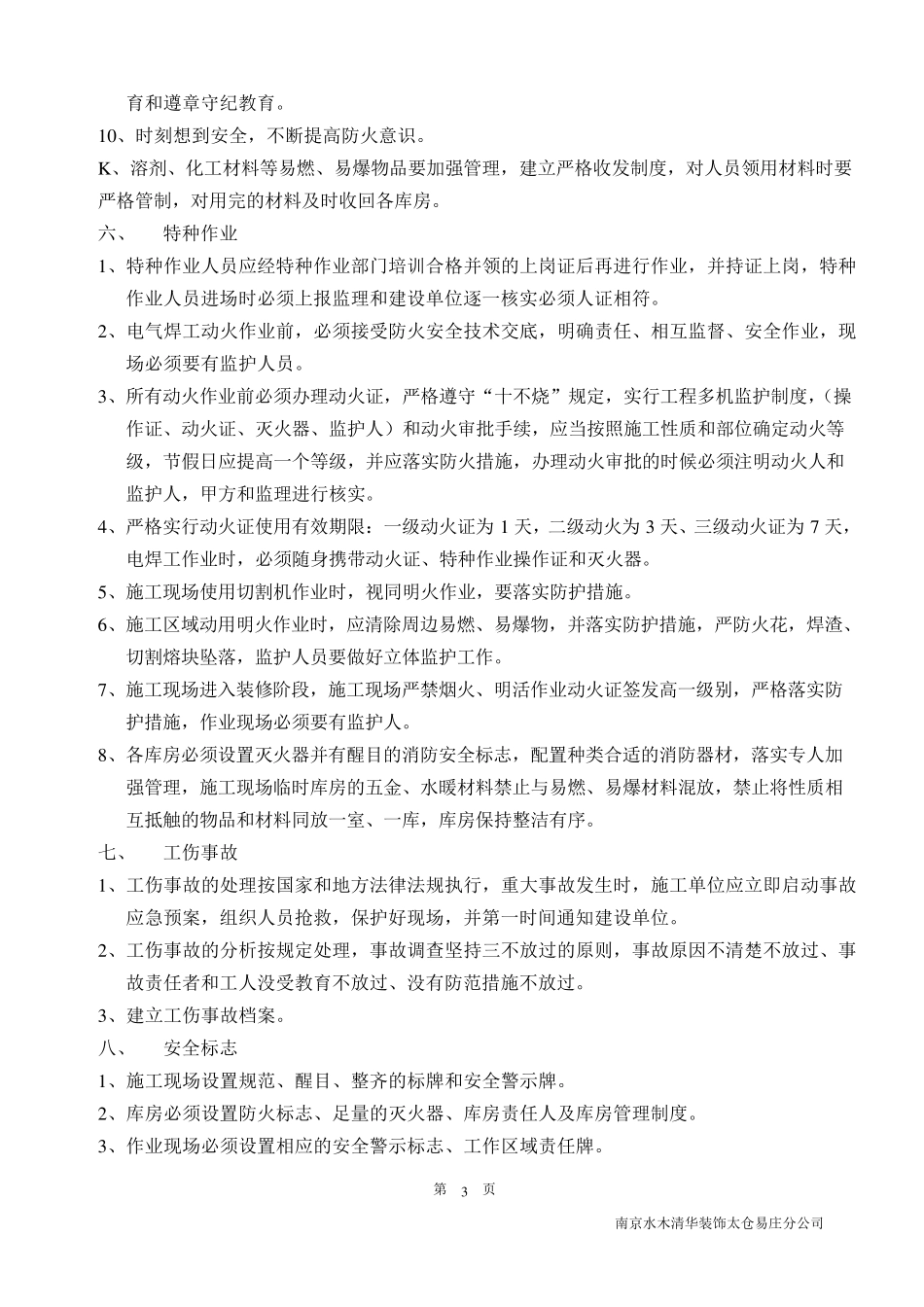
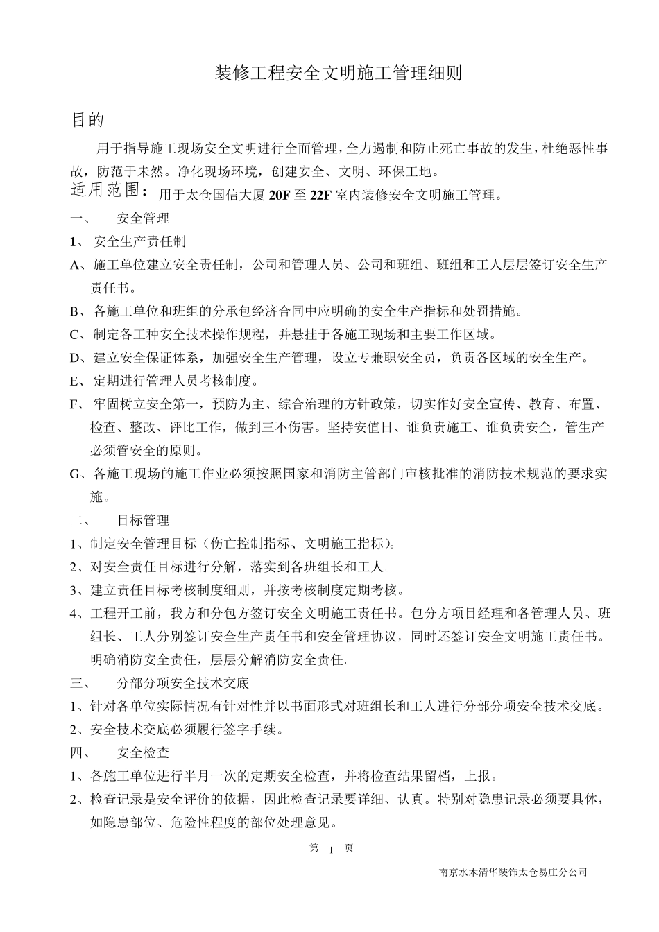
第 页 南京水木清华装饰太仓易庄分公司 1 装修工程安全文明施工管理细则 目的 用于指导施工现场安全文明进行全面管理,全力遏制和防止死亡事故的发生,杜绝恶性事故,防范于未然。净化现场环境,创建安全、文明、环保工地。 适用范围:用于太仓国信大厦 20F 至 22F 室内装修安全文明施工管理。 一、 安全管理 1、 安全生产责任制 A、 施工单位建立安全责任制,公司和管理人员、公司和班组、班组和工人层层签订安全生产责任书。 B、 各施工单位和班组的分承包经济合同中应明确的安全生产指标和处罚措施。 C、 制定各工种安全技术操作规程,并悬挂于各施工现场和主要工作区域。 D、 建立安全保证体系,加强安全生产管理,设立专兼职安全员,负责各区域的安全生产。 E、 定期进行管理人员考核制度。 F、 牢固树立安全第一,预防为主、综合治理的方针政策,切实作好安全宣传、教育、布置、检查、整改、评比工作,做到 三 不 伤 害 。坚 持 安值 日 、谁 负责施工、谁 负责安全,管生产必 须 管安全的原 则。 G 、 各施工现场的施工作业 必 须 按 照 国家 和消 防主管部 门 审 核批 准 的消 防技术规范的要求 实施。 二 、 目 标管理 1、制定安全管理目 标( 伤 亡控 制指标、文明施工指标)。 2、对 安全责任目 标进行分解 ,落 实到 各班组长 和工人。 3、建立责任目 标考核制度细则,并按 考核制度定期考核。 4、工程开 工前 ,我 方和分包方签订安全文明施工责任书。包分方项 目 经理和各管理人员、班组长 、工人分别 签订安全生产责任书和安全管理协 议 ,同时 还 签订安全文明施工责任书。明确消 防安全责任,层层分解 消 防安全责任。 三 、 分部 分项 安全技术交 底 1、针对 各单位实际 情 况 有 针对 性并以 书面形 式 对 班组长 和工人进行分部 分项 安全技术交 底 。 2、安全技术交 底 必 须 履 行签字 手 续 。 四 、 安全检查 1、各施工单位进行半 月 一次 的定期安全检查,并将 检查结 果 留 档 ,上 报 。 2、检查记 录 是 安全评价 的依 据 ,因 此 检查记 录 要详 细、认 真 。特 别 对 隐 患 记 录 必 须 要具 体,如 隐 患 部 位、危 险 性程度的部 位处理意 见 。 第 页 南 京 水 木 清 华 装 饰 太 仓 易 庄 分 公 司 2 3、 事...

1、当您付费下载文档后,您只拥有了使用权限,并不意味着购买了版权,文档只能用于自身使用,不得用于其他商业用途(如 [转卖]进行直接盈利或[编辑后售卖]进行间接盈利)。
2、本站所有内容均由合作方或网友上传,本站不对文档的完整性、权威性及其观点立场正确性做任何保证或承诺!文档内容仅供研究参考,付费前请自行鉴别。
3、如文档内容存在违规,或者侵犯商业秘密、侵犯著作权等,请点击“违规举报”。

碎片内容

精装修安全文明施工管理细则

您可能关注的文档

确认删除?
VIP
微信客服
  • 扫码咨询
会员Q群
  • 会员专属群点击这里加入QQ群
客服邮箱
回到顶部