电脑桌面
添加小米粒文库到电脑桌面
安装后可以在桌面快捷访问

交安施工阶段质量监理细则VIP免费

交安施工阶段质量监理细则_第1页
1/10
交安施工阶段质量监理细则_第2页
2/10
交安施工阶段质量监理细则_第3页
3/10
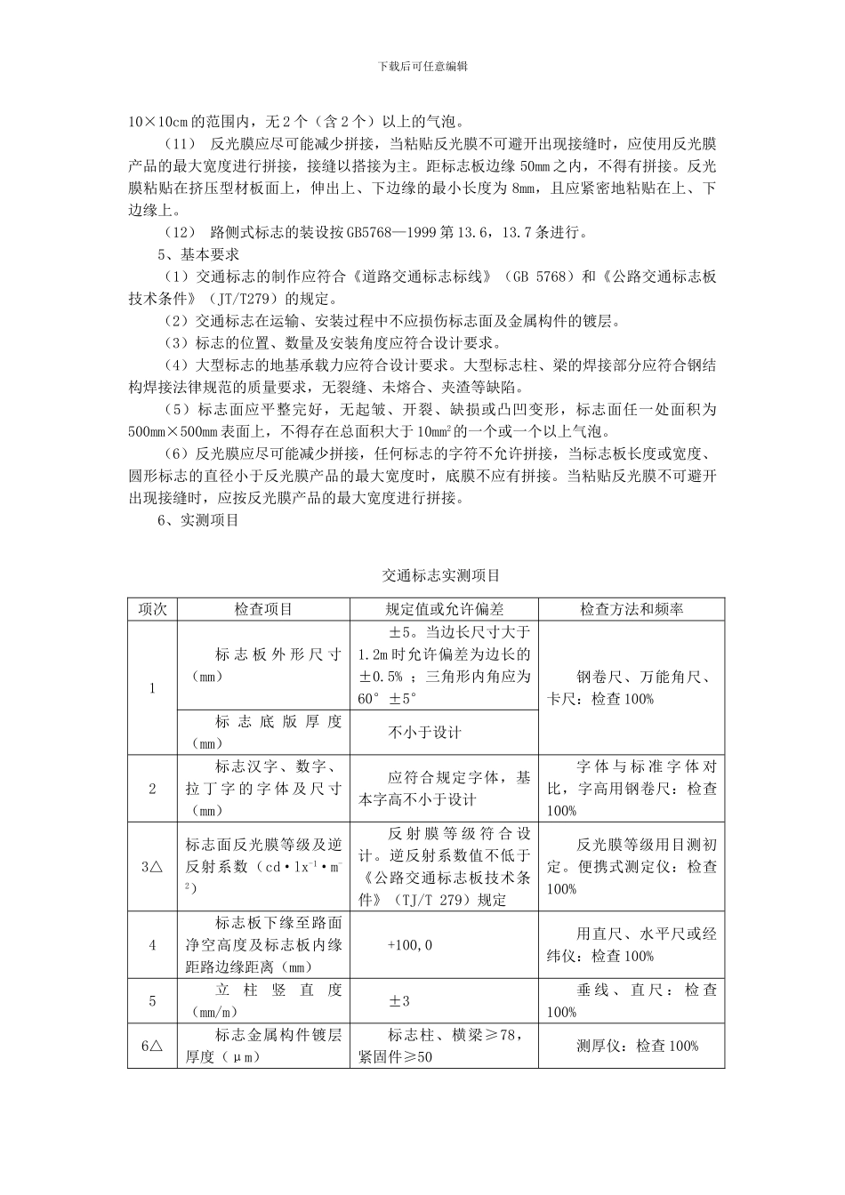
下载后可任意编辑交安施工阶段质量监理细则1.1、标志牌工程1、 材料的组织生产工程所用材料严格按技术法律规范和设计图纸的要求采购、加工、制作、运输和安装,运抵现场的工程材料报请监理工程师检验合格后,方准使用,所用材料均附有出厂合格证及相关检验证明文件。只有通过监理工程师验收的材料承包人才能用于本工程;承包人用于本工程的材料,也必须随时随地接受工程师的抽样复查。所用材料的验收性试验,都必须在工程师同意的试验室并在工程师在场的情况下进行,还应提交试验报告两份。材料的试验费用,均不单独支付。所有运至施工场地的外购材料,必须有出厂证明书(标有厂名材料名称、规格和数量、出厂日期和批号,试验报告和订货单副本)报工程师审查,若无上述文件或文件内容不全或文件内容与实物不符或有虚假伪造,则工程师都有权拒用。2、 交通标志基础施工(1)施工前,必须依据设计图纸和现场交底的控制桩点进行标志位置的复测,并按施工需要放线要避开可能造成视线阻碍的构造物、高压线等,注意控制基础标高。浇筑混凝土基础应按图纸要求立模(业主制定厂家生产的整体钢模制作),配筋,回填土应分层夯实再做平台,监理旁站回填过程。(2)钢筋排列的形状及各部件尺寸应符合图纸要求,钢筋纵横交叉处应采纳直径为 1.2mm或 1.0mm 的铁丝绑扎牢固,不滑动,不遗漏。板与混凝土的接触面应平整,边缘整齐拼缝紧密牢固。预留孔洞位置准确,尺寸符合图纸要求。(3) 法兰盘的安放位置应符合图纸要求。浇筑砼的强度应符合设计要求。浇灌混凝土时必须进行振捣,无论采纳人工或机械振捣都应按层依次进行,捣固应密实,不得出现跑模,漏浆等现象。浇筑完结后应避开被阳光直晒,必须在养护 24 小时以上方能在其上面进行下一道工序。(4) 混凝土表面外观必须平整、光洁,不允许出现蜂窝、麻面。(5) 注意控制基础标高。应根据批准的施工组织设计,按图纸要求及实际地形、地物的情况进行施工放样,每一分项工程填报两份《施工放样报验单》,填写《施工记录》(记录每日工作的具体位置、放线情况)。测量人员在放线定位完毕后,在基坑开挖前通知监理工程师以便查看或检测标志位置。基坑挖到图纸规定的深度和大小,混凝土应紧靠未松动的开挖面浇注,每个底座顶部的地面外露部分要立无缝钢模或覆膜竹胶版,如有超挖采纳混凝土回填。(6) 开挖的基坑要防止雨水进入,经监理工程师校核后立模或设置基础钢筋,设置的预埋连接螺栓和定位法兰盘...

1、当您付费下载文档后,您只拥有了使用权限,并不意味着购买了版权,文档只能用于自身使用,不得用于其他商业用途(如 [转卖]进行直接盈利或[编辑后售卖]进行间接盈利)。
2、本站所有内容均由合作方或网友上传,本站不对文档的完整性、权威性及其观点立场正确性做任何保证或承诺!文档内容仅供研究参考,付费前请自行鉴别。
3、如文档内容存在违规,或者侵犯商业秘密、侵犯著作权等,请点击“违规举报”。

碎片内容

交安施工阶段质量监理细则

确认删除?
VIP
微信客服
  • 扫码咨询
会员Q群
  • 会员专属群点击这里加入QQ群
客服邮箱
回到顶部