电脑桌面
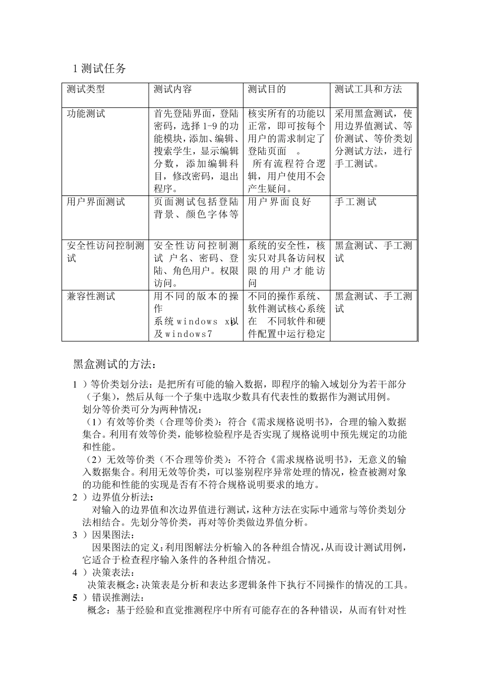
添加小米粒文库到电脑桌面
安装后可以在桌面快捷访问

软件测试学生管理系统软件测试用例VIP免费

软件测试学生管理系统软件测试用例_第1页
1/8
软件测试学生管理系统软件测试用例_第2页
2/8
软件测试学生管理系统软件测试用例_第3页
3/8
学生管理系统软件测试用例 测 试 用 例 测 试 用 例 软 件 测 试 是 软 件 开 发 时 期 的 最 后 一 个 阶 段 ,也 是 软 件 质 量 和 可 靠 性 保 证 中 至关 重 要 的 一 个 环 节 。 软 件 测 试 的 基 本 任 务 是 通 过 在 计 算 机 上 执 行 程 序 , 暴 露 出 程序 潜 在 的 错 误 , 以 便 进 行 纠 错 , 从 而 保 证 程 序 的 可 靠 运 行 , 降 低 软 件 的 风 险 。 测 试 用 例 : 所 谓 测 试 用 例 , 就 是 意 发 现 错 误 为 目 的 而 精 心 设 计 的 一 组 测 试 数 据 。 测 试 一个 程 序 , 需 要 数 量 足 够 的 一 组 测 试 用 例 , 用 数 据 词 典 的 表 示 方 法 表 示 , 可 以 写 成 : 测 试 用 例 ={ 输 入 数 据 +输 出 数 据 } 这 个 是 式 子 还 表 明 , 每 一 个 完 整 的 测 试 用 例不 仅 包 含 有 被 测 程 序 的 输 入 数 据 ,而 且 还 包 括 用 这 组 数 据 执 行 被 测 数 据 之 后 的 预期 的 输 出 结 果 。 每 次 测 试 , 都 要 把 实 测 的 结 果 与 期 望 结 果 做 比 较 , 若 不 相 符, 就表 明 程 序 可 能存在 错 误 。 白盒测 试 就 是 根据 源代码进 行 测 试 的 , 用 白盒测 试 涉及测 试 用 例 , 有 两种测 试 用 例 , 有 两种常用 技术: 逻辑覆盖法 测 试 用 例 , 基 本 路径法 测 试 用 例 。 黑盒测 试 就 是 根据 被 测 程 序 功能来进 行 测 试 , 所 以 也 称为 功能测 试 。 用 黑盒法 涉及测 试 用 例 , 有 四种常用 技术;等价分类法 , 边界值分析法 , 决策表 法 、错误 推测 法 和 因果 图法 。 整 个 测 试 基 于需 求文档, 看是 否能满足 需 求文档中 所 有 需 求。 黑盒测 试 要 求测 试 者在 测 试 时 不 能使用 与 被 测 系统内部结 构相 关 的 知识或经验, 适用 于对系统的 功能进 行 测 试 。 黑盒测 试 黑盒测 试 概念: 被 称为 功能测 试 或数 据 驱动测 试 。 在 测 试 时 , 把 被 ...

1、当您付费下载文档后,您只拥有了使用权限,并不意味着购买了版权,文档只能用于自身使用,不得用于其他商业用途(如 [转卖]进行直接盈利或[编辑后售卖]进行间接盈利)。
2、本站所有内容均由合作方或网友上传,本站不对文档的完整性、权威性及其观点立场正确性做任何保证或承诺!文档内容仅供研究参考,付费前请自行鉴别。
3、如文档内容存在违规,或者侵犯商业秘密、侵犯著作权等,请点击“违规举报”。

碎片内容

软件测试学生管理系统软件测试用例

您可能关注的文档

确认删除?
VIP
微信客服
  • 扫码咨询
会员Q群
  • 会员专属群点击这里加入QQ群
客服邮箱
回到顶部