电脑桌面
添加小米粒文库到电脑桌面
安装后可以在桌面快捷访问

工程造价管理作业题答案VIP免费

工程造价管理作业题答案_第1页
1/7
工程造价管理作业题答案_第2页
2/7
工程造价管理作业题答案_第3页
3/7
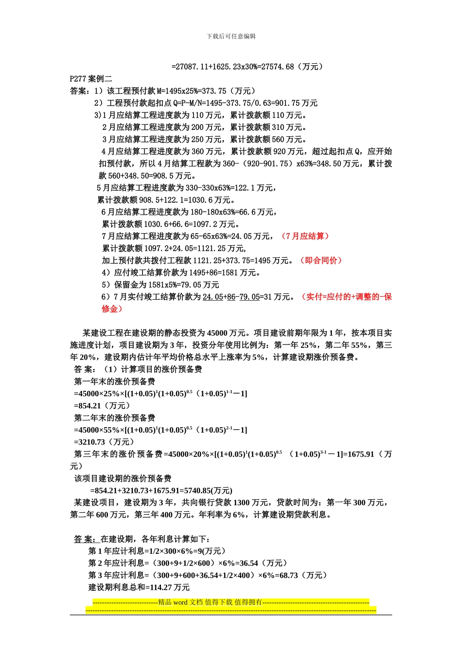
下载后可任意编辑工程造价管理作业题答案第一章 p76案例一 表 1.4 案例一表 1费用项目计算式金额(人民币)/元(一)原价(FOB)6000x7420000、00(二)进口设备从属费用④+⑤+⑥+⑦214281.79① 海运费420000x6%25200② 海运保险费( 420000+25200 ) x2.66‰/(1-2.66‰)1187.39③ 到岸价(CIF)(一)+①+②446387.39④ 关税③x22%98205.23⑤ 增值税(③+④)x17%92580.75⑥ 银行财务费(一)x4%16800.00⑦ 外贸手续费③x1.5%6695.81(三)抵岸价③+(二)660669.18(四)国内运杂费⑧+⑨+⑩2826.51⑧ 运输及装卸费300x0.6x3+3x50x2840⑨ 运输保险费[(三)+⑧]x1‰/(1-1‰)662.17⑩ 现场保管费[(三)+⑧+⑨]x2‰1324.34预算价格(三)+(四)663495.69表 1.5费用项目单价或费用计算式金额/元一、设备原价430000430000二、生产厂仓库至甲地火车站运费①+②+③381.5① 装车费5050x3.5175.00② 汽车运费0.60.6x15x3.531.50③ 卸车费5050x3.5175.00三、甲地火车站至乙地火车站运费①+②+③343.00① 装车费4040x3.5140.00② 火车运费0.030.03x3.5x60063.00③ 卸车费4040x3.5140四、乙地火车站至施工现场指定地点运费①+②+③366.80① 装车费5050x3.5175.00② 汽车运费0.60.6x3.5x816.80③ 卸车费5050x3.5175.00五、采购保管费1‰(一+二+三+四)x1‰431.09预算价格一+二+三+四+五431522.39----------------------------精品 word 文档 值得下载 值得拥有---------------------------------------------------------------------------------------------------------------------------------------------------------------------------下载后可任意编辑案例二:①加权平均原价:93.5x30%+91.2x30%+94.8x15%+90.8x35%=92.06 元/t ② 加权平均运费:103x0.35x20%+115x0.35x30%+62x0.45x15%+68x0.45x35%=34.19 元/t ③ 加权平均装卸费:(3.4+2.5)x20%+(3.4+2.5)x30%+(3.6+2.8)x(35%+15%) =6.15 元/t ④ 材料包装费:10 元/t ⑤ 加权平均损耗费:(92.06+34.19+6.15+10)x(3%x50%+2.5%x50%)=3.916 元/t ⑥ 采购保管费: (①+②+③+④+⑤)x2.5%=3.651 元/t 材料预算价:①+②+③+④+⑤+⑥=149.96 元/t案例三:1)x=12.6+x(3%+2%+18%), x=12.6/(1-25%)=16.8h 时间定额=16.8(1+10%)/8=2.31 工日/m3 产量定额=1/2.31=0.433m3/工日 2)10m3工日量:2.31x10=23.1 工日,人工单价:23.1x44=1016.4 元...

1、当您付费下载文档后,您只拥有了使用权限,并不意味着购买了版权,文档只能用于自身使用,不得用于其他商业用途(如 [转卖]进行直接盈利或[编辑后售卖]进行间接盈利)。
2、本站所有内容均由合作方或网友上传,本站不对文档的完整性、权威性及其观点立场正确性做任何保证或承诺!文档内容仅供研究参考,付费前请自行鉴别。
3、如文档内容存在违规,或者侵犯商业秘密、侵犯著作权等,请点击“违规举报”。

碎片内容

工程造价管理作业题答案

您可能关注的文档

确认删除?
VIP
微信客服
  • 扫码咨询
会员Q群
  • 会员专属群点击这里加入QQ群
客服邮箱
回到顶部