电脑桌面
添加小米粒文库到电脑桌面
安装后可以在桌面快捷访问

建筑施工企业三类人员安全生产知识考核复习参考题1VIP免费

建筑施工企业三类人员安全生产知识考核复习参考题1_第1页
1/28
建筑施工企业三类人员安全生产知识考核复习参考题1_第2页
2/28
建筑施工企业三类人员安全生产知识考核复习参考题1_第3页
3/28
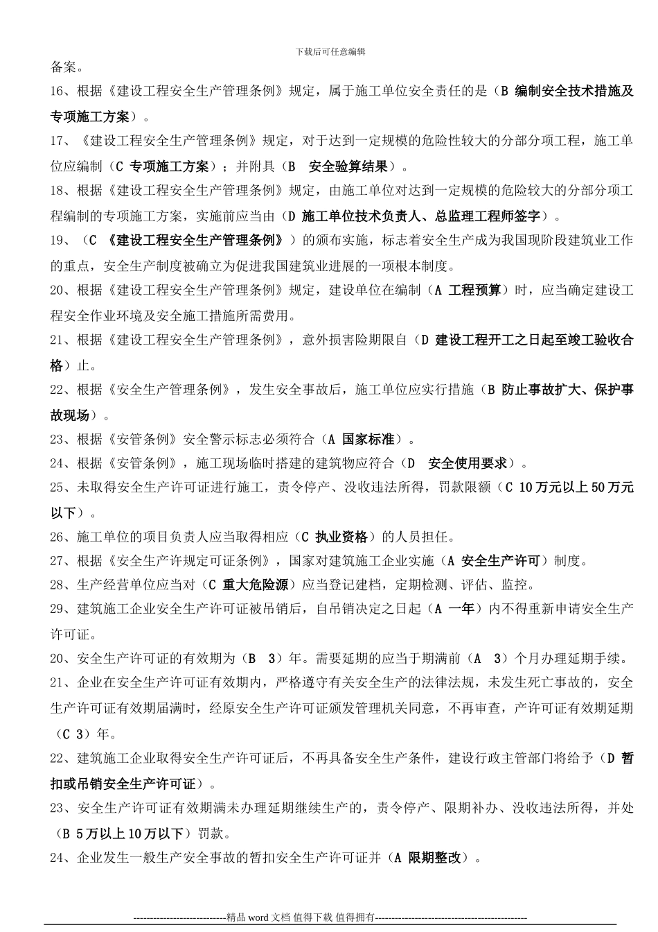
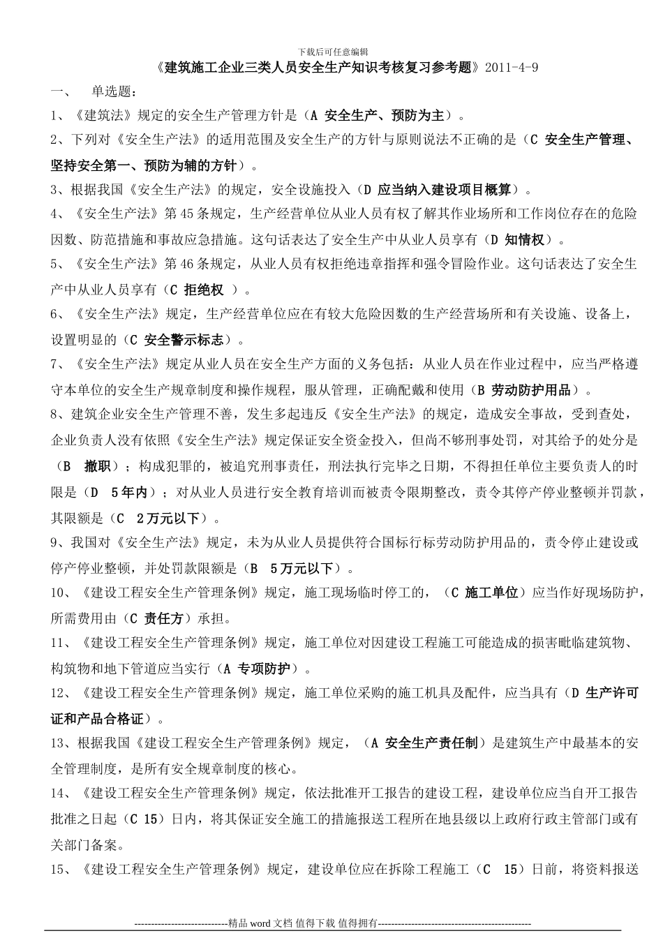
下载后可任意编辑《建筑施工企业三类人员安全生产知识考核复习参考题》2011-4-9一、单选题:1、《建筑法》规定的安全生产管理方针是(A 安全生产、预防为主)。2、下列对《安全生产法》的适用范围及安全生产的方针与原则说法不正确的是(C 安全生产管理、坚持安全第一、预防为辅的方针)。3、根据我国《安全生产法》的规定,安全设施投入(D 应当纳入建设项目概算)。4、《安全生产法》第 45 条规定,生产经营单位从业人员有权了解其作业场所和工作岗位存在的危险因数、防范措施和事故应急措施。这句话表达了安全生产中从业人员享有(D 知情权)。5、《安全生产法》第 46 条规定,从业人员有权拒绝违章指挥和强令冒险作业。这句话表达了安全生产中从业人员享有(C 拒绝权 )。6、《安全生产法》规定,生产经营单位应在有较大危险因数的生产经营场所和有关设施、设备上,设置明显的(C 安全警示标志)。7、《安全生产法》规定从业人员在安全生产方面的义务包括:从业人员在作业过程中,应当严格遵守本单位的安全生产规章制度和操作规程,服从管理,正确配戴和使用(B 劳动防护用品)。8、建筑企业安全生产管理不善,发生多起违反《安全生产法》的规定,造成安全事故,受到查处,企业负责人没有依照《安全生产法》规定保证安全资金投入,但尚不够刑事处罚,对其给予的处分是(B 撤职);构成犯罪的,被追究刑事责任,刑法执行完毕之日期,不得担任单位主要负责人的时限是(D 5 年内);对从业人员进行安全教育培训而被责令限期整改,责令其停产停业整顿并罚款 ,其限额是(C 2 万元以下)。9、我国对《安全生产法》规定,未为从业人员提供符合国标行标劳动防护用品的,责令停止建设或停产停业整顿,并处罚款限额是(B 5 万元以下)。10、《建设工程安全生产管理条例》规定,施工现场临时停工的,(C 施工单位)应当作好现场防护,所需费用由(C 责任方)承担。11、《建设工程安全生产管理条例》规定,施工单位对因建设工程施工可能造成的损害毗临建筑物、构筑物和地下管道应当实行(A 专项防护)。12、《建设工程安全生产管理条例》规定,施工单位采购的施工机具及配件,应当具有(D 生产许可证和产品合格证)。13、根据我国《建设工程安全生产管理条例》规定,(A 安全生产责任制)是建筑生产中最基本的安全管理制度,是所有安全规章制度的核心。14、《建设工程安全生产管理条例》规定,依法批准开工报告的建设工程,建设...

1、当您付费下载文档后,您只拥有了使用权限,并不意味着购买了版权,文档只能用于自身使用,不得用于其他商业用途(如 [转卖]进行直接盈利或[编辑后售卖]进行间接盈利)。
2、本站所有内容均由合作方或网友上传,本站不对文档的完整性、权威性及其观点立场正确性做任何保证或承诺!文档内容仅供研究参考,付费前请自行鉴别。
3、如文档内容存在违规,或者侵犯商业秘密、侵犯著作权等,请点击“违规举报”。

碎片内容

建筑施工企业三类人员安全生产知识考核复习参考题1

您可能关注的文档

确认删除?
VIP
微信客服
  • 扫码咨询
会员Q群
  • 会员专属群点击这里加入QQ群
客服邮箱
回到顶部