电脑桌面
添加小米粒文库到电脑桌面
安装后可以在桌面快捷访问

承包施工队安全生产管理和责任协议1VIP免费

承包施工队安全生产管理和责任协议1_第1页
1/4
承包施工队安全生产管理和责任协议1_第2页
2/4
承包施工队安全生产管理和责任协议1_第3页
3/4
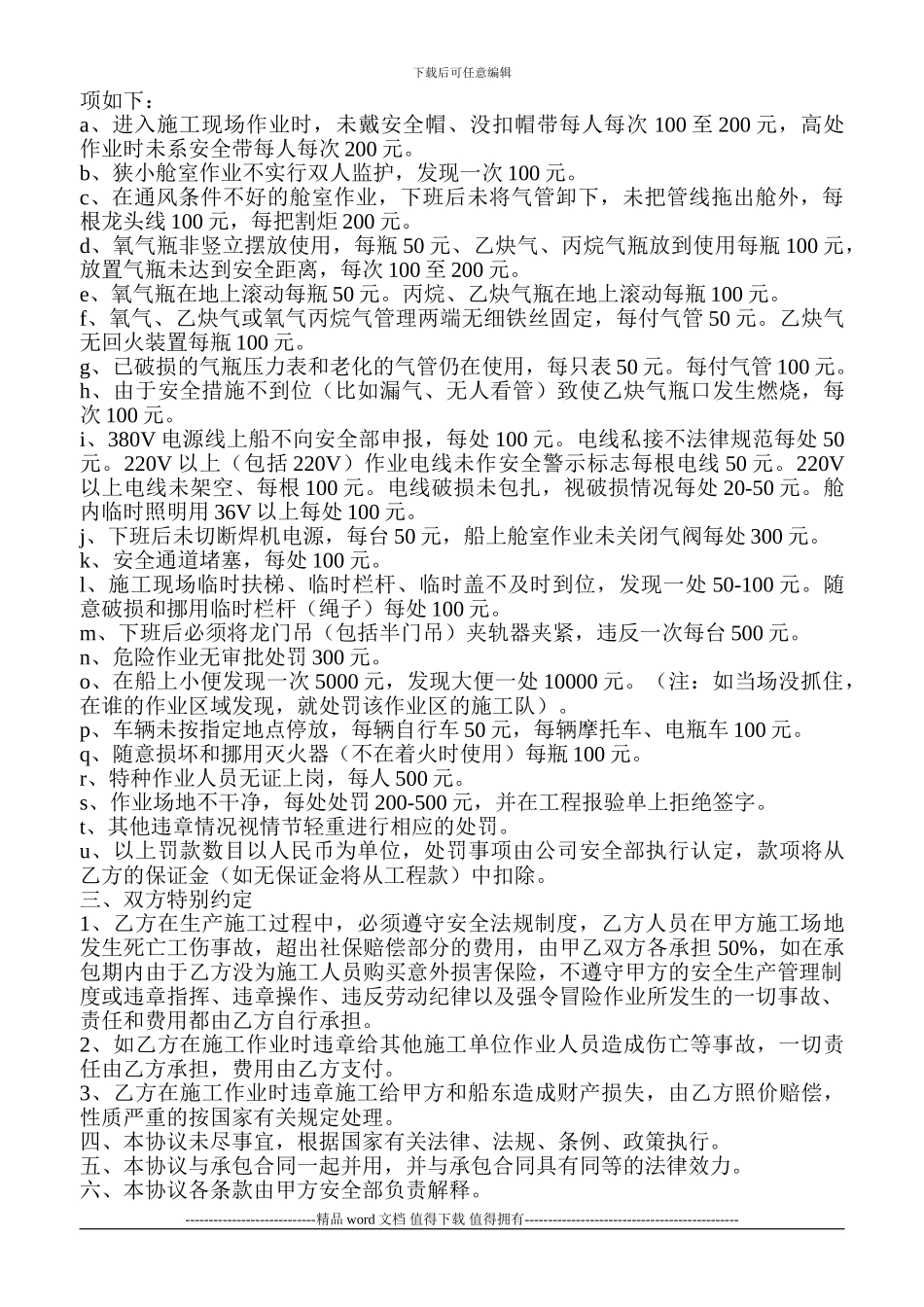
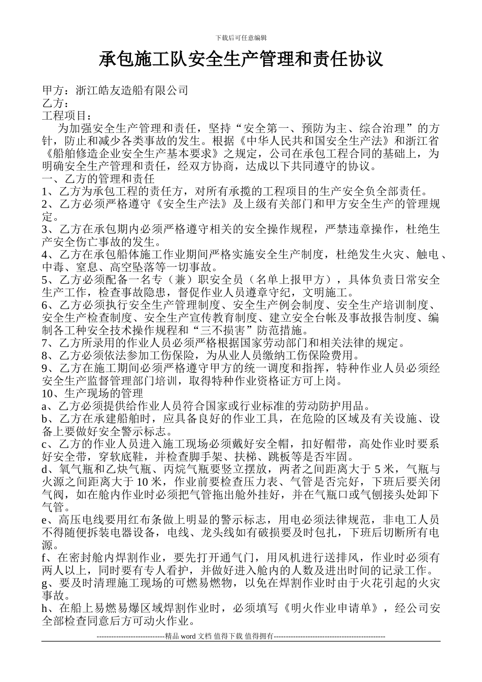
下载后可任意编辑承包施工队安全生产管理和责任协议甲方:浙江皓友造船有限公司乙方:工程项目: 为加强安全生产管理和责任,坚持“安全第一、预防为主、综合治理”的方针,防止和减少各类事故的发生。根据《中华人民共和国安全生产法》和浙江省《船舶修造企业安全生产基本要求》之规定,公司在承包工程合同的基础上,为明确安全生产管理和责任,经双方协商,达成以下共同遵守的协议。一、乙方的管理和责任1、乙方为承包工程的责任方,对所有承揽的工程项目的生产安全负全部责任。2、乙方必须严格遵守《安全生产法》及上级有关部门和甲方安全生产的管理规定。3、乙方在承包期内必须严格遵守相关的安全操作规程,严禁违章操作,杜绝生产安全伤亡事故的发生。4、乙方在承包船体施工作业期间严格实施安全生产制度,杜绝发生火灾、触电、中毒、窒息、高空坠落等一切事故。5、乙方必须配备一名专(兼)职安全员(名单上报甲方),具体负责日常安全生产工作,检查事故隐患,督促作业人员遵章守纪,文明施工。6、乙方必须执行安全生产管理制度、安全生产例会制度、安全生产培训制度、安全生产检查制度、安全生产宣传教育制度、建立安全台帐及事故报告制度、编制各工种安全技术操作规程和“三不损害”防范措施。7、乙方所录用的作业人员必须严格根据国家劳动部门和相关法律的规定。8、乙方必须依法参加工伤保险,为从业人员缴纳工伤保险费用。9、乙方在施工期间必须严格遵守甲方的统一调度和指挥,特种作业人员必须经安全生产监督管理部门培训,取得特种作业资格证方可上岗。10、生产现场的管理a、乙方必须提供给作业人员符合国家或行业标准的劳动防护用品。b、乙方在承建船舶时,应具备良好的作业工具,在危险的区域及有关设施、设备上要做好安全警示标志。c、乙方的作业人员进入施工现场必须戴好安全帽,扣好帽带,高处作业时要系好安全带,穿软底鞋,并检查脚手架、扶梯、跳板等是否牢固。d、氧气瓶和乙炔气瓶、丙烷气瓶要竖立摆放,两者之间距离大于 5 米,气瓶与火源之间距离大于 10 米,作业前要检查压力表、气管是否完好,下班后要关闭气阀,如在舱内作业时必须把气管拖出舱外挂好,并在气瓶口或气刨接头处卸下气管。e、高压电线要用红布条做上明显的警示标志,用电必须法律规范,非电工人员不得随便拆装电器设备,电线、龙头线如有破损要及时包扎,下班后切断所有电源。f、在密封舱内焊割作业,要先打开通气门,用风机进行送排风,作业时必须...

1、当您付费下载文档后,您只拥有了使用权限,并不意味着购买了版权,文档只能用于自身使用,不得用于其他商业用途(如 [转卖]进行直接盈利或[编辑后售卖]进行间接盈利)。
2、本站所有内容均由合作方或网友上传,本站不对文档的完整性、权威性及其观点立场正确性做任何保证或承诺!文档内容仅供研究参考,付费前请自行鉴别。
3、如文档内容存在违规,或者侵犯商业秘密、侵犯著作权等,请点击“违规举报”。

碎片内容

承包施工队安全生产管理和责任协议1

一二三四传媒+ 关注
实名认证
内容提供者

大量资料供您选择,没有合适的可以联系小二。

确认删除?
VIP
微信客服
  • 扫码咨询
会员Q群
  • 会员专属群点击这里加入QQ群
客服邮箱
回到顶部