电脑桌面
添加小米粒文库到电脑桌面
安装后可以在桌面快捷访问

造纸常用助剂VIP免费

造纸常用助剂_第1页
1/54
造纸常用助剂_第2页
2/54
造纸常用助剂_第3页
3/54
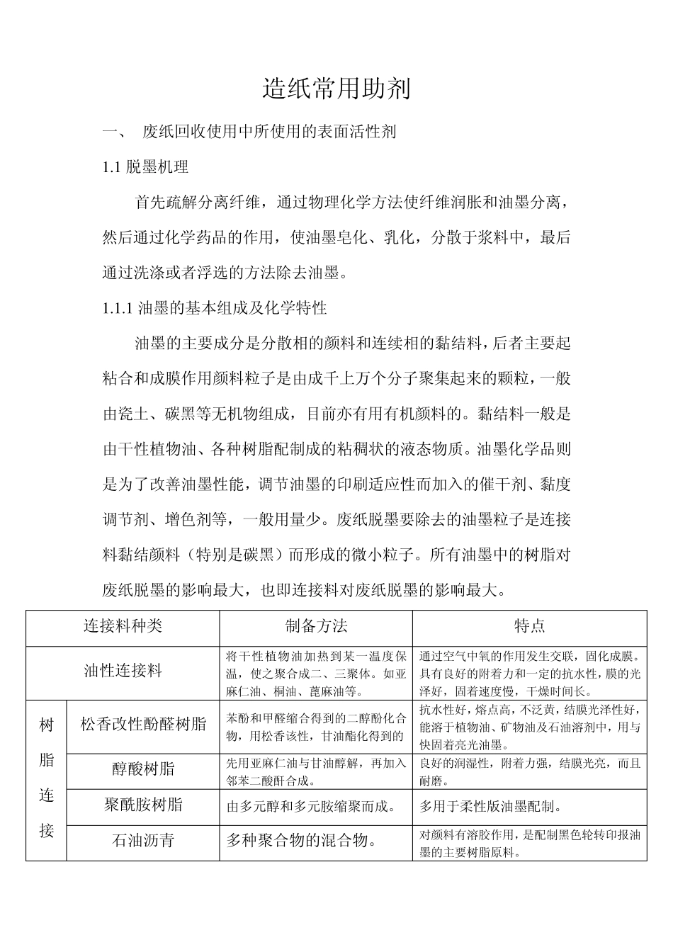
造纸常用助剂 一、 废纸回收使用中所使用的表面活性剂 1 .1 脱墨机理 首先疏解分离纤维,通过物理化学方法使纤维润胀和油墨分离,然后通过化学药品的作用,使油墨皂化、乳化,分散于浆料中,最后通过洗涤或者浮选的方法除去油墨。 1 .1 .1 油墨的基本组成及化学特性 油墨的主要成分是分散相的颜料和连续相的黏结料,后者主要起粘合和成膜作用颜料粒子是由成千上万个分子聚集起来的颗粒,一般由瓷土、碳黑等无机物组成,目前亦有用有机颜料的。黏结料一般是由干性植物油、各种树脂配制成的粘稠状的液态物质。油墨化学品则是为了改善油墨性能,调节油墨的印刷适应性而加入的催干剂、黏度调节剂、增色剂等,一般用量少。废纸脱墨要除去的油墨粒子是连接料黏结颜料(特别是碳黑)而形成的微小粒子。所有油墨中的树脂对废纸脱墨的影响最大,也即连接料对废纸脱墨的影响最大。 连接料种类 制备方法 特点 油性连接料 将干性植物油加热到某一温度保温,使之聚合成二、三聚体。如亚麻仁油、桐油、蓖麻油等。 通过空气中氧的作用发生交联,固化成膜。具有良好的附着力和一定的抗水性,膜的光泽好,固着速度慢,干燥时间长。 树 脂 连 接 松香改性酚醛树脂 苯酚和甲醛缩合得到的二醇酚化合物,用松香该性,甘油酯化得到的 抗水性好,熔点高,不泛黄,结膜光泽性好,能溶于植物油、矿物油及石油溶剂中,用与快固着亮光油墨。 醇酸树脂 先用亚麻仁油与甘油醇解,再加入邻苯二酸酐合成。 良好的润湿性,附着力强,结膜光亮,而且耐磨。 聚酰胺树脂 由多元醇和多元胺缩聚而成。 多用于柔性版油墨配制。 石油沥青 多种聚合物的混合物。 对颜料有溶胶作用,是配制黑色轮转印报油墨的主要树脂原料。 料 水溶性树脂 高分子的乳液或水溶胶。 干燥速度快,需添加醇类溶剂,光泽性稍差,无污染。 其他树脂 1 .1 .2 脱墨剂分类 根据脱墨的不同可分为浮选法脱墨剂和洗涤法脱墨剂。 新闻纸凸版印刷的油墨配方和胶版印刷的有所不同。凸版印刷的油墨是通过矿物油分散渗透,树脂黏合剂的含量较低,相对来说容易脱墨。胶版印刷是加热是树脂漆和碳黑混合在一起,并通过粘合和成膜作用,在纤维表层形成油墨硬膜。凸版印刷可用碱和工业皂对树脂、矿物油进行皂化和乳化分散,进行脱墨。胶版印刷则应先破坏与纤维结合的油墨硬膜,再皂化和乳化分散树脂和油墨。 1 .2 脱墨剂原料选择 脱墨剂主要由表面活性剂、烧碱、硅酸钠、过氧化氢...

1、当您付费下载文档后,您只拥有了使用权限,并不意味着购买了版权,文档只能用于自身使用,不得用于其他商业用途(如 [转卖]进行直接盈利或[编辑后售卖]进行间接盈利)。
2、本站所有内容均由合作方或网友上传,本站不对文档的完整性、权威性及其观点立场正确性做任何保证或承诺!文档内容仅供研究参考,付费前请自行鉴别。
3、如文档内容存在违规,或者侵犯商业秘密、侵犯著作权等,请点击“违规举报”。

碎片内容

造纸常用助剂

确认删除?
VIP
微信客服
  • 扫码咨询
会员Q群
  • 会员专属群点击这里加入QQ群
客服邮箱
回到顶部