电脑桌面
添加小米粒文库到电脑桌面
安装后可以在桌面快捷访问

邻氨基苯甲酸的合成VIP免费

邻氨基苯甲酸的合成_第1页
1/16
邻氨基苯甲酸的合成_第2页
2/16
邻氨基苯甲酸的合成_第3页
3/16
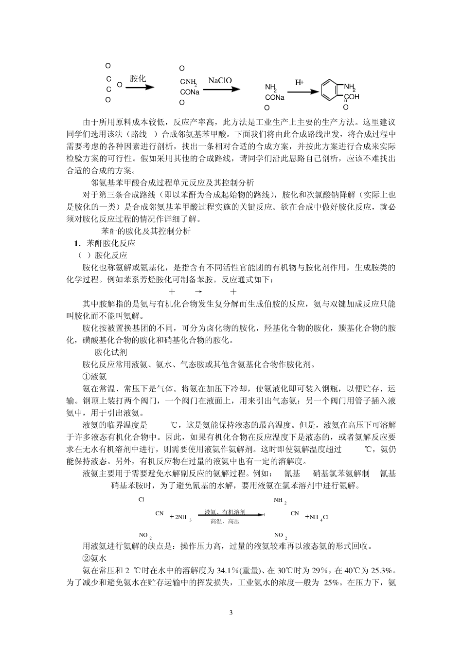
1 化工中间体邻氨基苯甲酸的合成 (胺化反应) 邻氨基苯甲酸的合成工作任务 1. 邻氨基苯甲酸概述 邻氨基苯甲酸是合成染料、医药、农药、香料的中间体。在合成染料方面,用于制造偶氮染料、蒽醌染料、靛族染料。例如分散黄 GC、分散黄 5G、分散橙 GG、活性棕 K-B3Y、中性蓝 BNL。在医药方面,用于合成抗心律失常药常咯啉、维生素 L,非甾体类抗炎镇痛药甲灭酸、炎痛静,非巴比妥类催眠药安眠酮,强安定药泰尔登。邻氨基苯甲酸作为化学试剂,可用作测定镉、钴、汞、镁、镍、铅、锌和铈等的络合试剂,与 1-萘胺共用可测定亚硝酸盐。该品还用于其他有机合成。以邻氨基苯甲酸为原料,经成盐、重氮化、还原、环合,可得到 3-羟基吲唑(3-Hydroxyindazole)。 3 .2 合成邻氨基苯甲酸的工作任务分析 3.2.1邻氨基苯甲酸分子结构的分析 ①邻氨基苯甲酸的分子式:H2NC6H4COOH ②邻氨基苯甲酸的分子结构式: NH 2CO O H 不难看出,目标化合物基本结构为苯环,在苯环上接有氨基和羧基。从基团(官能团)的位置看,氨基和羧基处于邻位。 3.2.2 邻氨基苯甲酸合成路线分析 从邻氨基苯甲酸的结构可以看出,合成邻氨基苯甲酸要在苯环相邻的两个碳原子上引入氨基和羧基,或者在含有氨基和羧基之一的苯衍生物苯环上再引入另一个基团。氨基直接引入苯环因转化率低无实际应用意义,苯环上氨基的引入可采用硝基还原,也可间接引入氨基,即氨基置换苯环上已有的取代基。 对于邻氨基苯甲酸而言,逆向推导如下: 分析 1: NH 2CO O H NO 2CO O H NO 2CH 3 相应合成路线 1:由邻硝基甲苯氧化得邻硝基苯甲酸,邻硝基苯甲酸还原得到邻氨基苯甲酸。 NO 2CH 3 氧化 NO 2CO O H 还原 NH 2CO O H 分析 2: FGI FGI 2 NH2COHO CCOONH2OH CCNHOO 相应合成路线 2:邻苯二甲酰亚胺用烧碱和次氯酸钠溶液处理而制得: 分析 3: NH2COHO CCOONH2OH CCOOO 相应的合成路线 3:由苯酐与氨进行酰胺化反应,生成邻甲酰氨基苯甲酸钠,经次氯酸钠降解反应,生成邻氨基苯甲酸钠,最后中和而得。 实际上,第三种路线与第二种路线非常相近,只不过第三种路线的起始出发物邻苯二甲酸酐更为常用。因此要想从这些合成路线中确定最理想的一条路线,并成为工业生产上可用的工艺路线,则需要综合而科学地考察设计出的每一条路线的利弊,择优选用。 3.2.3 文献中常见的邻氨基苯甲酸合成方法 从文献资料上可以查出,目前邻氨基苯...

1、当您付费下载文档后,您只拥有了使用权限,并不意味着购买了版权,文档只能用于自身使用,不得用于其他商业用途(如 [转卖]进行直接盈利或[编辑后售卖]进行间接盈利)。
2、本站所有内容均由合作方或网友上传,本站不对文档的完整性、权威性及其观点立场正确性做任何保证或承诺!文档内容仅供研究参考,付费前请自行鉴别。
3、如文档内容存在违规,或者侵犯商业秘密、侵犯著作权等,请点击“违规举报”。

碎片内容

邻氨基苯甲酸的合成

您可能关注的文档

确认删除?
VIP
微信客服
  • 扫码咨询
会员Q群
  • 会员专属群点击这里加入QQ群
客服邮箱
回到顶部