电脑桌面
添加小米粒文库到电脑桌面
安装后可以在桌面快捷访问

施工现场用电安全监理交底VIP免费

施工现场用电安全监理交底_第1页
1/5
施工现场用电安全监理交底_第2页
2/5
施工现场用电安全监理交底_第3页
3/5
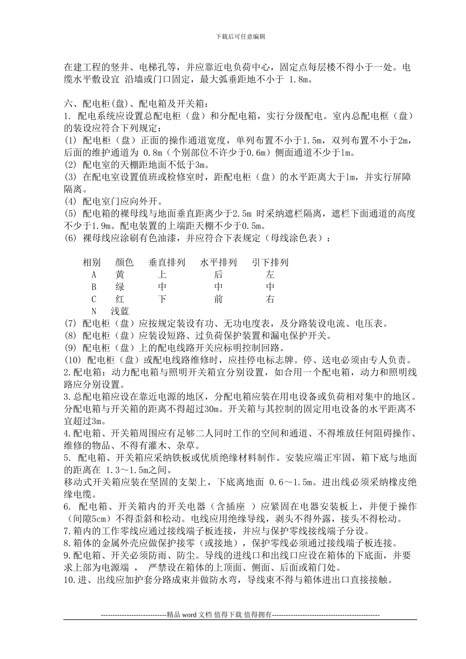
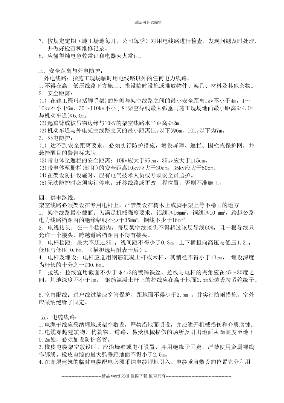
下载后可任意编辑施工现场临时用电安全监理交底一、用电管理: 1.临时用电必须按“《施工现场临时用电安全技术法律规范》JGJ46-88”和《建设工程施工现场供用电安全法律规范》GB50194-93编制用电施工组织设计,制定安全用电技术措施和电气防火措施。2.临时用电工程图纸必须单独由电气工程技术人员绘制,经技术负责人审批后作为临时施工的依据。3. 临时用电施工组织设计的内容和步骤:(1)现场勘探,确定电源进线总配电箱(柜),分配电箱的位置及线路走向。(2)进行负荷计算,选择导线截面和电器的类型、规格。(3)绘制电气平面图,立面图和接线系统图。(4)制定安全用电技术措施和电气防火措施。4. 施工现场临时用电安全技术档案:(1)临时用电安全领导小组成员及分工。(2)临时用电安全管理制度。(3)临时用电施工组织设计:施工方案、平面图、系统图、负载计算、用电设备登记表、用电设备变更资料及审批手续。(4)临电工程安装调试记录:临电工程安装调试记录表电气接地电阻测定记录表临电设备绝缘测试记录表临电设备工程验收记录表(5)总包单位提供分包单位施工用电设备交接验收手续。(6) 安全用电技术交底。(7) 临电器材合格证。(8) 临电安全教育考核及上岗证。(9) 各级检查记录及评分。(10) 电工值班维修记录。(11) 事故登记及处理结果。(12) 临电电工考试试卷及登记。5. 安装、维修或拆除临时用电工程,必须由电工完成,电工等级应同工程的难易程度和技术复杂性相适应。6. 临时用电工程的安全应定期检查,检查时间:施工现场每月一次;基层公司每季一次。基层公司检查时,应复查接地电阻值。二、电工:1. 电工必须经过专业及安全技术培训,经北京市劳动部门考试合格发给操作证,方准独立操作。2. 电工应掌握用电安全基本知识和所有设各性能。3. 上岗前按规定穿戴好个人防护用品。4. 停用设备应拉闸断电,锁好开关箱。5. 负责保护用电设备的负荷线,保护零线〈重复接地〉和开关箱。6. 移动用电设备必须切断电源,在一般情况下不许带电作业,带电作业要设监护人。----------------------------精品 word 文档 值得下载 值得拥有----------------------------------------------下载后可任意编辑7. 按规定定期(施工场地每月、公司每季)对用电线路进行检查,发现问题及时处理,并做好检查和维修记录。 8. 应懂得触电急救常识和电器灭火常识。 三、安全距离与外电防护:外电线路:指施工现场临时用电线路以外的任何...

1、当您付费下载文档后,您只拥有了使用权限,并不意味着购买了版权,文档只能用于自身使用,不得用于其他商业用途(如 [转卖]进行直接盈利或[编辑后售卖]进行间接盈利)。
2、本站所有内容均由合作方或网友上传,本站不对文档的完整性、权威性及其观点立场正确性做任何保证或承诺!文档内容仅供研究参考,付费前请自行鉴别。
3、如文档内容存在违规,或者侵犯商业秘密、侵犯著作权等,请点击“违规举报”。

碎片内容

施工现场用电安全监理交底

确认删除?
VIP
微信客服
  • 扫码咨询
会员Q群
  • 会员专属群点击这里加入QQ群
客服邮箱
回到顶部