电脑桌面
添加小米粒文库到电脑桌面
安装后可以在桌面快捷访问

施工现场组织机构框图及说明VIP免费

施工现场组织机构框图及说明_第1页
1/4
施工现场组织机构框图及说明_第2页
2/4
施工现场组织机构框图及说明_第3页
3/4
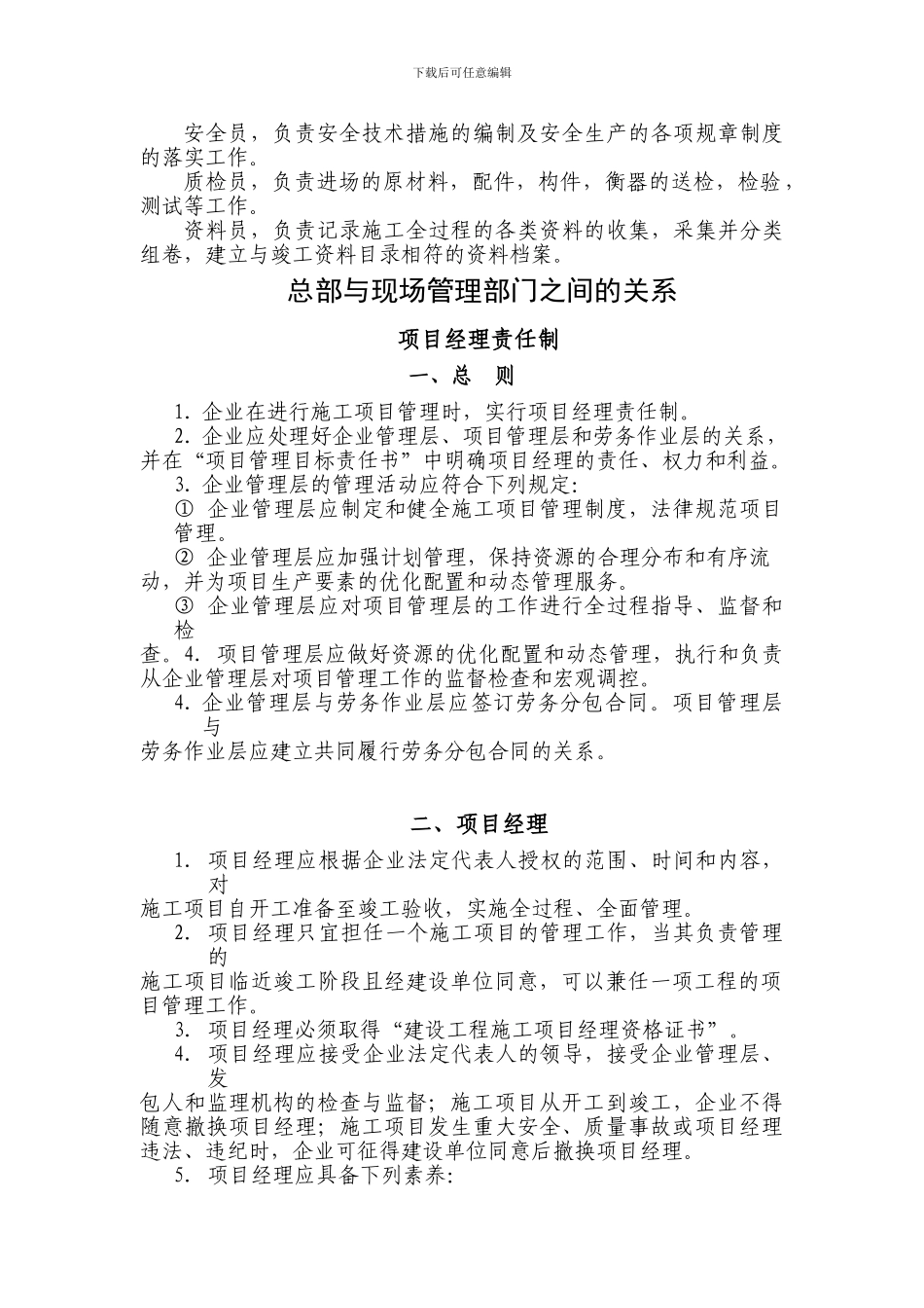
下载后可任意编辑 现场组织机构框图现场组织机构框图说明公司在施工现场设立项目经理部。由企业法定代表人委托项目经理全权管理项目部。项目经理部同时接受公司各业务部门的指导、监督、检查和考核。项目经理部设置项目技术负责人(工程师)负责工程项目施工组织设计,施工技术和质量控制工作,同时设现场负责人,负责施工现场的管理。项目经理部下设:项目经理,全面负责工程,组织带领项目部人员、班组长进行学习,确保工程质量、进度,完满完成工程。技术负责人,指导督促现场人员搞好工程的质量、安全检查,参加质量事故的调查、分析及处理。全面负责工程项目施工组织设计,施工技术和质量控制工作。施工员,负责施工现场地放线,定位,标高复核等施工技术具体工作。将施工工艺、质量要求向施工班组交底。材料员负责工程原料,材料,工具,构配件的订货,供应,运输验收工作。项 目 部技术负责人项 目 经 理预算员质检员资料员安全员财务材料员各专业班组长施工组 施工组施工组施工组施工组取样员施工员现场负责人下载后可任意编辑安全员,负责安全技术措施的编制及安全生产的各项规章制度的落实工作。质检员,负责进场的原材料,配件,构件,衡器的送检,检验,测试等工作。资料员,负责记录施工全过程的各类资料的收集,采集并分类组卷,建立与竣工资料目录相符的资料档案。 总部与现场管理部门之间的关系项目经理责任制一、总 则1. 企业在进行施工项目管理时,实行项目经理责任制。2. 企业应处理好企业管理层、项目管理层和劳务作业层的关系,并在“项目管理目标责任书”中明确项目经理的责任、权力和利益。3. 企业管理层的管理活动应符合下列规定:① 企业管理层应制定和健全施工项目管理制度,法律规范项目管理。② 企业管理层应加强计划管理,保持资源的合理分布和有序流动,并为项目生产要素的优化配置和动态管理服务。③ 企业管理层应对项目管理层的工作进行全过程指导、监督和检查。4. 项目管理层应做好资源的优化配置和动态管理,执行和负责从企业管理层对项目管理工作的监督检查和宏观调控。4. 企业管理层与劳务作业层应签订劳务分包合同。项目管理层与劳务作业层应建立共同履行劳务分包合同的关系。二、项目经理1. 项目经理应根据企业法定代表人授权的范围、时间和内容,对施工项目自开工准备至竣工验收,实施全过程、全面管理。2. 项目经理只宜担任一个施工项目的管理工作,当其负责管理的施工项目临近竣工阶段...

1、当您付费下载文档后,您只拥有了使用权限,并不意味着购买了版权,文档只能用于自身使用,不得用于其他商业用途(如 [转卖]进行直接盈利或[编辑后售卖]进行间接盈利)。
2、本站所有内容均由合作方或网友上传,本站不对文档的完整性、权威性及其观点立场正确性做任何保证或承诺!文档内容仅供研究参考,付费前请自行鉴别。
3、如文档内容存在违规,或者侵犯商业秘密、侵犯著作权等,请点击“违规举报”。

碎片内容

施工现场组织机构框图及说明

您可能关注的文档

确认删除?
VIP
微信客服
  • 扫码咨询
会员Q群
  • 会员专属群点击这里加入QQ群
客服邮箱
回到顶部