电脑桌面
添加小米粒文库到电脑桌面
安装后可以在桌面快捷访问

施工监测方案()VIP免费

施工监测方案()_第1页
1/11
施工监测方案()_第2页
2/11
施工监测方案()_第3页
3/11
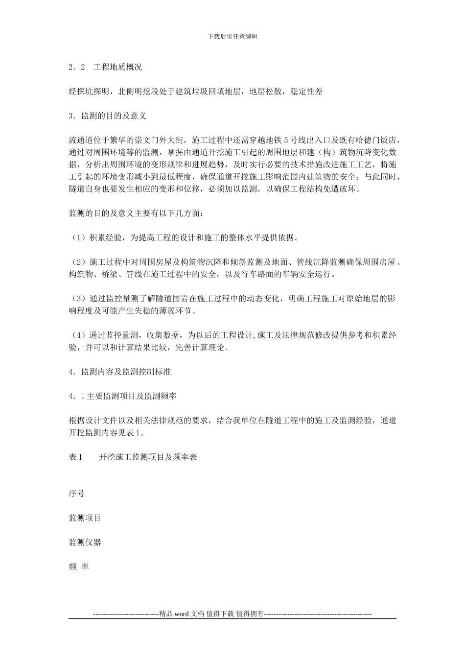
下载后可任意编辑施工监测方案(原创).txt21 春暖花会开!假如你曾经历过冬天,那么你就会有春色!假如你有着信念,那么春天一定会遥远;假如你正在付出,那么总有一天你会拥有花开满圆。施工监测方案(原创)专业技术 2024-09-08 11:27:04 阅读 103 评论 0 字号:大中小 1.编制依据(1)中华人民共和国国家标准《地下铁道、轻轨交通工程测量法律规范》GB50308-1999(2)中华人民共和国国家标准《地下铁道工程施工及验收法律规范》GB50299-1999(3)《建筑变形测量规程》JGJ/T8-97(4)《工程测量法律规范》GB50026-93(5)《城市测量法律规范》CJJ13-87(6)沿线建筑物及地下管线调查报告;(7)其它相关资料及法律规范。2.工程概况2.1 工程平面概况本工程为新建东花市 A 区公建地下二层与既有过街地道连通工程,东花市 A 区建筑位于既有崇文门外大街道路东侧,既有地道位于现状崇文门大街下,分布于东花市 A 区建筑北侧。新建通道为公建地下二层与哈德门饭店前既有过街通道连通,新建通道结构最大覆土 5.02米,总长约 103.3 米,该通道南、北两端与既有过街通道及公寓相接段均采纳明挖法施工(在南端明挖段设风机房及配电房),明挖总长约 50m,下穿崇文门外大街东侧规划道路段为矿山法施工,总长约 53m,结构总宽度 6.5m;装修后净高 2.5m。北侧明挖段长度约为 34 米,宽度为 6.1 米,包含电梯段(深约 12 米)和水平连接段(深约4.5 米),南侧与通道按挖段相连接,北侧与既有地铁通道连接。北侧明挖通道东西两侧紧邻哈德门饭店和既有地铁通道,且有 φ60 的电缆贯穿,施工时既要保证行人正常通行,又要保证施工安全,施工场地比较紧张,因此施工中须实行必要措施,保证施工安全。 北侧明挖段示意图 ----------------------------精品 word 文档 值得下载 值得拥有----------------------------------------------下载后可任意编辑2.2 工程地质概况经探坑探明,北侧明挖段处于建筑垃圾回填地层,地层松散,稳定性差3.监测的目的及意义流通道位于繁华的崇文门外大街,施工过程中还需穿越地铁 5 号线出入口及既有哈德门饭店,通过对周围环境等的监测,掌握由通道开挖施工引起的周围地层和建(构)筑物沉降变化数据,分析出周围环境的变形规律和进展趋势,及时实行必要的技术措施改进施工工艺,将施工引起的环境变形减小到最低程度,确保通道开挖施工影响范围内建筑物的安全;与此同时,隧道自身也...

1、当您付费下载文档后,您只拥有了使用权限,并不意味着购买了版权,文档只能用于自身使用,不得用于其他商业用途(如 [转卖]进行直接盈利或[编辑后售卖]进行间接盈利)。
2、本站所有内容均由合作方或网友上传,本站不对文档的完整性、权威性及其观点立场正确性做任何保证或承诺!文档内容仅供研究参考,付费前请自行鉴别。
3、如文档内容存在违规,或者侵犯商业秘密、侵犯著作权等,请点击“违规举报”。

碎片内容

施工监测方案()

确认删除?
VIP
微信客服
  • 扫码咨询
会员Q群
  • 会员专属群点击这里加入QQ群
客服邮箱
回到顶部