电脑桌面
添加小米粒文库到电脑桌面
安装后可以在桌面快捷访问

施工项目管理组织课件1VIP免费

施工项目管理组织课件1_第1页
1/20
施工项目管理组织课件1_第2页
2/20
施工项目管理组织课件1_第3页
3/20
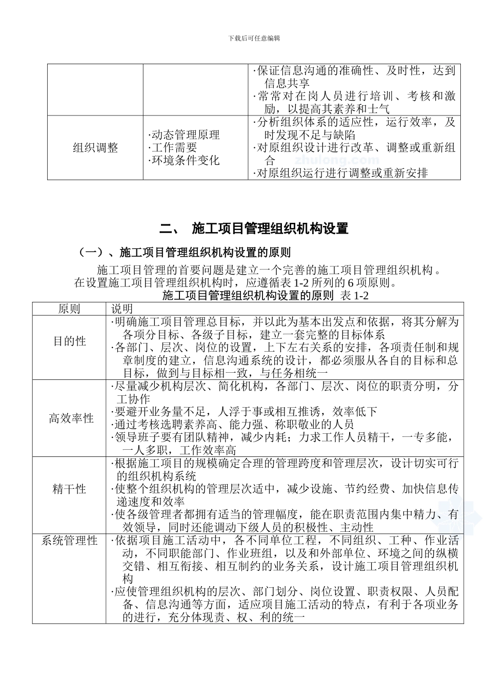
下载后可任意编辑施工项目管理组织课件一、 施工项目管理组织概述(一)施工项目管理组织的概念 施工项目管理组织是指为实施施工项目管理而建立的组织机构,以及该机构为实现施工项目目标所进行的各项组织工作的简称。施工项目管理组织作为组织机构,它是根据项目管理目标,通过科学设计而建立的组织实体。该机构是由一定的领导体制、部门设置、层次划分、职责分工、规章制度、信息管理系统等构成的有机整体。是一个以合理有效的组织机构为框架所形成的权力系统、责任系统、利益系统、信息系统,是实施施工项目管理及实现最终目标的组织保证。作为组织工作,它则是通过该机构所给予的权力,以及所具有的组织力、影响力,在施工项目管理中合理配置生产要素,协调内外部及人员间关系,发挥各项业务职能的能动作用,确保信息畅通,推动施工项目目标的优化实现等全部的管理活动。只有施工项目管理组织机构及其所进行的管理活动有机结合,才能充分发挥施工项目管理的职能。(二) 施工项目管理组织的内容施工项目管理组织的内容包括:组织设计、组织运行、组织调整等3 个环节。具体内容见表 1-1。施工项目管理组织的内容 表 1-1管理组织本环节依据内容组织设计·管理目标及任务·管理幅度及层次·责权对等原则·分工协作原则·信息管理原理·设计、选定合理的组织系统(含生产指挥系统、职能部门等)·科学确定管理跨度、管理层次、合理设置部门、岗位·明确各层次、各单位、各岗位的职责和权限·规定组织机构中各部门之间的相互联系、协调原则和方法·建立必要的规章制度·建立各种信息流通、反馈的渠道,形成信息网络组织运行·激励原理·业务性质·分工协作·做好人员配置、业务衔接,职贵、权力、利益明确·各部门、各层次、各岗位人员各司其职、各负其责、协同工作下载后可任意编辑·保证信息沟通的准确性、及时性,达到信息共享·常常对在岗人员进行培训、考核和激励,以提高其素养和士气组织调整·动态管理原理·工作需要·环境条件变化·分析组织体系的适应性,运行效率,及时发现不足与缺陷·对原组织设计进行改革、调整或重新组合·对原组织运行进行调整或重新安排二、 施工项目管理组织机构设置(一)、施工项目管理组织机构设置的原则施工项目管理的首要问题是建立一个完善的施工项目管理组织机构。在设置施工项目管理组织机构时,应遵循表 1-2 所列的 6 项原则。施工项目管理组织机构设置的原则 表 1-2原则说明目的性·明确施...

1、当您付费下载文档后,您只拥有了使用权限,并不意味着购买了版权,文档只能用于自身使用,不得用于其他商业用途(如 [转卖]进行直接盈利或[编辑后售卖]进行间接盈利)。
2、本站所有内容均由合作方或网友上传,本站不对文档的完整性、权威性及其观点立场正确性做任何保证或承诺!文档内容仅供研究参考,付费前请自行鉴别。
3、如文档内容存在违规,或者侵犯商业秘密、侵犯著作权等,请点击“违规举报”。

碎片内容

施工项目管理组织课件1

您可能关注的文档

确认删除?
VIP
微信客服
  • 扫码咨询
会员Q群
  • 会员专属群点击这里加入QQ群
客服邮箱
回到顶部