电脑桌面
添加小米粒文库到电脑桌面
安装后可以在桌面快捷访问

第一部分:现场文明施工管理制度VIP专享VIP免费

第一部分:现场文明施工管理制度_第1页
1/4
第一部分:现场文明施工管理制度_第2页
2/4
第一部分:现场文明施工管理制度_第3页
3/4
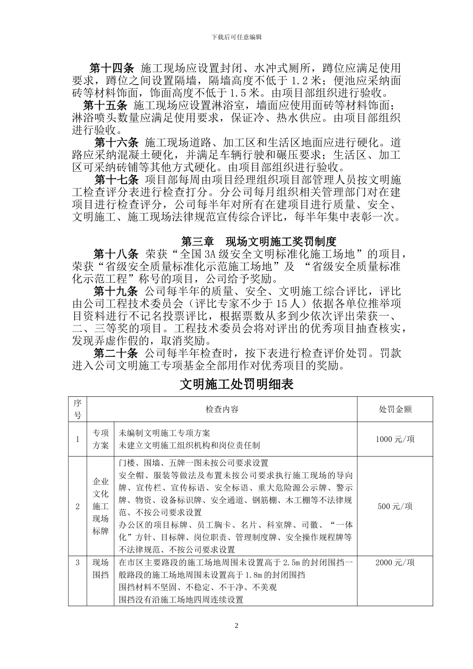
下载后可任意编辑现场文明施工管理制度第一章 总 则第一条 为提高公司建筑施工现场管理水平,促进施工现场管理科学化、法律规范化和系统化,根据行业进展的需要,同时与本公司实际相结合,制定本制度。第二条 本制度适用于本公司所有在建工程(目标管理责任制项目和股份合作制项目)的施工现场管理。第三条 本公司所有在建工程的施工现场管理,除应遵循本制度外,还应符合国家、省有关法律法规和法律规范性文件要求。第四条 项目部应建立和完善组织机构,并设专人负责施工现场标准化管理工作。第二章 现场文明施工方案审批、检查、验收第五条 施工前应由工程技术人员、安全管理人员编制文明施工专项方案以及文明施工总平面布置图。第六条 文明施工专项方案应包括围挡墙、临建设施搭设、场容场貌、卫生管理、环境保护、消防等主要内容。第七条 方案以及施工总平面布置图应由施工单位技术负责人审批,监理单位、建设单位项目负责人审核并签字。第八条 施工单位应会同建设、监理单位对围挡墙进行验收,验收合格后方可使用,并建立巡查制度和验收、巡查档案。恶劣天气条件下必须进行重点检查。第九条 密目安全网应封闭严密、牢固、平整、美观,封闭高度应保持高出操作层 1.5 米以上;使用前应进行检验,检验不合格的不得使用。第十条 脚手架杆件必须涂黄色漆,防护栏杆、安全门及挡脚板必须涂红、白相间警示色。使用前应进行检验,并进行分段验收。第十一条 施工现场应逐步推广使用视频监控系统,单位工程在1 万平方米以上的施工现场必须使用视频监控系统,并由项目部会同安装单位组织验收。第十二条 新建临建设施必须使用符合规定要求的装配式彩钢活动房屋,活动房屋不得超过两层,并满足安全、卫生、保温、通风等要求,项目部应会同建设、监理单位对临建设施进行验收,验收合格后方可使用,并建立巡查制和验收、巡查档案。恶劣天气条件下必须进行重点检查,确保临建设施稳固。第十三条 食堂必须取得《卫生许可证》,距离厕所、垃圾站等污染源不得小于 30 米。炊事人员应按规定进行体检,取得《健康证》后方可上岗,工作时应穿戴工作服、工作帽,“卫生许可证”和“健康证”须上墙。食堂应设上、下水设施和隔油池,排水、排气口应采纳金属网封闭,排水、通风、排气良好;砌筑式灶台应使用面砖材料饰面。由项目部组织对食堂及其设施进行验收。1下载后可任意编辑 第十四条 施工现场应设置封闭、水冲式厕所,蹲位应满足使用要求,...

1、当您付费下载文档后,您只拥有了使用权限,并不意味着购买了版权,文档只能用于自身使用,不得用于其他商业用途(如 [转卖]进行直接盈利或[编辑后售卖]进行间接盈利)。
2、本站所有内容均由合作方或网友上传,本站不对文档的完整性、权威性及其观点立场正确性做任何保证或承诺!文档内容仅供研究参考,付费前请自行鉴别。
3、如文档内容存在违规,或者侵犯商业秘密、侵犯著作权等,请点击“违规举报”。

碎片内容

第一部分:现场文明施工管理制度

确认删除?
VIP
微信客服
  • 扫码咨询
会员Q群
  • 会员专属群点击这里加入QQ群
客服邮箱
回到顶部