电脑桌面
添加小米粒文库到电脑桌面
安装后可以在桌面快捷访问

2017年广东省中考物理试卷及参考答案VIP免费

2017年广东省中考物理试卷及参考答案_第1页
1/9
2017年广东省中考物理试卷及参考答案_第2页
2/9
2017年广东省中考物理试卷及参考答案_第3页
3/9
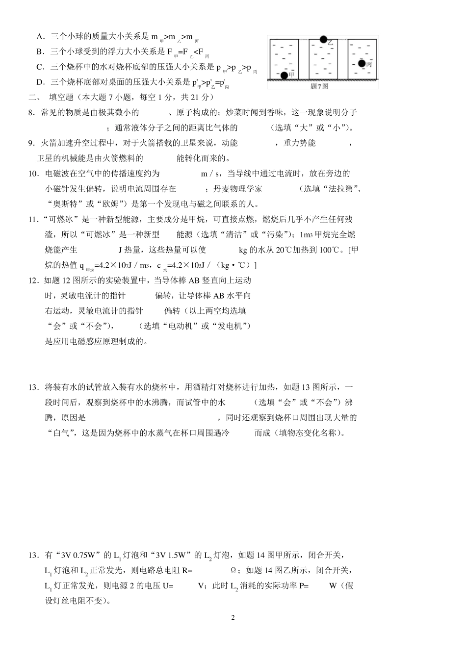
1 2017 年广东省初中毕业生学业考试 物 理 一、单项选择题(本大题 7 小题,每小题 3 分,共 21 分)在每小题列出的四个选项中,只有一个是正确的,请把答题卡上对应题目所选的选项涂黑. 1.如题1 图所示,下列说法正确的是 A.人的听觉频率范围是85-1100Hz B.狗的听觉频率范围是15-50000Hz C.蝙蝠能听到次声波 D.大象能听到超声波 2.下列说法正确的是 A.“光年”是时间单位 B.太阳是宇宙的中心 C.在原子、中子和原子核中,尺度最小的是中子 D.两个物体相互摩擦时,得到电子的物体带正电 3.关于光现象,下列说法错误..的是 A.太阳光通过三棱镜会分解成多种色光,这种现象叫光的色散 B.影子是由于光的直线传播形成的 C.物体在平面镜中成正立、放大的实像 D.光从空气射入水中后传播速度会变小 4.如题4 图所示,小花想搬起一块石头,下列说法正确的是 A.若石头没有被搬动,以地面为参照物,它是静止的 B.若石头没被搬起,是因为石头受到的惯性力比较大 C.若石头被搬起,说明力可以改变石头惯性的大小 D.若石头没被搬起,此时石头受到的重力和石头对地面的压力是一对平衡力 5.如题5 图所示电路中,电源电压为 4.5V,L1、L2 是小灯泡,当开关 S 闭合时,电压表的 示数为 1.5V,忽略温度对灯丝电阻的影响,则 A.L2 两端的电压为 1.5V B.L1 两端的电压为 1.5V C.L1 与 L2 的灯丝电阻之比为 2:1 D.通过 L1 与 L2 的电流之比为 1:2 6.妈妈与小明进行爬山比赛,他们选择的起点、路径和终点都相同,全程设为匀速运动, 妈妈的体重是小明的2 倍,妈妈所用的时间是小明的3 倍,若妈妈克服重力做功为 W1、 功率为 P1,小明克服自身重力做功为 W2、功率为 P2,则下列关系正确的是 A.W1:W2=l:1 B.W1:W2=2:3 C.P1:P2=1:1 D.P1:P2=2:3 7.将体积相同材料不同的甲乙丙三个实心小球,分别轻轻放入三个装满水的相同烧杯中,甲球下沉至杯底、乙球漂浮和丙球悬浮,如题7 图所示,下列说法正确的是 2 A.三个小球的质量大小关系是 m甲>m乙>m丙 B.三个小球受到的浮力大小关系是 F甲=F乙p乙>p丙 D.三个烧杯底部对桌面的压强大小关系是 p'甲>p'乙=p'丙 二、 填空题(本大题 7 小题,每空 1 分,共 21 分) 8.常见的物质是由极其微小的 、原子构成的;炒菜时闻到香味,这一现...

1、当您付费下载文档后,您只拥有了使用权限,并不意味着购买了版权,文档只能用于自身使用,不得用于其他商业用途(如 [转卖]进行直接盈利或[编辑后售卖]进行间接盈利)。
2、本站所有内容均由合作方或网友上传,本站不对文档的完整性、权威性及其观点立场正确性做任何保证或承诺!文档内容仅供研究参考,付费前请自行鉴别。
3、如文档内容存在违规,或者侵犯商业秘密、侵犯著作权等,请点击“违规举报”。

碎片内容

2017年广东省中考物理试卷及参考答案

您可能关注的文档

确认删除?
VIP
微信客服
  • 扫码咨询
会员Q群
  • 会员专属群点击这里加入QQ群
客服邮箱
回到顶部