电脑桌面
添加小米粒文库到电脑桌面
安装后可以在桌面快捷访问

2018年最新民事诉讼时效一览表VIP免费

2018年最新民事诉讼时效一览表_第1页
1/11
2018年最新民事诉讼时效一览表_第2页
2/11
2018年最新民事诉讼时效一览表_第3页
3/11
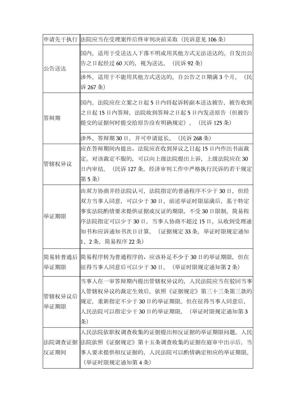
2018 年最 新 民 事 诉 讼 时 效 一览表 一审 诉讼时效 3 年诉讼时效。2017 年10 月1 日施行的中华人民共和国民法总则第一百八十八条对诉讼时效的规定:向人民法院请求保护民事权利的诉讼时效期间为3 年。 1 年诉讼时效。身体收到伤害要求赔偿的、出售质量不合格的商品未声明的、延付或拒付租金的、寄存财物被丢失或毁损的。(民法通则136 条) 3 年诉讼时效。因环境污染损害赔偿提起诉讼的。(环境保护法42条) 4 年诉讼时效。因国际货物买卖合同和技术进出口合同提出诉讼或仲裁的。(合同法129 条) 最长诉讼时效。从权利受侵害之日起 20 年。(民法通则137 条) 申请财产保全 诉前财产保全。法院应在 48 小时内作出裁定,裁定保全的,应立即执行(申请人必须提供担保)。申请人应该在采取保全措施后 30 日内起诉。(民诉101 条) 诉中财产保全。情况紧急的,法院应在 48 小时内作出裁定,裁定保全的,应该立即执行。(民诉100 条) 对财产保全或先予执行裁定不服的,可以申请复议一次。(民诉108条) 申请证据保全 诉前证据保全。商标法 58 条规定,法院必须在接到申请后 48 小时内作出裁定,同意的立即执行,申请人应在采取保全措施后 15 日内起诉。(商标法58 条) 诉中证据保全。民诉没有规定诉前证据保全,诉中申请证据保全,应当在举证期限届满前7 日提出。证据保全未规定当事人有权申请复议。(证据规定23 条) 立案 法院应在收到起诉状或口头起诉后 7 日内立案,立案庭应在决定立案的三日内移送审判庭。(审限若干规定第6、7 条) 申请先于执行 法院应当在受理案件后终审判决前采取(民诉意见106 条) 公告送达 国内。适用于受送达人下落不明或用其他方式无法送达的。自发出公告之日起经过60 天的,视为送达。(民诉92 条) 涉外。适用于不能用其他方式送达的。自公告之日期满3 个月。(民诉267 条) 答辩期 国内。法院应在立案之日起5 日内将起诉转副本送达被告,被告收到之日起15 日内答辩,法院收到答辩之日起5 日内发送原告(但被告提交的证据何时提交给原告没有明确规定)。(民诉125 条) 涉外。答辩期30 日,并可申请延长。(民诉268 条) 管辖权异议 应在答辩期间内提出,法院应在收到异议之日起15 日内作出书面裁定。对该裁定不服的,可以向上级法院提出上诉,上级法院应在30日内审结。(民诉127 条,经济审判工作中严格执行民诉的若干规定...

1、当您付费下载文档后,您只拥有了使用权限,并不意味着购买了版权,文档只能用于自身使用,不得用于其他商业用途(如 [转卖]进行直接盈利或[编辑后售卖]进行间接盈利)。
2、本站所有内容均由合作方或网友上传,本站不对文档的完整性、权威性及其观点立场正确性做任何保证或承诺!文档内容仅供研究参考,付费前请自行鉴别。
3、如文档内容存在违规,或者侵犯商业秘密、侵犯著作权等,请点击“违规举报”。

碎片内容

2018年最新民事诉讼时效一览表

确认删除?
VIP
微信客服
  • 扫码咨询
会员Q群
  • 会员专属群点击这里加入QQ群
客服邮箱
回到顶部