电脑桌面
添加小米粒文库到电脑桌面
安装后可以在桌面快捷访问

桥梁桩基和承台施工方案VIP免费

桥梁桩基和承台施工方案_第1页
1/38
桥梁桩基和承台施工方案_第2页
2/38
桥梁桩基和承台施工方案_第3页
3/38
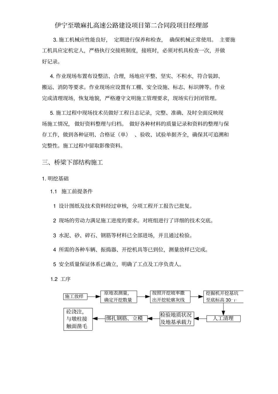
伊宁至墩麻扎高速公路建设项目第二合同段项目经理部伊宁至墩麻扎高速公路建设项目第二合同段(K70+000~K90+500)桥梁施工作业指导书编制:审核:批准:核西南建伊顿二标项目经理部二 0 一二年四月一日伊宁至墩麻扎高速公路建设项目第二合同段项目经理部桥梁施工作业指导书一、工程概况伊宁至墩麻扎高速公路第二合同起止桩号为K70+000--K90+500,合同段路线全长 20.5km,S314连接线 K1+025--K10+691.75,长 9.667km。主要有路基工程,路面工程,防护及排水工程,桥涵工程,互通式立交和分离式立交及通信管线工程。桥涵工程共划分六个施工作业段,本指导书适合第六施工段桥梁工程。第六桥涵施工段起止桩号为K85+000--K90+500,本段共有桥梁6 座,其中通道桥 4 座,小桥 1 座和 1 座分离式立交。列表如下:桩号结构形式跨径混凝土钢筋K85+388.6 小桥空心板2-13m 1563.89 125397.8 K85+990.660 通道桥空心板1-13m 1056.9 109660.4 K88+500 通道桥空心板1-13m 941.1 97494.8 K89+444.200 分离式立交空心板3-16m 2101.3 308577.4 K89+892.180 通道桥空心板1-13m 921.1 98355.1 K90+462.430 通道桥空心板1-13m 803.5 85843.8 二、施工准备1. 施工前认真参阅设计图纸和设计技术交底文件,根据具体实际情况编制可行的施工方案和专项技术措施并报项目部研究后审批。2. 正式施工前应明确作业人员身体健康,无妨碍施工的病症。 所有作业人员必须进行技术培训和安全教育,特种作业作业人员持证上岗。举办加班前会, 明确施工任务和职责, 掌握操作要求, 熟悉安全措施。 作业人员必须遵守劳动纪律,作业时应服从统一指挥,相互协调,严禁违章指挥、违章作业,严禁酒后作业。作业人员要统一着装整齐,佩戴安全帽。伊宁至墩麻扎高速公路建设项目第二合同段项目经理部砼浇注,与墩柱接触面凿毛绑扎钢筋、立模人工清理挖掘机开挖基坑至底标高 30施工放样按照开挖坡率撒出开挖轮廓灰线原地表测量,确定开挖数量检验地质状况及地基承载力3. 施工机械应性能良好, 定期进行保养和检查, 确保机械正常使用。 主要施工机具应定机定人,严格执行交接班制度,接班时,必须对机具检查一次,并做好记录。4. 作业现场布置布设整洁、合理,场地应平整、坚实、不积水,符合装卸、搬运、消防等要求。作业现场应设置有工棚、安全设施、标志、标识牌等。作业完成清理现场,恢复地貌,严格遵守文明施工管理要求,现场实行封闭管理...

1、当您付费下载文档后,您只拥有了使用权限,并不意味着购买了版权,文档只能用于自身使用,不得用于其他商业用途(如 [转卖]进行直接盈利或[编辑后售卖]进行间接盈利)。
2、本站所有内容均由合作方或网友上传,本站不对文档的完整性、权威性及其观点立场正确性做任何保证或承诺!文档内容仅供研究参考,付费前请自行鉴别。
3、如文档内容存在违规,或者侵犯商业秘密、侵犯著作权等,请点击“违规举报”。

碎片内容

桥梁桩基和承台施工方案

确认删除?
VIP
微信客服
  • 扫码咨询
会员Q群
  • 会员专属群点击这里加入QQ群
客服邮箱
回到顶部