电脑桌面
添加小米粒文库到电脑桌面
安装后可以在桌面快捷访问

模板施工方案组合钢模板VIP免费

模板施工方案组合钢模板_第1页
1/20
模板施工方案组合钢模板_第2页
2/20
模板施工方案组合钢模板_第3页
3/20
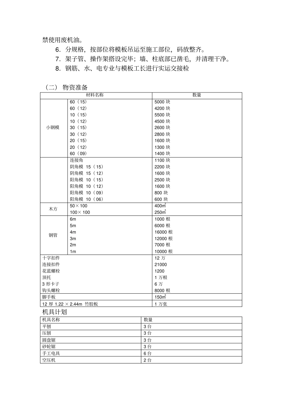
组合钢模板施工方案一、编制依据1、北京“轻汽”东厂区住宅项目E、F 楼施工图纸。2、国家规范、标准。《砼结构工程施工及验收规范》 (GB50204-92)北京市《建筑安装分项工程施工工艺标准》3、施工总组总设计及单位工程施工组织设计。二、工程概况本工程为 ********东厂区 F 座住宅项目,位于南路与车公庄西路的交叉路口东侧,由F1、F2、E楼及其裙房组成,裙房与主楼间设置后浇带。筏板基础,埋深 -9.45~-13.45m ,F1、F2 楼为剪力墙框支结构,三层以下采用大空间剪力墙结构; 四层以上为一般剪力墙体系。裙房为框架, E楼为框架—筒体结构,裙房为框架结构。本工程三层以下及裙房部分采用组合钢模板施工。其中:(1)墙体主要采用 60 系列与 10 系列配合组拼施工。(2)附墙柱采用组合钢模拼装; 500×500,900×900 截面框架柱采用定型钢模板,其余框架柱采用组合钢模板。(3)柱与主次梁接头处采用竹胶板。(4)主、次梁与顶板模板采用竹胶板。(5)F 楼电梯井采用定型筒模,三层以下部分筒体加高。三、施工准备(一) 施工作业前准备1.放好模板边线,模板借线,标高控制线。2.检查各种机械设备运转是否正常。3.墙、柱模板底口抹平砂浆、粘贴海棉条。4.检查并校正墙、柱支撑时所用地锚。5.模板使用前必须清理模板表面,表面涂刷脱模剂(水质)严禁使用废机油。6.分规格,按部位将模板吊运至施工部位,码放整齐。7.架子管、操作架搭设完毕;墙、柱底部已凿毛,并清理干净。8.钢筋、水、电专业与模板工长进行实运交接检(二) 物资准备材料名称数量小钢模60(15)60(12)10(15)10(12)30(15)30(12)20(15)20(12)60(09)5000 块4200 块5500 块4500 块2600 块2800 块1600 块1300 块1400 块连接角阴角模 15( 15)阴角模 15( 12)阳角模 10( 15)阳角模 10( 12)阳角模 10( 09)阳角模 10( 06)1100 块2200 块1600 块2500 块1600 块800 块600 块木方50×100 100× 100 400m3250m3钢管6m 5m 4m 3m 2m 1m 1000 根6000 根16000 根12000 根7000 根10000 根十字扣件连接扣件花蓝螺栓顶托3 形卡子钩头螺栓12 万21000 1200 1 万根6 万8000 根脚手板150m312 厚 1.22 × 2.44m 竹胶板1 万张机具计划机具名称数量平刨3 台压刨3 台圆盘锯3 台砂轮锯3 台手工电具6 台空压机2 台磨光机6 台四、模板的安装(一) 柱模板本工程柱模板除500×500、900...

1、当您付费下载文档后,您只拥有了使用权限,并不意味着购买了版权,文档只能用于自身使用,不得用于其他商业用途(如 [转卖]进行直接盈利或[编辑后售卖]进行间接盈利)。
2、本站所有内容均由合作方或网友上传,本站不对文档的完整性、权威性及其观点立场正确性做任何保证或承诺!文档内容仅供研究参考,付费前请自行鉴别。
3、如文档内容存在违规,或者侵犯商业秘密、侵犯著作权等,请点击“违规举报”。

碎片内容

模板施工方案组合钢模板

确认删除?
VIP
微信客服
  • 扫码咨询
会员Q群
  • 会员专属群点击这里加入QQ群
客服邮箱
回到顶部