电脑桌面
添加小米粒文库到电脑桌面
安装后可以在桌面快捷访问

公司财务报销制度VIP免费

公司财务报销制度_第1页
1/7
公司财务报销制度_第2页
2/7
公司财务报销制度_第3页
3/7
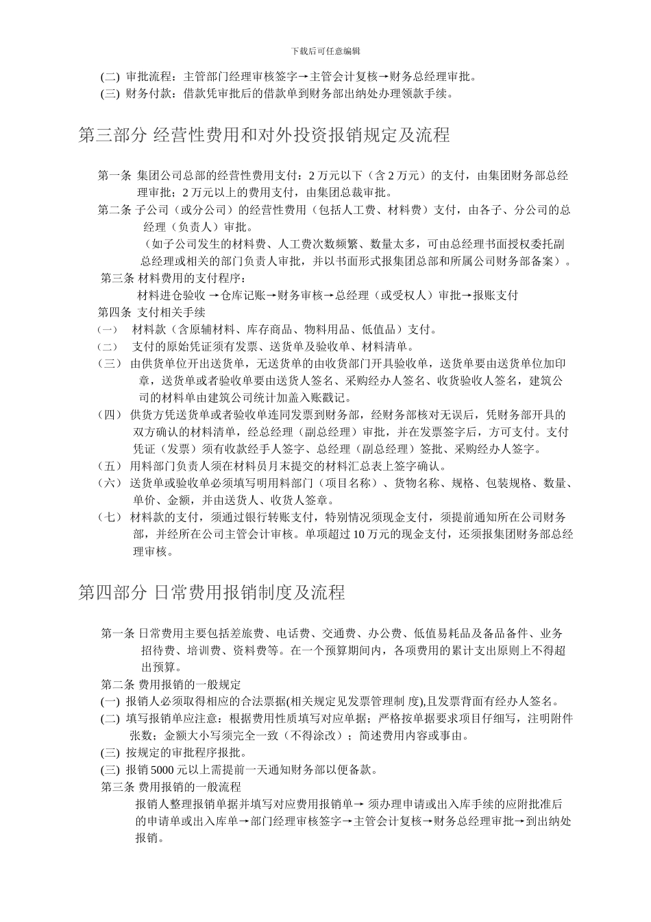
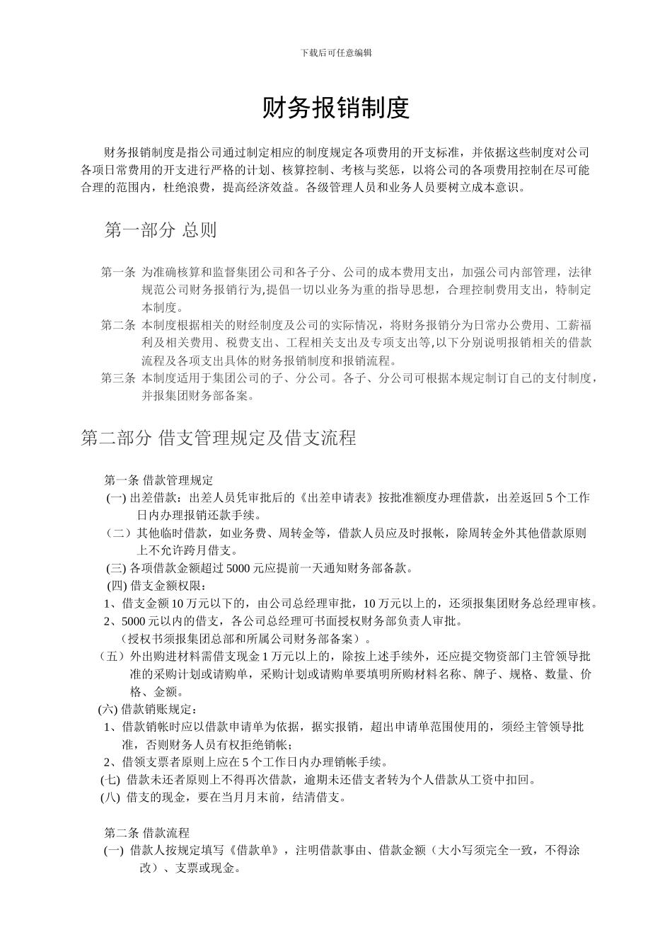
下载后可任意编辑财务报销制度财务报销制度是指公司通过制定相应的制度规定各项费用的开支标准,并依据这些制度对公司各项日常费用的开支进行严格的计划、核算控制、考核与奖惩,以将公司的各项费用控制在尽可能合理的范围内,杜绝浪费,提高经济效益。各级管理人员和业务人员要树立成本意识。 第一部分 总则 第一条 为准确核算和监督集团公司和各子分、公司的成本费用支出,加强公司内部管理,法律规范公司财务报销行为,提倡一切以业务为重的指导思想,合理控制费用支出,特制定本制度。第二条 本制度根据相关的财经制度及公司的实际情况,将财务报销分为日常办公费用、工薪福利及相关费用、税费支出、工程相关支出及专项支出等,以下分别说明报销相关的借款流程及各项支出具体的财务报销制度和报销流程。 第三条 本制度适用于集团公司的子、分公司。各子、分公司可根据本规定制订自己的支付制度,并报集团财务部备案。第二部分 借支管理规定及借支流程 第一条 借款管理规定 (一) 出差借款:出差人员凭审批后的《出差申请表》按批准额度办理借款,出差返回 5 个工作日内办理报销还款手续。 (二)其他临时借款,如业务费、周转金等,借款人员应及时报帐,除周转金外其他借款原则上不允许跨月借支。 (三) 各项借款金额超过 5000 元应提前一天通知财务部备款。 (四) 借支金额权限:1、借支金额 10 万元以下的,由公司总经理审批,10 万元以上的,还须报集团财务总经理审核。2、5000 元以内的借支,各公司总经理可书面授权财务部负责人审批。(授权书须报集团总部和所属公司财务部备案)。(五)外出购进材料需借支现金 1 万元以上的,除按上述手续外,还应提交物资部门主管领导批准的采购计划或请购单,采购计划或请购单要填明所购材料名称、牌子、规格、数量、价格、金额。 (六) 借款销账规定:1、借款销帐时应以借款申请单为依据,据实报销,超出申请单范围使用的,须经主管领导批准,否则财务人员有权拒绝销帐;2、借领支票者原则上应在 5 个工作日内办理销帐手续。 (七) 借款未还者原则上不得再次借款,逾期未还借支者转为个人借款从工资中扣回。 (八) 借支的现金,要在当月月末前,结清借支。 第二条 借款流程 (一) 借款人按规定填写《借款单》,注明借款事由、借款金额(大小写须完全一致,不得涂改)、支票或现金。 下载后可任意编辑 (二) 审批流程:主管部门经理审核签字→主管会计复核→财务总经...

1、当您付费下载文档后,您只拥有了使用权限,并不意味着购买了版权,文档只能用于自身使用,不得用于其他商业用途(如 [转卖]进行直接盈利或[编辑后售卖]进行间接盈利)。
2、本站所有内容均由合作方或网友上传,本站不对文档的完整性、权威性及其观点立场正确性做任何保证或承诺!文档内容仅供研究参考,付费前请自行鉴别。
3、如文档内容存在违规,或者侵犯商业秘密、侵犯著作权等,请点击“违规举报”。

碎片内容

公司财务报销制度

您可能关注的文档

确认删除?
VIP
微信客服
  • 扫码咨询
会员Q群
  • 会员专属群点击这里加入QQ群
客服邮箱
回到顶部