电脑桌面
添加小米粒文库到电脑桌面
安装后可以在桌面快捷访问

水泥混凝土施工技术交底VIP免费

水泥混凝土施工技术交底_第1页
1/7
水泥混凝土施工技术交底_第2页
2/7
水泥混凝土施工技术交底_第3页
3/7
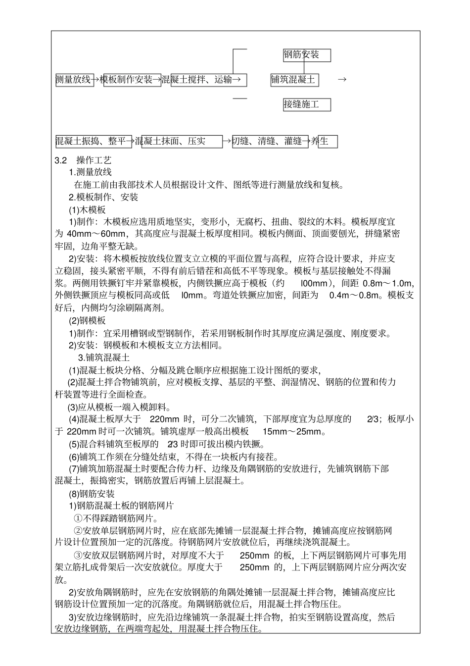
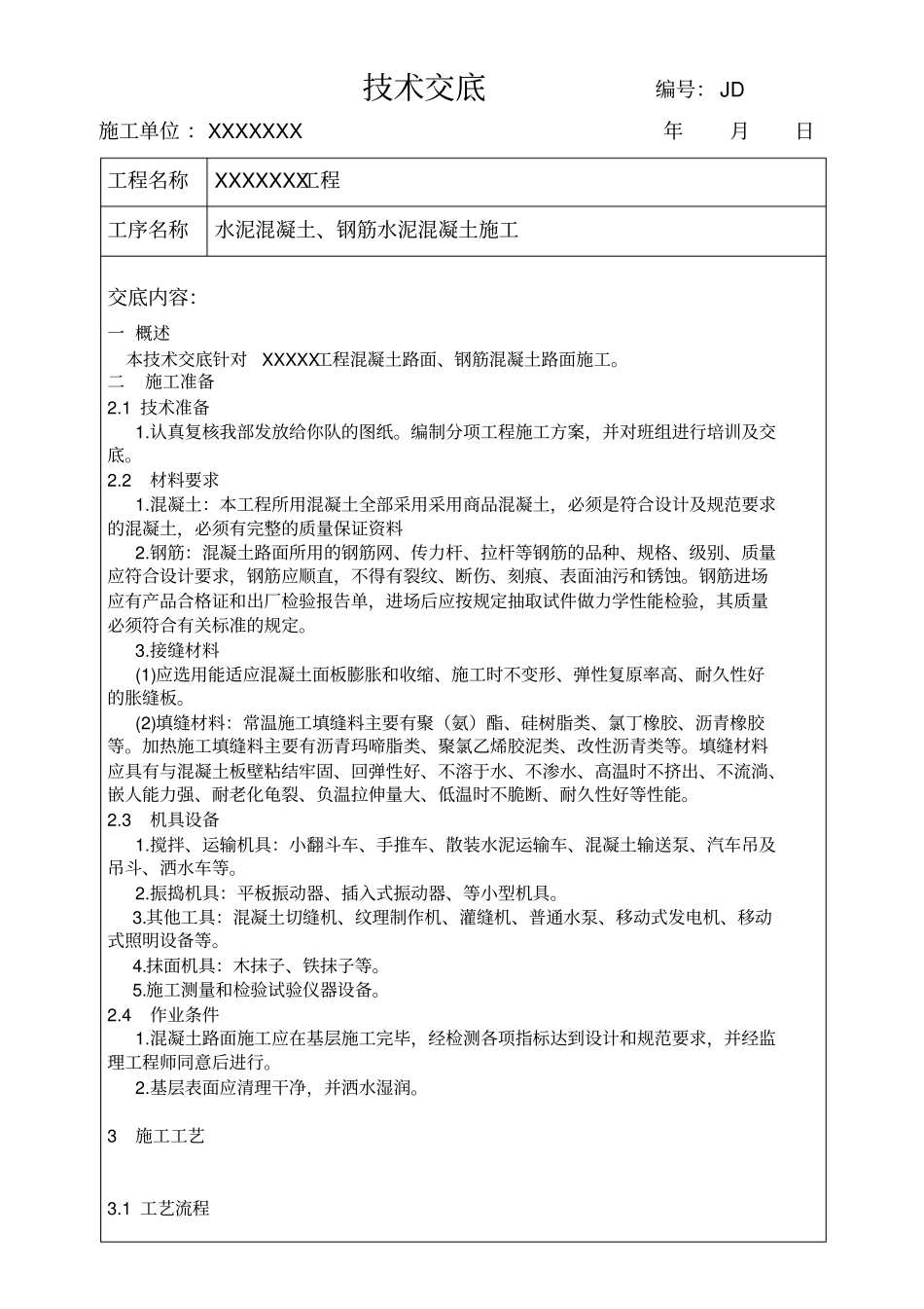
技术交底编号: JD施工单位 :XXXXXXX 年月日工程名称XXXXXXX工程工序名称水泥混凝土、钢筋水泥混凝土施工交底内容:一 概述本技术交底针对XXXXX工程混凝土路面、钢筋混凝土路面施工。二施工准备2.1 技术准备1.认真复核我部发放给你队的图纸。编制分项工程施工方案,并对班组进行培训及交底。2.2 材料要求1.混凝土:本工程所用混凝土全部采用采用商品混凝土,必须是符合设计及规范要求的混凝土,必须有完整的质量保证资料2.钢筋:混凝土路面所用的钢筋网、传力杆、拉杆等钢筋的品种、规格、级别、质量应符合设计要求,钢筋应顺直,不得有裂纹、断伤、刻痕、表面油污和锈蚀。钢筋进场应有产品合格证和出厂检验报告单,进场后应按规定抽取试件做力学性能检验,其质量必须符合有关标准的规定。3.接缝材料(1)应选用能适应混凝土面板膨胀和收缩、施工时不变形、弹性复原率高、耐久性好的胀缝板。(2)填缝材料:常温施工填缝料主要有聚(氨)酯、硅树脂类、氯丁橡胶、沥青橡胶等。加热施工填缝料主要有沥青玛啼脂类、聚氯乙烯胶泥类、改性沥青类等。填缝材料应具有与混凝土板壁粘结牢固、回弹性好、不溶于水、不渗水、高温时不挤出、不流淌、嵌人能力强、耐老化龟裂、负温拉伸量大、低温时不脆断、耐久性好等性能。2.3 机具设备1.搅拌、运输机具:小翻斗车、手推车、散装水泥运输车、混凝土输送泵、汽车吊及吊斗、洒水车等。2.振捣机具:平板振动器、插入式振动器、等小型机具。3.其他工具:混凝土切缝机、纹理制作机、灌缝机、普通水泵、移动式发电机、移动式照明设备等。4.抹面机具:木抹子、铁抹子等。5.施工测量和检验试验仪器设备。2.4 作业条件1.混凝土路面施工应在基层施工完毕,经检测各项指标达到设计和规范要求,并经监理工程师同意后进行。2.基层表面应清理干净,并洒水湿润。3施工工艺3.1 工艺流程钢筋安装测量放线→模板制作安装→混凝土搅拌、运输→铺筑混凝土→接缝施工混凝土振捣、整平→混凝土抹面、压实→切缝、清缝、灌缝→养生3.2 操作工艺1.测量放线在施工前由我部技术人员根据设计文件、图纸等进行测量放线和复核。2.模板制作、安装(1)木模板1)制作:木模板应选用质地坚实,变形小,无腐朽、扭曲、裂纹的木料。模板厚度宜为 40mm~60mm,其高度应与混凝土板厚度相同。模板内侧面、顶面要刨光,拼缝紧密牢固,边角平整无缺。2)安装:将木模板按放线位置支立立模的平面位置与高程,应符合设计要求,并应支立稳固,接头紧密...

1、当您付费下载文档后,您只拥有了使用权限,并不意味着购买了版权,文档只能用于自身使用,不得用于其他商业用途(如 [转卖]进行直接盈利或[编辑后售卖]进行间接盈利)。
2、本站所有内容均由合作方或网友上传,本站不对文档的完整性、权威性及其观点立场正确性做任何保证或承诺!文档内容仅供研究参考,付费前请自行鉴别。
3、如文档内容存在违规,或者侵犯商业秘密、侵犯著作权等,请点击“违规举报”。

碎片内容

水泥混凝土施工技术交底

您可能关注的文档

确认删除?
VIP
微信客服
  • 扫码咨询
会员Q群
  • 会员专属群点击这里加入QQ群
客服邮箱
回到顶部