电脑桌面
添加小米粒文库到电脑桌面
安装后可以在桌面快捷访问

《数据结构》讲义VIP免费

《数据结构》讲义_第1页
1/95
《数据结构》讲义_第2页
2/95
《数据结构》讲义_第3页
3/95
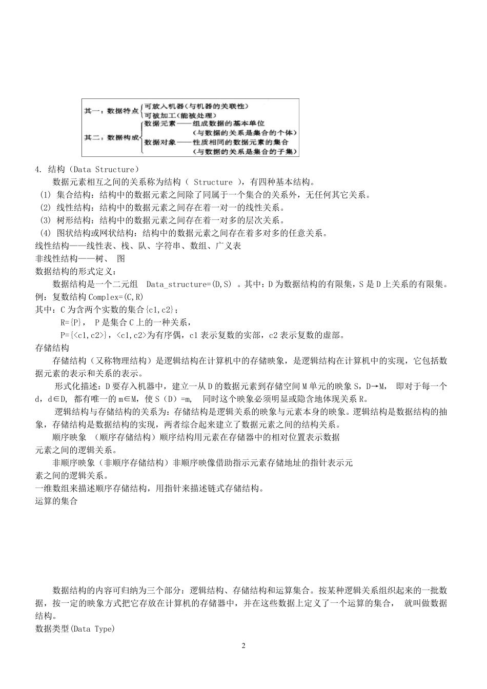
1 第 一 章 : 绪 论 课 程 : 数 据 结 构 课 题 : 第 一 章 1.1— 1.4 小 节 ( 共 4 个 课 时 ) 1 .1 什 么 是 数 据 结 构 1 .2 基 本 概 念 和 术 语 1 .3 抽 象 数 据 类 型 的 表 现 与 实 现 1 .4 算 法 和 算 法 分 析 目 的 要 求 : 理 解 数 据 、 数 据 元 素 、 数 据 项 的 概 念 ; 掌 握 逻 辑 结 构 和 存 储 结 构 的 关 系 ; 理 解 算 法 的 基 本 概 念 ; 学会 分 析 算 法 的 时 间 复 杂 性 和 空 间 复 杂 性 。 新 课 重 点 、 难 点 : 数 据 、 数 据 元 素 、 数 据 项 、 时 间 复 杂 性 和 空 间 复 杂 性 教 学 方 法 : 课 堂 讲 解 、 例 题 演 示 , 课 件 演 示 教 学 内 容 及 过 程 : … … … … … … … … … … … 第 1-2 课 时 … … … … … … … … … … … 计 算 机 的 应 用 不 再 局 限 于 科 学 计 算 , 更 多 地 用 于 控 制 , 管 理 , 数 据 处 理 等 非 数 值 计 算 的 处 理 工 作 。 计 算 机加 工 处 理 的 对 象 : 数 值 , 字 符 , 表 格 , 图 形 声 音 , 图 象 等 具 有 一 定 结 构 的 数 据 。 进 行 程 序 设 计 时 必 须 分 析 待处理 的 对 象 的 特性 及 各对 象 之间 存 在的 关 系 — — — 产生背景。 1.1 什 么 是 数 据 结 构 计 算 机 解 题 步骤: 建立数 学 模型 — — 设 计 解 此数 学 模型 的 算 法 — — 编制 程 序 — — 进 行 测试调整— — 解 答。其中建立数 学 模型 的 实 质: 找出操作 对 象 之间 的 关 系 。 例 1. 图 书馆书目 检索 — — 对 应 线性 关 系 例 2. 博奕树 — — 对 应 树型 关 系 例 3. 交叉路口交通灯管 理 — — 对 应 图 状结 构 。 数 据 结 构 是 一 门研究非 数 值 计 算 的 程 序 设 计 问题 中计 算 机 的 操作 对 象 及 它们之间 的 关 系 和 操作 等 的 学 科 。( 地 位) 1.2 数 据 结 构 的 基 本 概 念 和 ...

1、当您付费下载文档后,您只拥有了使用权限,并不意味着购买了版权,文档只能用于自身使用,不得用于其他商业用途(如 [转卖]进行直接盈利或[编辑后售卖]进行间接盈利)。
2、本站所有内容均由合作方或网友上传,本站不对文档的完整性、权威性及其观点立场正确性做任何保证或承诺!文档内容仅供研究参考,付费前请自行鉴别。
3、如文档内容存在违规,或者侵犯商业秘密、侵犯著作权等,请点击“违规举报”。

碎片内容

《数据结构》讲义

您可能关注的文档

确认删除?
VIP
微信客服
  • 扫码咨询
会员Q群
  • 会员专属群点击这里加入QQ群
客服邮箱
回到顶部