电脑桌面
添加小米粒文库到电脑桌面
安装后可以在桌面快捷访问

人力资源薪酬管理制度及实施方案

人力资源薪酬管理制度及实施方案_第1页
1/14
人力资源薪酬管理制度及实施方案_第2页
2/14
人力资源薪酬管理制度及实施方案_第3页
3/14
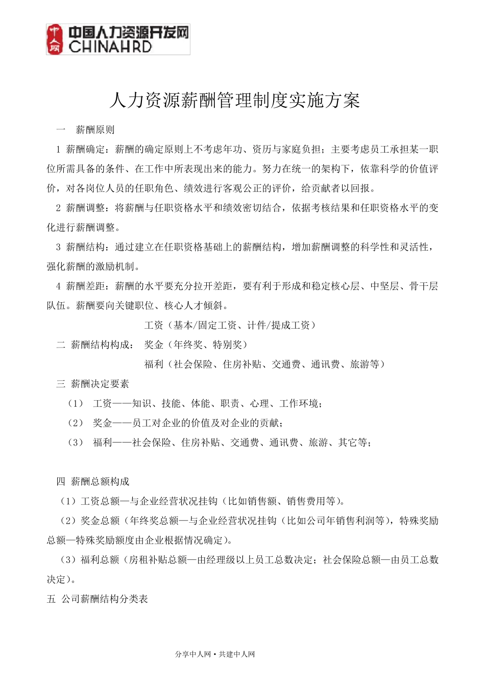
分享中人网·共建中人网 人力资源薪酬管理制度实施方案 一 薪酬原则 1 薪酬确定:薪酬的确定原则上不考虑年功、资历与家庭负担;主要考虑员工承担某一职位所需具备的条件、在工作中所表现出来的能力。努力在统一的架构下,依靠科学的价值评价,对各岗位人员的任职角色、绩效进行客观公正的评价,给贡献者以回报。 2 薪酬调整:将薪酬与任职资格水平和绩效密切结合,依据考核结果和任职资格水平的变化进行薪酬调整。 3 薪酬结构:通过建立在任职资格基础上的薪酬结构,增加薪酬调整的科学性和灵活性,强化薪酬的激励机制。 4 薪酬差距:薪酬的水平要充分拉开差距,要有利于形成和稳定核心层、中坚层、骨干层队伍。薪酬要向关键职位、核心人才倾斜。 工资(基本/固定工资、计件/提成工资) 二 薪酬结构构成: 奖金 (年终 奖、特 别 奖) 福 利(社 会 保 险 、住 房 补 贴 、交 通费 、通讯 费 、旅 游 等 ) 三 薪酬决 定要素 (1) 工资— — 知 识 、技 能、体 能、职责 、心理、工作环 境 ; (2) 奖金 — — 员工对企 业 的价值及 对企 业 的贡献; (3) 福 利— — 社 会 保 险 、住 房 补 贴 、交 通费 、通讯 费 、旅 游 、其 它 等 ; 四 薪酬总 额 构成 (1)工资总 额 — 与企 业 经 营 状 况 挂 钩 (比 如 销 售 额 、销 售 费 用 等 )。 (2)奖金 总 额 (年终 奖总 额 — 与企 业 经 营 状 况 挂 钩 (比 如 公司 年销 售 利润 等 ),特 殊 奖励总 额 — 特 殊 奖励额 度由 企 业 根 据情 况 确定)。 (3)福 利总 额 (房 租 补 贴 总 额 — 由 经 理级 以上员工总 数 决 定;社 会 保 险 总 额 — 由 员工总 数决 定)。 五 公司 薪酬结构分类 表 分享中人网·共建中人网 1 管理类 (1)一级薪酬:总经理 工资 档次 薪酬 形式 薪酬标准(元) 备 注 底薪工资 绩效工资 福利 年终奖金(元) 9 档 底薪工资 + 绩效工资 20000 20000 社会保险 、 专车配给 、 交通 费 、通讯费 、 旅游。 注:年终完成公司各项经营目标足额发放;未完成或部分指标未完成的按《绩效考核方案》上的有关规定执行! 8 档 18000 17000 7 档 15000 15000 6 档 13000 12000 5 档 10000 10000 4 档 7000 6000...

1、当您付费下载文档后,您只拥有了使用权限,并不意味着购买了版权,文档只能用于自身使用,不得用于其他商业用途(如 [转卖]进行直接盈利或[编辑后售卖]进行间接盈利)。
2、本站所有内容均由合作方或网友上传,本站不对文档的完整性、权威性及其观点立场正确性做任何保证或承诺!文档内容仅供研究参考,付费前请自行鉴别。
3、如文档内容存在违规,或者侵犯商业秘密、侵犯著作权等,请点击“违规举报”。

碎片内容

人力资源薪酬管理制度及实施方案

确认删除?
VIP
微信客服
  • 扫码咨询
会员Q群
  • 会员专属群点击这里加入QQ群
客服邮箱
回到顶部