电脑桌面
添加小米粒文库到电脑桌面
安装后可以在桌面快捷访问

消防泵故障及处理方法

消防泵故障及处理方法_第1页
1/8
消防泵故障及处理方法_第2页
2/8
消防泵故障及处理方法_第3页
3/8
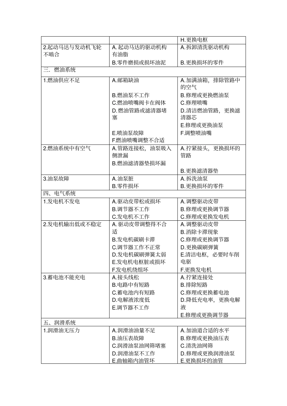
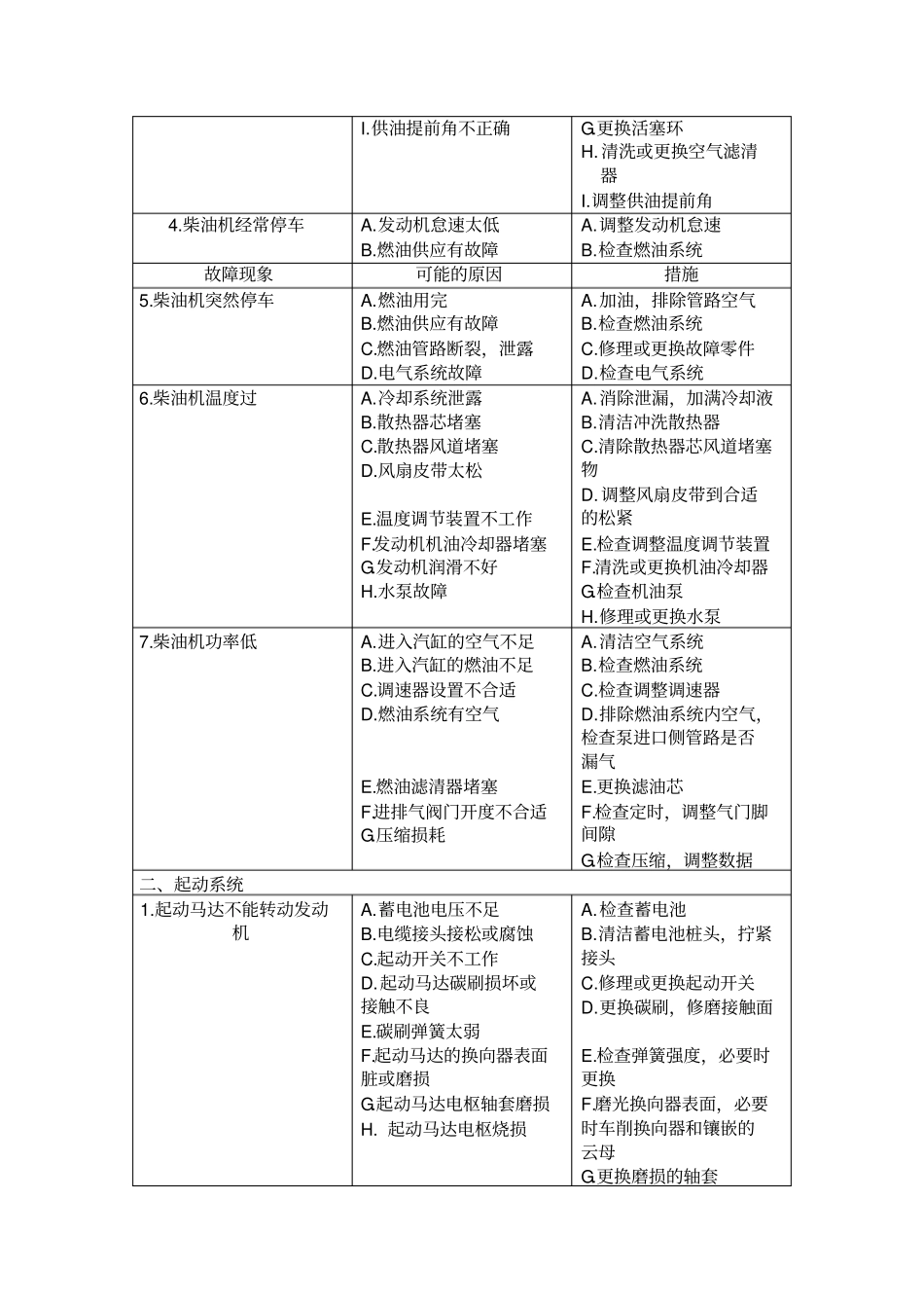
参数设定参考值参数设定范围默认值单位注释额定怠数650~800 700 转/分柴油机最低稳定转速额定转速1400~1500 1500 转/分同水泵额定转速电压报警18.0~22.0 20.0 伏蓄电池电压低限值高速油压报警0.20~0.25 0.20 兆帕柴油机高速时润滑油压低于此值自动停机怠速油压报警0.10~0.15 0.10 兆帕柴油机怠速时润滑油压低于此值自动停机超速报警转速1650~1800 1650 转/分超速停机转速1650~1800 1800 转/分油温报警95~97 95 摄氏度水温报警95~97 95 摄氏度消防柴油泵常见故障及处理方法故障现象可能的原因措施一、柴油发动机1.柴油机不转动A.蓄电池电压、电流不足B.起动马达或起动马达开关故障C.柴油机故障A.对蓄电池充电或更换B.检查修理故障的零件C.检查维修柴油机2.柴油机不能起动A.燃油供油不正常B.控制回路有故障C.电气系统有故障D.发动机太冷A.检查燃油系统B.检查所有控制回路C.检查电气系统D.采用加热系统3.柴油发动机困难A.蓄电池电压、电流不足B.燃油箱缺油C.燃油牌号不对D.燃油系统供油不足E.燃油系统有空气F.发动机进排气阀门密封不严G.活塞环磨损H.进入汽缸的空气不足A.蓄电池重充电或更换B.检查燃油箱,加满油C.更换燃油D.调节喷油嘴,更换故障的零件E 检查油泵进口边管路是否漏气,排出油路内的气体F.更换进排气阀门、研磨气门I.供油提前角不正确G.更换活塞环H. 清洗或更换空气滤清器I.调整供油提前角4.柴油机经常停车A.发动机怠速太低B.燃油供应有故障A.调整发动机怠速B.检查燃油系统故障现象可能的原因措施5.柴油机突然停车A.燃油用完B.燃油供应有故障C.燃油管路断裂,泄露D.电气系统故障A.加油,排除管路空气B.检查燃油系统C.修理或更换故障零件D.检查电气系统6.柴油机温度过A.冷却系统泄露B.散热器芯堵塞C.散热器风道堵塞D.风扇皮带太松E.温度调节装置不工作F.发动机机油冷却器堵塞G.发动机润滑不好H.水泵故障A.消除泄漏,加满冷却液B.清洁冲洗散热器C.清除散热器芯风道堵塞物D. 调整风扇皮带到合适的松紧E.检查调整温度调节装置F.清洗或更换机油冷却器G.检查机油泵H.修理或更换水泵7.柴油机功率低A.进入汽缸的空气不足B.进入汽缸的燃油不足C.调速器设置不合适D.燃油系统有空气E.燃油滤清器堵塞F.进排气阀门开度不合适G.压缩损耗A.清洁空气系统B.检查燃油系统C.检查调整调速器D.排除燃油系统内空气,检查泵进口侧管路是否漏气E.更换滤油芯F.检查定时,调整气门脚间隙G.检查压缩,调整数据二、起动系统1.起动马达不能转...

1、当您付费下载文档后,您只拥有了使用权限,并不意味着购买了版权,文档只能用于自身使用,不得用于其他商业用途(如 [转卖]进行直接盈利或[编辑后售卖]进行间接盈利)。
2、本站所有内容均由合作方或网友上传,本站不对文档的完整性、权威性及其观点立场正确性做任何保证或承诺!文档内容仅供研究参考,付费前请自行鉴别。
3、如文档内容存在违规,或者侵犯商业秘密、侵犯著作权等,请点击“违规举报”。

碎片内容

消防泵故障及处理方法

您可能关注的文档

确认删除?
VIP
微信客服
  • 扫码咨询
会员Q群
  • 会员专属群点击这里加入QQ群
客服邮箱
回到顶部