电脑桌面
添加小米粒文库到电脑桌面
安装后可以在桌面快捷访问

移动终端应用安全设计方案样本

移动终端应用安全设计方案样本_第1页
1/7
移动终端应用安全设计方案样本_第2页
2/7
移动终端应用安全设计方案样本_第3页
3/7
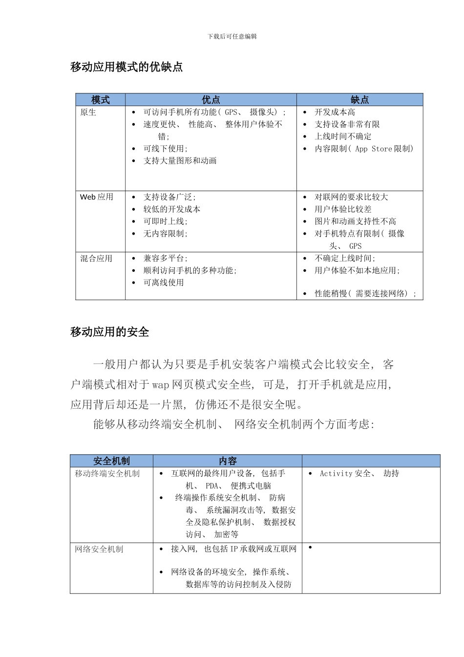
下载后可任意编辑移动终端应用安全设计方案传统互联网相比, 移动互联网具有随身性、 可鉴权、 可身份识别等独特优势。但同时也存在移动终端处理能力弱、 网络带宽相对较小的局限性移动应用的几种模式原生应用、 Web 应用、 混合应用 原生应用: 简单的来说是特别为某种操作系统开发的, 比如 iOS、 Android、 黑莓等等, 它们是在各自的移动设备上运行的 Web 应用: 本质上是为移动浏览器设计的基于 Web 的应用, 它们是用普通 Web 开发语言开发的, 能够在各种智能手机浏览器上运行。 混合应用: 是原生应用和 Web 应用的结合体, 采纳了原生应用的一部分、 Web 应用的一部分, 因此必须在部分在设备上运行、 部分在 Web 上运行, 这是主流模式下载后可任意编辑移动应用模式的优缺点模式优点缺点原生可访问手机所有功能( GPS、 摄像头) ; 速度更快、 性能高、 整体用户体验不错; 可线下使用; 支持大量图形和动画开发成本高支持设备非常有限上线时间不确定内容限制( App Store 限制) Web 应用支持设备广泛; 较低的开发成本可即时上线; 无内容限制; 对联网的要求比较大用户体验比较差图片和动画支持性不高对手机特点有限制( 摄像头、 GPS混合应用兼容多平台; 顺利访问手机的多种功能; 可离线使用不确定上线时间; 用户体验不如本地应用; 性能稍慢( 需要连接网络) ; 移动应用的安全一般用户都认为只要是手机安装客户端模式会比较安全, 客户端模式相对于 wap 网页模式安全些, 可是, 打开手机就是应用, 应用背后却还是一片黑, 仿佛还不是很安全呢。能够从移动终端安全机制、 网络安全机制两个方面考虑: 安全机制内容移动终端安全机制互联网的最终用户设备, 包括手机、 PDA、 便携式电脑 终端操作系统安全机制、 防病毒、 系统漏洞攻击等, 数据安全及隐私保护机制、 数据授权访问、 加密等Activity 安全、 劫持网络安全机制接入网, 也包括 IP 承载网或互联网网络设备的环境安全, 操作系统、 数据库等的访问控制及入侵防下载后可任意编辑备机制, 用户认证及数据加密机制 A3/A8, ASE、 Kasumi等。无论是终端还是网络安全都能够从物理安全、 系统安全、 应用安全和数据安全等方面进行分析。 物理安全: 设备丢失带来了物理安全隐患 数据安全, 数据传输的加密处理 隐私保护, 身份认证 PIN ...

1、当您付费下载文档后,您只拥有了使用权限,并不意味着购买了版权,文档只能用于自身使用,不得用于其他商业用途(如 [转卖]进行直接盈利或[编辑后售卖]进行间接盈利)。
2、本站所有内容均由合作方或网友上传,本站不对文档的完整性、权威性及其观点立场正确性做任何保证或承诺!文档内容仅供研究参考,付费前请自行鉴别。
3、如文档内容存在违规,或者侵犯商业秘密、侵犯著作权等,请点击“违规举报”。

碎片内容

移动终端应用安全设计方案样本

您可能关注的文档

确认删除?
VIP
微信客服
  • 扫码咨询
会员Q群
  • 会员专属群点击这里加入QQ群
客服邮箱
回到顶部