电脑桌面
添加小米粒文库到电脑桌面
安装后可以在桌面快捷访问

园林工程施工质量管理规定VIP专享

园林工程施工质量管理规定_第1页
1/6
园林工程施工质量管理规定_第2页
2/6
园林工程施工质量管理规定_第3页
3/6
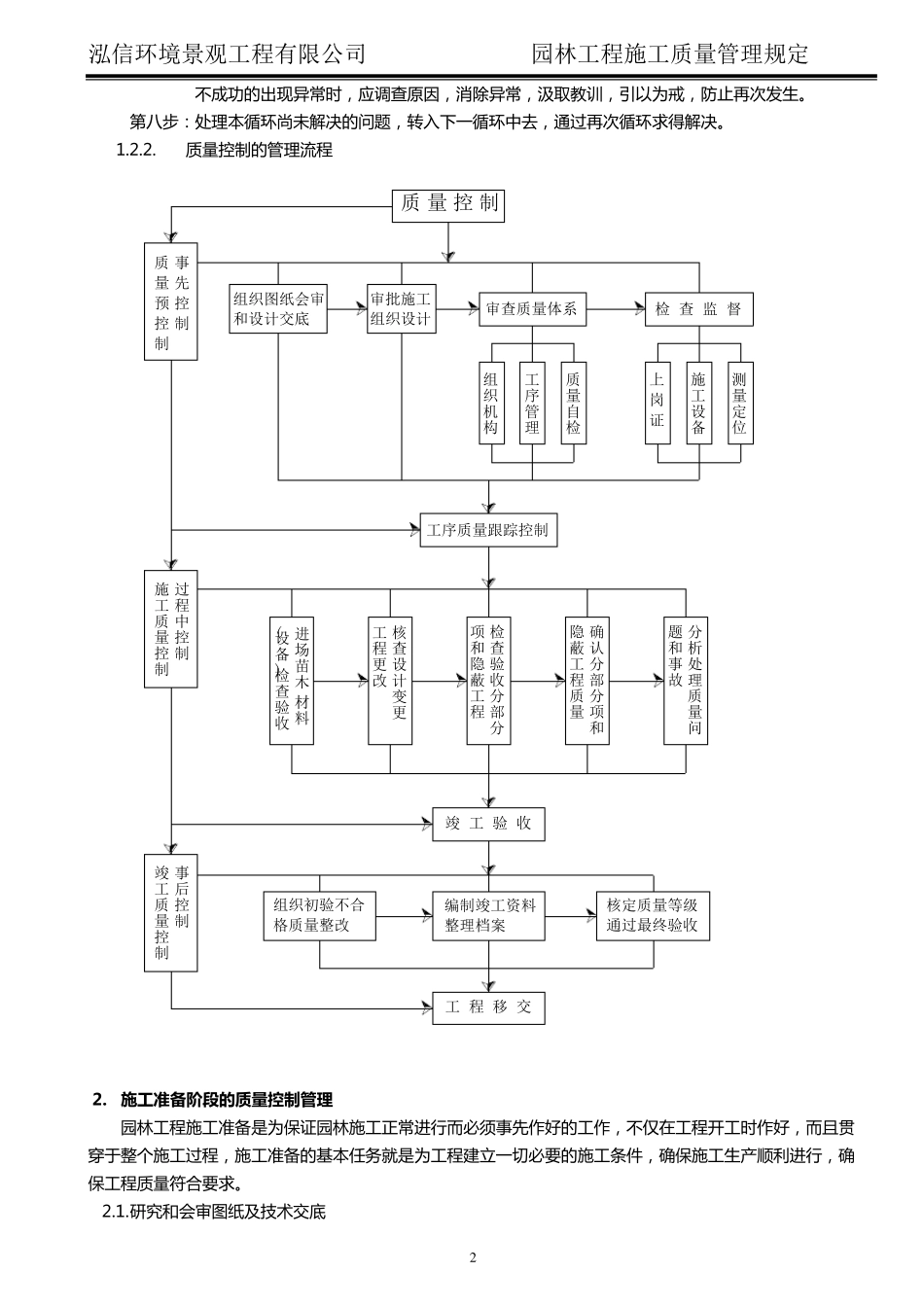
泓信环境景观工程有限公司 园林工程施工质量管理规定 1 园 林 工 程 施 工 质 量 管 理 规 定 1. 园 林 工 程 建 设 施 工 的 质 量 管 理 1.1. 基 本 要 求 1.1.1. 质 量 管 理 按 照 质 量 管 理 的 定 义 , 公 司 对 园 林 工 程 建 设 施 工 质 量 管 理 的 首 要 任 务 是 : 确 定 质 量 方 针 、目标和职责, 建 立有效的 质 量 体系。通过质 量 策划、质 量 控制、质 量 保证和质 量 改进, 确 保质 量 方 针 、目标的 实施和实现。 由于园 林 工 程 的 复杂性及重要 性, 质 量 管 理 应实行项目经理 负责制, 并要 求 参加项目的 全体职工 参与并从事质 量 活动, 才能有效地实现预期的 方 针 和目标, 杜绝存在侥幸心理 和没有长远目标的 短期的 急功近利行为。如不加以重视, 将会严重损害公 司 形象, 乃至断送公 司 前程 。 1.1.2. 全面质 量 管 理 本 公 司 对 全面质 量 的 要 求 是 : 以 质 量 为 中 心 , 以 全 员 参 与 为 基 础 , 目 的 在 于 通 过 让 顾 客 满 意 和 本 公司 所 有 成 员 及 社 会 受 益 , 达 到 长 期 成 功 的 管 理 途 径 。 项目经理 为工 程 质 量 管 理 第一责任 人, 各分部、分项工 程 验收的 原始记录和质 量 安 全技 术 交 底 资 料的 得 分值 即 为对 项目工 程 的 评 定 标准 , 最 终 各分部、分项工 程 得 分的 平 均 值 和项目竣 工 验收综 合 评 定 分值将作 为项目经理 考 评 的 依 据 , 直 接 与奖 金 挂 钩 。 1.1.3. 质 量 控制 园 林 工 程 建 设 中 , 产 品 质 量 有一个 产 生 、形成 和实现的 过程 , 在此 过程 中 为使 产 品 具 有适 应性, 需要 进行一系列 的 作 业 和活动, 必 须 使 这 些 作 业 技 术 活动在受 控状 态 下 进行, 才能生 产 出 满 足 规 定 和质 量 要求 的 产 品 。 质 量 控制要 贯 穿 项目施 工 的 全过程 , 包 括 施 工 准 备 阶 段 、施 工 阶 段 、交 工 验收阶 段 和保修 阶 段 。 1.2. 全面质 量 控制的 管 理 程 序 和流 程 1.2.1. 质 量 ...

1、当您付费下载文档后,您只拥有了使用权限,并不意味着购买了版权,文档只能用于自身使用,不得用于其他商业用途(如 [转卖]进行直接盈利或[编辑后售卖]进行间接盈利)。
2、本站所有内容均由合作方或网友上传,本站不对文档的完整性、权威性及其观点立场正确性做任何保证或承诺!文档内容仅供研究参考,付费前请自行鉴别。
3、如文档内容存在违规,或者侵犯商业秘密、侵犯著作权等,请点击“违规举报”。

碎片内容

园林工程施工质量管理规定

确认删除?
VIP
微信客服
  • 扫码咨询
会员Q群
  • 会员专属群点击这里加入QQ群
客服邮箱
回到顶部