电脑桌面
添加小米粒文库到电脑桌面
安装后可以在桌面快捷访问

特种设备安全期末汇总VIP专享

特种设备安全期末汇总_第1页
1/5
特种设备安全期末汇总_第2页
2/5
特种设备安全期末汇总_第3页
3/5
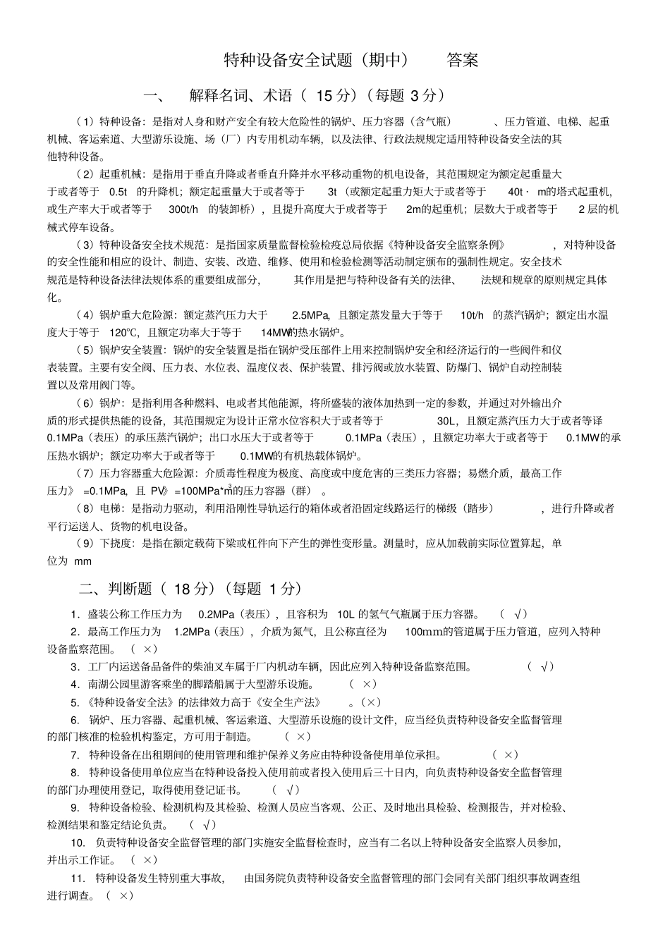
特种设备安全试题(期中)答案一、解释名词、术语( 15 分)(每题 3 分)( 1)特种设备:是指对人身和财产安全有较大危险性的锅炉、压力容器(含气瓶)、压力管道、电梯、起重机械、客运索道、大型游乐设施、场(厂)内专用机动车辆,以及法律、行政法规规定适用特种设备安全法的其他特种设备。( 2)起重机械:是指用于垂直升降或者垂直升降并水平移动重物的机电设备,其范围规定为额定起重量大于或者等于0.5t的升降机;额定起重量大于或者等于3t (或额定起重力矩大于或者等于40t ·m的塔式起重机,或生产率大于或者等于300t/h的装卸桥),且提升高度大于或者等于2m的起重机;层数大于或者等于2 层的机械式停车设备。( 3)特种设备安全技术规范:是指国家质量监督检验检疫总局依据《特种设备安全监察条例》,对特种设备的安全性能和相应的设计、制造、安装、改造、维修、使用和检验检测等活动制定颁布的强制性规定。安全技术规范是特种设备法律法规体系的重要组成部分,其作用是把与特种设备有关的法律、法规和规章的原则规定具体化。( 4)锅炉重大危险源:额定蒸汽压力大于2.5MPa,且额定蒸发量大于等于10t/h的蒸汽锅炉;额定出水温度大于等于120℃,且额定功率大于等于14MW的热水锅炉。( 5)锅炉安全装置:锅炉的安全装置是指在锅炉受压部件上用来控制锅炉安全和经济运行的一些阀件和仪表装置。主要有安全阀、压力表、水位表、温度仪表、保护装置、排污阀或放水装置、防爆门、锅炉自动控制装置以及常用阀门等。( 6)锅炉:是指利用各种燃料、电或者其他能源,将所盛装的液体加热到一定的参数,并通过对外输出介质的形式提供热能的设备,其范围规定为设计正常水位容积大于或者等于30L,且额定蒸汽压力大于或者等译0.1MPa(表压)的承压蒸汽锅炉;出口水压大于或者等于0.1MPa(表压),且额定功率大于或者等于0.1MW的承压热水锅炉;额定功率大于或者等于0.1MW的有机热载体锅炉。( 7)压力容器重大危险源:介质毒性程度为极度、高度或中度危害的三类压力容器;易燃介质,最高工作压力》 =0.1MPa,且 PV》=100MPa*m3的压力容器(群) 。( 8)电梯:是指动力驱动,利用沿刚性导轨运行的箱体或者沿固定线路运行的梯级(踏步),进行升降或者平行运送人、货物的机电设备。( 9)下挠度:是指在额定载荷下梁或杠件向下产生的弹性变形量。测量时,应从加载前实际位置算起,单位为 mm 二、判断题( 18 分)(每题 1 分...

1、当您付费下载文档后,您只拥有了使用权限,并不意味着购买了版权,文档只能用于自身使用,不得用于其他商业用途(如 [转卖]进行直接盈利或[编辑后售卖]进行间接盈利)。
2、本站所有内容均由合作方或网友上传,本站不对文档的完整性、权威性及其观点立场正确性做任何保证或承诺!文档内容仅供研究参考,付费前请自行鉴别。
3、如文档内容存在违规,或者侵犯商业秘密、侵犯著作权等,请点击“违规举报”。

碎片内容

特种设备安全期末汇总

确认删除?
VIP
微信客服
  • 扫码咨询
会员Q群
  • 会员专属群点击这里加入QQ群
客服邮箱
回到顶部