电脑桌面
添加小米粒文库到电脑桌面
安装后可以在桌面快捷访问

工程行业市场分析及投资前景研究报告模板

工程行业市场分析及投资前景研究报告模板_第1页
1/52
工程行业市场分析及投资前景研究报告模板_第2页
2/52
工程行业市场分析及投资前景研究报告模板_第3页
3/52
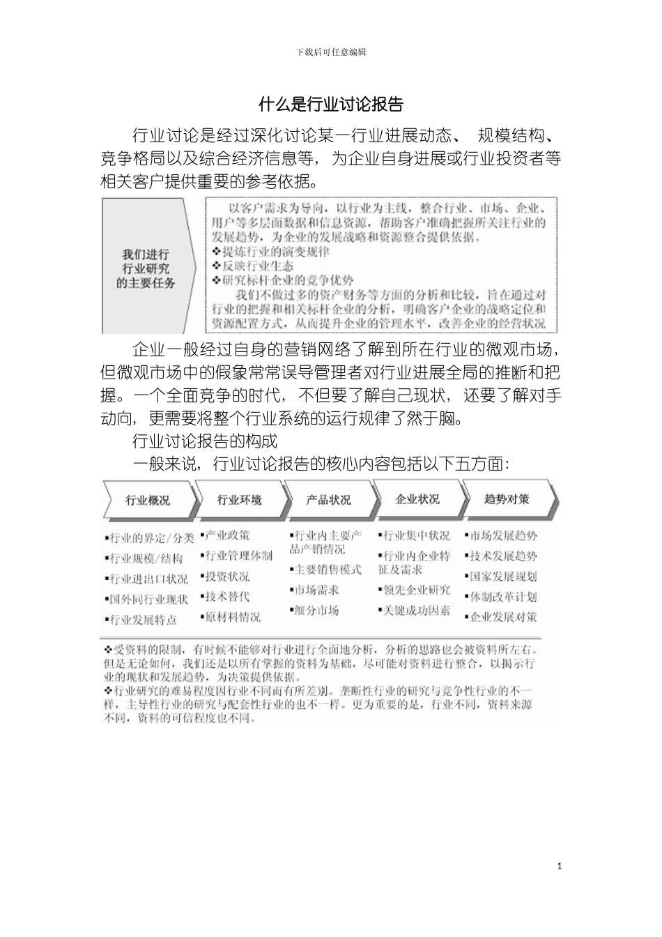
下载后可任意编辑工程行业市场分析及投资前景讨论报告1下载后可任意编辑 -2024 年中国软件工程行业市场分析及投资前景讨论报告中国产业讨论报告网1下载后可任意编辑什么是行业讨论报告行业讨论是经过深化讨论某一行业进展动态、 规模结构、 竞争格局以及综合经济信息等, 为企业自身进展或行业投资者等相关客户提供重要的参考依据。企业一般经过自身的营销网络了解到所在行业的微观市场, 但微观市场中的假象常常误导管理者对行业进展全局的推断和把握。一个全面竞争的时代, 不但要了解自己现状, 还要了解对手动向, 更需要将整个行业系统的运行规律了然于胸。行业讨论报告的构成一般来说, 行业讨论报告的核心内容包括以下五方面: 1下载后可任意编辑行业讨论的目的及主要任务行业讨论是进行资源整合的前提和基础。对企业而言, 进展战略的制定一般由三部分构成: 外部的行业讨论、 内部的企业资源评估以及基于两者之上的战略制定和设计。行业与企业之间的关系是面和点的关系, 行业的规模和进展趋势决定了企业的成长空间; 企业的进展永远必须遵循行业的经营特征和规律。行业讨论的主要任务: 解释行业本身所处的进展阶段及其在国民经济中的地位分析影响行业的各种因素以及推断对行业影响的力度预测并引导行业的未来进展趋势推断行业投资价值揭示行业投资风险为投资者提供依据2下载后可任意编辑 -2024 年中国软件工程行业市场分析及投资前景讨论报告【出版日期】 【交付方式】Email 电子版/特快专递【价 格】纸介版: 7000 元 电子版: 7200 元 纸介+电子: 7500 元报告摘要及目录 软件工程是一门讨论用工程化方法构建和维护有效的、 有用的和高质量的软件的学科。它涉及程序设计语言、 数据库、 软件开发工具、 系统平台、 标准、 设计模式等方面。 在现代社会中, 软件应用于多个方面。典型的软件有电子邮件、 嵌入式系统、 人机界面、 办公套件、 操作系统、 编译器、 数据库、 游戏等。同时, 各个行业几乎都有计算机软件的应用, 如工业、 农业、 银行、 航空、 政府部门等。这些应用促进了经济和社会的进展, 也提高了工作效率和生活效率 。 软件工程一直以来都缺乏一个统一的定义, 很多学者、 组织机构都分别给出了自己认可的定义: BarryBoehm: 运用现代科学技术知识来设计并构造计算机程序及为开发、 运行和维护这些程序所必须的相关文件资料。 IEEE: 在软件工程术语汇编中的定义: 软件工...

1、当您付费下载文档后,您只拥有了使用权限,并不意味着购买了版权,文档只能用于自身使用,不得用于其他商业用途(如 [转卖]进行直接盈利或[编辑后售卖]进行间接盈利)。
2、本站所有内容均由合作方或网友上传,本站不对文档的完整性、权威性及其观点立场正确性做任何保证或承诺!文档内容仅供研究参考,付费前请自行鉴别。
3、如文档内容存在违规,或者侵犯商业秘密、侵犯著作权等,请点击“违规举报”。

碎片内容

工程行业市场分析及投资前景研究报告模板

您可能关注的文档

确认删除?
VIP
微信客服
  • 扫码咨询
会员Q群
  • 会员专属群点击这里加入QQ群
客服邮箱
回到顶部