电脑桌面
添加小米粒文库到电脑桌面
安装后可以在桌面快捷访问

桥梁滑模施工方案样本

桥梁滑模施工方案样本_第1页
1/10
桥梁滑模施工方案样本_第2页
2/10
桥梁滑模施工方案样本_第3页
3/10
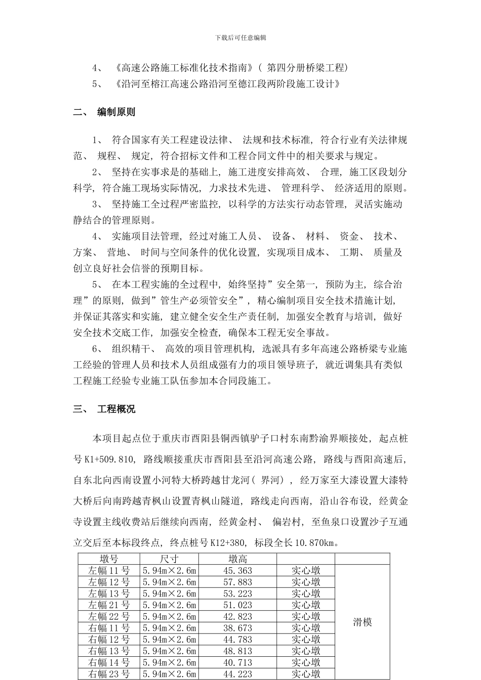
下载后可任意编辑目录一、 编制依据................................................2二、 编制原则................................................2三、 工程概况................................................3四、 施工目标................................................3五、 施工工艺................................................4六、 主要设备和机具..........................................9七、 劳动力组织..............................................9八、 质量控制措施...........................................10九、 安全保证措施...........................................10十、 环境保护与水土保持措施.................................11一、 编制依据 1、 《公路工程技术标准》( JTGB01- ) 2、 《公路桥涵地基与基础设计法律规范》( JTGD63- ) 3、 《公路桥涵施工技术法律规范》( JTJ041- ) 下载后可任意编辑 4、 《高速公路施工标准化技术指南》( 第四分册桥梁工程) 5、 《沿河至榕江高速公路沿河至德江段两阶段施工设计》二、 编制原则 1、 符合国家有关工程建设法律、 法规和技术标准, 符合行业有关法律规范、 规程、 规定, 符合招标文件和工程合同文件中的相关要求与规定。 2、 坚持在实事求是的基础上, 施工进度安排高效、 合理, 施工区段划分科学, 符合施工现场实际情况, 力求技术先进、 管理科学、 经济适用的原则。 3、 坚持施工全过程严密监控, 以科学的方法实行动态管理, 灵活实施动静结合的管理原则。 4、 实施项目法管理, 经过对施工人员、 设备、 材料、 资金、 技术、 方案、 营地、 时间与空间条件的优化设置, 实现项目成本、 工期、 质量及创立良好社会信誉的预期目标。 5、 在本工程实施的全过程中, 始终坚持”安全第一, 预防为主, 综合治理”的原则, 做到”管生产必须管安全”, 精心编制项目安全技术措施计划, 并保证其落实和实施, 建立健全安全生产责任制, 加强安全教育与培训, 做好安全技术交底工作, 加强安全检查, 确保本工程无安全事故。 6、 组织精干、 高效的项目管理机构, 选派具有多年高速公路桥梁专业施工经验的管理人员和技术人员组成强有力的项目领导班子, 就近调集具有类似工程施工经验专业施工队伍参加本合同段施工。 三、 工程概况本项目起点位于重庆市酉阳县铜西镇驴子口...

1、当您付费下载文档后,您只拥有了使用权限,并不意味着购买了版权,文档只能用于自身使用,不得用于其他商业用途(如 [转卖]进行直接盈利或[编辑后售卖]进行间接盈利)。
2、本站所有内容均由合作方或网友上传,本站不对文档的完整性、权威性及其观点立场正确性做任何保证或承诺!文档内容仅供研究参考,付费前请自行鉴别。
3、如文档内容存在违规,或者侵犯商业秘密、侵犯著作权等,请点击“违规举报”。

碎片内容

桥梁滑模施工方案样本

您可能关注的文档

确认删除?
VIP
微信客服
  • 扫码咨询
会员Q群
  • 会员专属群点击这里加入QQ群
客服邮箱
回到顶部