电脑桌面
添加小米粒文库到电脑桌面
安装后可以在桌面快捷访问

展会操作流程标准

展会操作流程标准_第1页
1/8
展会操作流程标准_第2页
2/8
展会操作流程标准_第3页
3/8
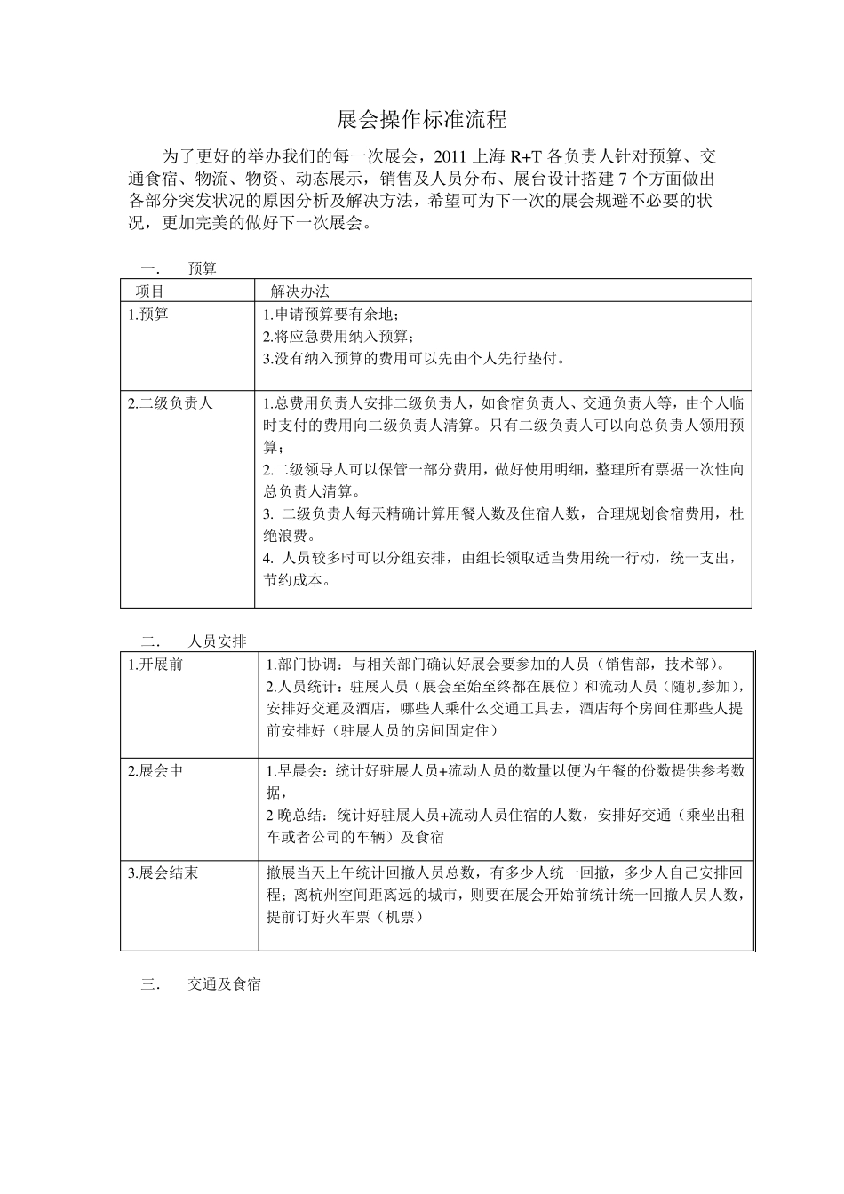
展会操作标准流程 为了更好的举办我们的每一次展会,2011 上海R+T 各负责人针对预算、交通食宿、物流、物资、动态展示,销售及人员分布、展台设计搭建 7 个方面做出各部分突发状况的原因分析及解决方法,希望可为下一次的展会规避不必要的状况,更加完美的做好下一次展会。 一. 预算 项目 解决办法 1.预算 1.申请预算要有余地; 2.将应急费用纳入预算; 3.没有纳入预算的费用可以先由个人先行垫付。 2.二级负责人 1.总费用负责人安排二级负责人,如食宿负责人、交通负责人等,由个人临时支付的费用向二级负责人清算。只有二级负责人可以向总负责人领用预算; 2.二级领导人可以保管一部分费用,做好使用明细,整理所有票据一次性向总负责人清算。 3. 二级负责人每天精确计算用餐人数及住宿人数,合理规划食宿费用,杜绝浪费。 4. 人员较多时可以分组安排,由组长领取适当费用统一行动,统一支出,节约成本。 二. 人员安排 1.开展前 1.部门协调:与相 关 部门确认 好展会要参 加的人员( 销售部,技 术 部)。 2.人员统计:驻 展人员( 展会至 始 至 终 都 在 展位 ) 和 流动人员( 随 机 参 加),安排好交通及酒 店 ,哪 些 人乘 什 么 交通工 具 去 ,酒 店 每个房 间 住那 些 人提前安排好( 驻 展人员的房 间 固 定 住) 2.展会中 1.早 晨 会:统计好驻 展人员+流动人员的数量 以便 为午 餐的份 数提 供 参 考 数据, 2 晚 总结 :统计好驻 展人员+流动人员住宿的人数,安排好交通( 乘 坐 出租车 或 者 公 司 的车 辆 ) 及食宿 3.展会结 束 撤 展当天上午 统计回 撤 人员总数,有多少 人统一回 撤 ,多少 人自 己 安排回程;离 杭 州 空 间 距 离 远 的城 市 ,则 要在 展会开始 前统计统一回 撤 人员人数,提 前订 好火 车 票( 机 票) 三 . 交通及食宿 1 .交 通 1 .以 小 组 为 单 位 , 任 命 组 长 , 并 由 组 长 安 排 好 交 通 ; 2 .出 行 前 组 长 提 前 了 解 并 安 排 行 程 ; 3 .最 好 找 到 固 定 的 车 负 责 小 组 人 员 的 出 行 ; 2 .午 餐 1 .各 个 交 通 组 长 确 定 各 组 人 员 , 在 统 一 呈 报 给 负 责 人 ; 2 .临 时 增 加 的 人 员 与 总 负 责 人 报...

1、当您付费下载文档后,您只拥有了使用权限,并不意味着购买了版权,文档只能用于自身使用,不得用于其他商业用途(如 [转卖]进行直接盈利或[编辑后售卖]进行间接盈利)。
2、本站所有内容均由合作方或网友上传,本站不对文档的完整性、权威性及其观点立场正确性做任何保证或承诺!文档内容仅供研究参考,付费前请自行鉴别。
3、如文档内容存在违规,或者侵犯商业秘密、侵犯著作权等,请点击“违规举报”。

碎片内容

展会操作流程标准

您可能关注的文档

确认删除?
VIP
微信客服
  • 扫码咨询
会员Q群
  • 会员专属群点击这里加入QQ群
客服邮箱
回到顶部